Suppr超能文献

RNA N6-甲基腺苷去甲基化酶FTO通过增加CTNNB1促进头颈部鳞状细胞癌的增殖和迁移。

The RNA N6-Methyladenosine Demethylase FTO Promotes Head and Neck Squamous Cell Carcinoma Proliferation and Migration by Increasing CTNNB1.

作者信息

Zhang Yu, Chen Lixiao, Wu Xiaoliang, Sun Zhenfeng, Wang Fei, Wang Baoxin, Dong Pin

机构信息

Department of Otolaryngology, Head and Neck Surgery, Shanghai General Hospital, Shanghai Jiao Tong University School of Medicine, Shanghai, People's Republic of China.

Tailai Bioscience, Shenzhen, People's Republic of China.

出版信息

Int J Gen Med. 2021 Nov 24;14:8785-8795. doi: 10.2147/IJGM.S339095. eCollection 2021.

Abstract

OBJECTIVE

In this study, we aimed to investigate the role of RNA N6-methyladenosine demethylase fat mass and obesity-associated protein () in head and neck squamous cell carcinoma (HNSCC).

METHODS

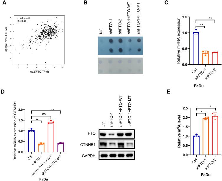
Clinical data downloaded from The Cancer Genome Atlas (TCGA) database were used to analyze the relationship between mRNA levels of , and , and the overall survival in cancer and para-cancer datasets. expression in tumor and normal tissues was compared using immunohistochemistry, and its relationship with overall survival was analyzed based on the Kaplan-Meier method. The FaDu cell line with high levels was chosen from five HNSCC cell lines for further experiments. was verified as an oncogene in HNSCC by in vitro loss-of-function and overexpression studies, cell proliferation assay, wound healing assay, and identification of expression changes of epithelial-mesenchymal transition (EMT)-related markers. Catenin beta 1 () was confirmed as a downstream target gene of with additional methods like the GEPIA online tool, qRT-PCR, Western blotting, and dot blot assay.

RESULTS

We found that expression was significantly upregulated in HNSCC datasets and tissues. Increased expression indicated a trend towards poor prognosis and was found to promote disease proliferation and migration. Mechanistically, cell proliferation assay, wound healing assay, and identification of expression changes of EMT-related markers demonstrated that could act as an oncogene in HNSCC. expression was significantly correlated with expression. Moreover, it exerted a tumorigenic effect by increasing expression in an mA-dependent manner.

CONCLUSION

promotes head and neck squamous cell carcinoma proliferation and migration by increasing in an mA-dependent manner.

摘要

目的

在本研究中,我们旨在探究RNA N6-甲基腺嘌呤去甲基化酶脂肪量和肥胖相关蛋白( )在头颈部鳞状细胞癌(HNSCC)中的作用。

方法

从癌症基因组图谱(TCGA)数据库下载临床数据,用于分析 、 和 的mRNA水平与癌症及癌旁数据集的总生存期之间的关系。使用免疫组织化学比较肿瘤组织和正常组织中的 表达,并基于Kaplan-Meier方法分析其与总生存期的关系。从五种HNSCC细胞系中选择 水平高的FaDu细胞系进行进一步实验。通过体外功能丧失和过表达研究、细胞增殖试验、伤口愈合试验以及上皮-间质转化(EMT)相关标志物表达变化的鉴定,验证 在HNSCC中为癌基因。使用GEPIA在线工具、qRT-PCR、蛋白质免疫印迹和斑点印迹分析等额外方法,确认连环蛋白β1( )为 的下游靶基因。

结果

我们发现 在HNSCC数据集和组织中的表达显著上调。 表达增加表明预后不良的趋势,并且发现其促进疾病增殖和迁移。机制上,细胞增殖试验、伤口愈合试验以及EMT相关标志物表达变化的鉴定表明, 在HNSCC中可作为癌基因发挥作用。 表达与 表达显著相关。此外,它通过以mA依赖的方式增加 表达发挥致瘤作用。

结论

通过以mA依赖的方式增加 促进头颈部鳞状细胞癌的增殖和迁移。

https://cdn.ncbi.nlm.nih.gov/pmc/blobs/381f/8627861/8d91c077eb8e/IJGM-14-8785-g0003.jpg

文献AI研究员

20分钟写一篇综述,助力文献阅读效率提升50倍。

立即体验

用中文搜PubMed

大模型驱动的PubMed中文搜索引擎

马上搜索

文档翻译

学术文献翻译模型,支持多种主流文档格式。

立即体验