Suppr超能文献

胞质铁硫簇组装(CIA)途径是癌细胞对Chk1和ATR抑制剂的复制应激耐受性所必需的。

The cytosolic iron-sulfur cluster assembly (CIA) pathway is required for replication stress tolerance of cancer cells to Chk1 and ATR inhibitors.

作者信息

Redwood Abena B, Zhang Xiaomei, Seth Sahil B, Ge Zhongqi, Bindeman Wendy E, Zhou Xinhui, Sinha Vidya C, Heffernan Timothy P, Piwnica-Worms Helen

机构信息

Department of Experimental Radiation Oncology, The University of Texas MD Anderson Cancer Center, Houston, TX, 77030, USA.

Institute of Applied Cancer Science, The University of Texas MD Anderson Cancer Center, Houston, TX, 77030, USA.

出版信息

NPJ Breast Cancer. 2021 Dec 2;7(1):152. doi: 10.1038/s41523-021-00353-2.

Abstract

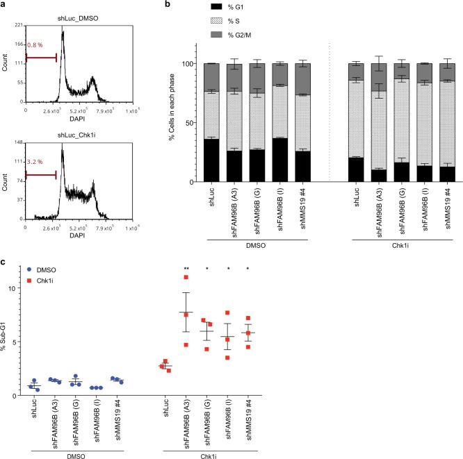
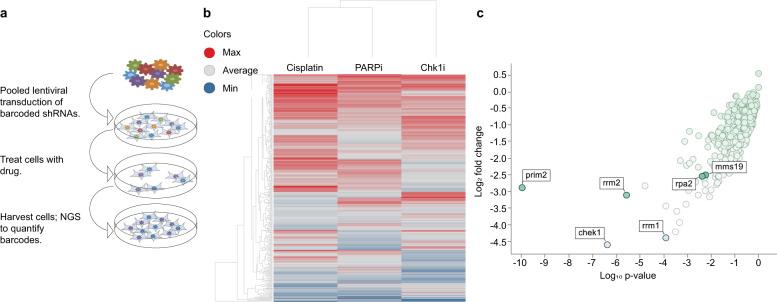
The relationship between ATR/Chk1 activity and replication stress, coupled with the development of potent and tolerable inhibitors of this pathway, has led to the clinical exploration of ATR and Chk1 inhibitors (ATRi/Chk1i) as anticancer therapies for single-agent or combinatorial application. The clinical efficacy of these therapies relies on the ability to ascertain which patient populations are most likely to benefit, so there is intense interest in identifying predictive biomarkers of response. To comprehensively evaluate the components that modulate cancer cell sensitivity to replication stress induced by Chk1i, we performed a synthetic-lethal drop-out screen in a cell line derived from a patient with triple-negative breast cancer (TNBC), using a pooled barcoded shRNA library targeting ~350 genes involved in DNA replication, DNA damage repair, and cycle progression. In addition, we sought to compare the relative requirement of these genes when DNA fidelity is challenged by clinically relevant anticancer breast cancer drugs, including cisplatin and PARP1/2 inhibitors, that have different mechanisms of action. This global comparison is critical for understanding not only which agents should be used together for combinatorial therapies in breast cancer patients, but also the genetic context in which these therapies will be most effective, and when a single-agent therapy will be sufficient to provide maximum therapeutic benefit to the patient. We identified unique potentiators of response to ATRi/Chk1i and describe a new role for components of the cytosolic iron-sulfur assembly (CIA) pathway, MMS19 and CIA2B-FAM96B, in replication stress tolerance of TNBC.

摘要

ATR/Chk1活性与复制应激之间的关系,再加上该信号通路强效且耐受性良好的抑制剂的研发,促使人们对ATR和Chk1抑制剂(ATRi/Chk1i)作为单药或联合应用的抗癌疗法进行临床探索。这些疗法的临床疗效取决于确定哪些患者群体最可能从中获益的能力,因此人们对识别反应预测生物标志物有着浓厚兴趣。为了全面评估调节癌细胞对Chk1i诱导的复制应激敏感性的成分,我们使用靶向约350个参与DNA复制、DNA损伤修复和细胞周期进程的基因的混合条形码shRNA文库,在源自三阴性乳腺癌(TNBC)患者的细胞系中进行了合成致死性缺失筛选。此外,我们试图比较当DNA保真度受到具有不同作用机制的临床相关抗癌乳腺癌药物(包括顺铂和PARP1/2抑制剂)挑战时,这些基因的相对需求。这种全面比较不仅对于理解哪些药物应联合用于乳腺癌患者的联合治疗至关重要,而且对于理解这些治疗最有效的基因背景以及单药治疗何时足以给患者带来最大治疗益处也至关重要。我们鉴定了对ATRi/Chk1i反应的独特增强剂,并描述了胞质铁硫组装(CIA)途径的成分MMS19和CIA2B - FAM96B在TNBC复制应激耐受中的新作用。

https://cdn.ncbi.nlm.nih.gov/pmc/blobs/9b95/8639742/be95c887aa70/41523_2021_353_Fig1_HTML.jpg

文献AI研究员

20分钟写一篇综述,助力文献阅读效率提升50倍。

立即体验

用中文搜PubMed

大模型驱动的PubMed中文搜索引擎

马上搜索

文档翻译

学术文献翻译模型,支持多种主流文档格式。

立即体验