Suppr超能文献

载酶催化巨噬细胞囊泡的级联放大用于靶向肿瘤的氧合光动力学治疗。

Enzyme-Loaded Catalytic Macrophage Vesicles with Cascade Amplification of Tumor-Targeting for Oxygenated Photodynamic Therapy.

机构信息

Department of Pediatrics, China-Japan Union Hospital of Jilin University, Changchun, Jilin, People's Republic of China.

Department of Gastrointestinal Colorectal and Anal Surgery, China-Japan Union Hospital of Jilin University, Changchun, Jilin, People's Republic of China.

出版信息

Int J Nanomedicine. 2021 Nov 25;16:7801-7812. doi: 10.2147/IJN.S336333. eCollection 2021.

Abstract

BACKGROUND

Realizing that the potential of photodynamic therapy (PDT) is hindered by hypoxic microenvironment of tumor section, it is desirable to provide a cascade oxygenation strategy to enhance PDT.

METHODS

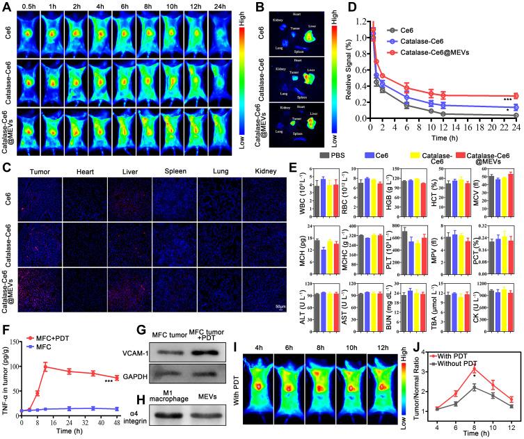
The hydrophilic catalase protein was covalently linked to the hydrophobic photosensitizer Ce6 to form the nanocomplex Catalase-Ce6 with self-assembly. And the Catalase-Ce6 was loaded in the M1 macrophage vesicles (EVs) with GOX-modified to construct the nanosystem Catalase-Ce6@MEVs. The synergistic effects of PDT induced by Catalase-Ce6@MEVs were evaluated on the subcutaneous MFC tumor model.

RESULTS

The construction of Catalase-Ce6 not only solved the insoluble problem of Ce6, but also induced a cascade effects for hydrolyzing glucose and increasing the hydrogen peroxide content, achieving the purpose of oxygenated PDT. Cascade tumor targeting was also realized through the binding between vascular cell adhesion molecule 1 (VCAM-1) of tumor tissue and α4 integrin of EVs and enhanced vascular permeability, triggering by PDT. Besides, in vivo experiments found that the Catalase-Ce6@MEVs presented M2 macrophage polarization effect.

CONCLUSION

Catalase-Ce6@MEVs exhibit the cascade targeting ability after laser irradiation and prominent tumor treatment effect in vivo, which may provide new ideas and methods for targeted PDT in clinical practice.

摘要

背景

由于肿瘤部位的缺氧微环境,光动力疗法(PDT)的潜力受到限制,因此需要提供级联氧合策略来增强 PDT。

方法

将亲水性过氧化氢酶蛋白共价连接到疏水性光敏剂 Ce6 上,形成具有自组装能力的纳米复合物 Catalase-Ce6。然后,将 Catalase-Ce6 装载到经过 GOX 修饰的 M1 巨噬细胞囊泡(EVs)中,构建纳米系统 Catalase-Ce6@MEVs。在皮下 MFC 肿瘤模型上评估 Catalase-Ce6@MEVs 诱导的 PDT 的协同效应。

结果

Catalase-Ce6 的构建不仅解决了 Ce6 的不溶性问题,还通过水解葡萄糖和增加过氧化氢含量诱导级联效应,实现了含氧 PDT 的目的。通过肿瘤组织血管细胞黏附分子 1(VCAM-1)与 EVs 的 α4 整合素之间的结合以及由 PDT 触发的血管通透性增强,也实现了级联肿瘤靶向。此外,体内实验发现 Catalase-Ce6@MEVs 表现出 M2 巨噬细胞极化效应。

结论

Catalase-Ce6@MEVs 在激光照射后表现出级联靶向能力,并在体内表现出突出的肿瘤治疗效果,这可能为临床实践中的靶向 PDT 提供新的思路和方法。

https://cdn.ncbi.nlm.nih.gov/pmc/blobs/cda1/8630377/843811143e3f/IJN-16-7801-g0001.jpg

文献AI研究员

20分钟写一篇综述,助力文献阅读效率提升50倍。

立即体验

用中文搜PubMed

大模型驱动的PubMed中文搜索引擎

马上搜索

文档翻译

学术文献翻译模型,支持多种主流文档格式。

立即体验