Suppr超能文献

一种参与蛋白质稳态的保守线粒体伴侣蛋白酶复合体。

A Conserved Mitochondrial Chaperone-Protease Complex Involved in Protein Homeostasis.

作者信息

Serricchio Mauro, Bütikofer Peter

机构信息

Institute of Biochemistry and Molecular Medicine, University of Bern, Bern, Switzerland.

出版信息

Front Mol Biosci. 2021 Nov 9;8:767088. doi: 10.3389/fmolb.2021.767088. eCollection 2021.

Abstract

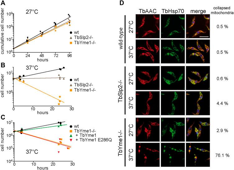
Mitochondria are essential organelles involved in cellular energy production. The inner mitochondrial membrane protein stomatin-like protein 2 (SLP-2) is a member of the SPFH (stomatin, prohibitin, flotilin, and HflK/C) superfamily and binds to the mitochondrial glycerophospholipid cardiolipin, forming cardiolipin-enriched membrane domains to promote the assembly and/or stabilization of protein complexes involved in oxidative phosphorylation. In addition, human SLP-2 anchors a mitochondrial processing complex required for proteolytic regulation of proteins involved in mitochondrial dynamics and quality control. We now show that deletion of the gene encoding the homolog TbSlp2 has no effect on respiratory protein complex stability and mitochondrial functions under normal culture conditions and is dispensable for growth of parasites. In addition, we demonstrate that TbSlp2 binds to the metalloprotease TbYme1 and together they form a large mitochondrial protein complex. The two proteins negatively regulate each other's expression levels by accelerating protein turnover. Furthermore, we show that TbYme1 plays a role in heat-stress resistance, as TbYme1 knock-out parasites displayed mitochondrial fragmentation and loss of viability when cultured at elevated temperatures. Unbiased interaction studies uncovered putative TbYme1 substrates, some of which were differentially affected by the absence of TbYme1. Our results support emerging evidence for the presence of mitochondrial quality control pathways in this ancient eukaryote.

摘要

线粒体是参与细胞能量产生的重要细胞器。线粒体内膜蛋白类stomatin蛋白2(SLP - 2)是SPFH(stomatin、prohibitin、flotilin和HflK/C)超家族的成员,它与线粒体甘油磷脂心磷脂结合,形成富含心磷脂的膜结构域,以促进参与氧化磷酸化的蛋白质复合物的组装和/或稳定。此外,人类SLP - 2锚定了一个线粒体加工复合物,该复合物是线粒体动力学和质量控制相关蛋白质进行蛋白水解调控所必需的。我们现在表明,编码同源物TbSlp2的基因缺失在正常培养条件下对呼吸蛋白复合物稳定性和线粒体功能没有影响,并且对于寄生虫的生长是可有可无的。此外,我们证明TbSlp2与金属蛋白酶TbYme1结合,它们共同形成一个大型线粒体蛋白复合物。这两种蛋白质通过加速蛋白质周转来负向调节彼此的表达水平。此外,我们表明TbYme1在耐热性中起作用,因为TbYme1基因敲除的寄生虫在高温培养时表现出线粒体碎片化和活力丧失。无偏向性的相互作用研究揭示了推测的TbYme1底物,其中一些在TbYme1缺失时受到不同程度的影响。我们的结果支持了这种古老真核生物中线粒体质量控制途径存在的新证据。

https://cdn.ncbi.nlm.nih.gov/pmc/blobs/f44c/8630662/869a8fa818f2/fmolb-08-767088-g001.jpg

文献AI研究员

20分钟写一篇综述,助力文献阅读效率提升50倍。

立即体验

用中文搜PubMed

大模型驱动的PubMed中文搜索引擎

马上搜索

文档翻译

学术文献翻译模型,支持多种主流文档格式。

立即体验