Suppr超能文献

机器人高通量生物制造和人多能干细胞的功能分化。

Robotic high-throughput biomanufacturing and functional differentiation of human pluripotent stem cells.

机构信息

National Center for Advancing Translational Sciences (NCATS), Division of Preclinical Innovation (DPI), Stem Cell Translation Laboratory (SCTL), National Institutes of Health (NIH), 9800 Medical Center Drive, Rockville, MD 20850, USA.

National Center for Advancing Translational Sciences (NCATS), Division of Preclinical Innovation (DPI), Stem Cell Translation Laboratory (SCTL), National Institutes of Health (NIH), 9800 Medical Center Drive, Rockville, MD 20850, USA.

出版信息

Stem Cell Reports. 2021 Dec 14;16(12):3076-3092. doi: 10.1016/j.stemcr.2021.11.004. Epub 2021 Dec 2.

Abstract

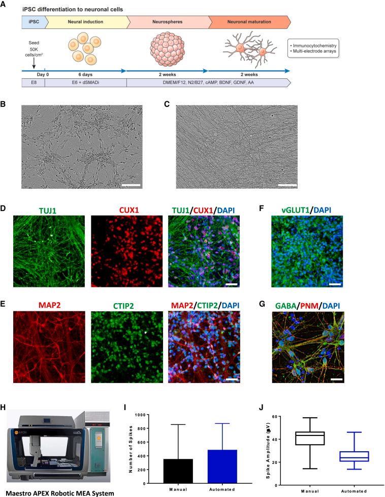
Efficient translation of human induced pluripotent stem cells (hiPSCs) requires scalable cell manufacturing strategies for optimal self-renewal and functional differentiation. Traditional manual cell culture is variable and labor intensive, posing challenges for high-throughput applications. Here, we established a robotic platform and automated all essential steps of hiPSC culture and differentiation under chemically defined conditions. This approach allowed rapid and standardized manufacturing of billions of hiPSCs that can be produced in parallel from up to 90 different patient- and disease-specific cell lines. Moreover, we established automated multi-lineage differentiation and generated functional neurons, cardiomyocytes, and hepatocytes. To validate our approach, we compared robotic and manual cell culture operations and performed comprehensive molecular and cellular characterizations (e.g., single-cell transcriptomics, mass cytometry, metabolism, electrophysiology) to benchmark industrial-scale cell culture operations toward building an integrated platform for efficient cell manufacturing for disease modeling, drug screening, and cell therapy.

摘要

高效的人类诱导多能干细胞(hiPSC)翻译需要可扩展的细胞制造策略,以实现最佳的自我更新和功能分化。传统的手动细胞培养方法具有变异性和劳动强度大的特点,这给高通量应用带来了挑战。在这里,我们建立了一个机器人平台,并在化学定义条件下自动化了 hiPSC 培养和分化的所有基本步骤。这种方法允许快速和标准化地制造数十亿个 hiPSC,最多可以从 90 种不同的患者和疾病特异性细胞系中并行生产。此外,我们建立了自动化的多谱系分化,并生成了功能性神经元、心肌细胞和肝细胞。为了验证我们的方法,我们比较了机器人和手动细胞培养操作,并进行了全面的分子和细胞特征分析(例如单细胞转录组学、质谱流式细胞术、代谢、电生理学),以基准化工业规模的细胞培养操作,建立一个用于高效细胞制造的综合平台,用于疾病建模、药物筛选和细胞治疗。

https://cdn.ncbi.nlm.nih.gov/pmc/blobs/e856/8693769/f564f97d2626/fx1.jpg

文献AI研究员

20分钟写一篇综述,助力文献阅读效率提升50倍。

立即体验

用中文搜PubMed

大模型驱动的PubMed中文搜索引擎

马上搜索

文档翻译

学术文献翻译模型,支持多种主流文档格式。

立即体验