Suppr超能文献

利用成像技术和机器学习对人诱导多能干细胞分化效率进行早期无损预测。

Early and non-destructive prediction of the differentiation efficiency of human induced pluripotent stem cells using imaging and machine learning.

作者信息

Hojo Miki Arai, Tsuzuki Taku, Ozawa Yosuke, Araki Toshiyuki, Sakurai Hidetoshi

机构信息

Department of Clinical Application, Center for iPS Cell Research and Application (CiRA), Kyoto University, Kyoto, Japan.

Epistra Inc, Tokyo, Japan.

出版信息

Sci Rep. 2025 Jul 23;15(1):26821. doi: 10.1038/s41598-025-11108-5.

Abstract

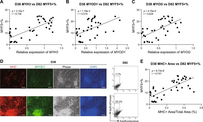
The reproducibility and robustness of many directed differentiation protocols from human induced pluripotent stem cells (hiPSCs) remain low, and the long differentiation induction period significantly limits protocol optimization. To address this, we developed an early and non-destructive prediction system for the differentiation induction efficiency of hiPSCs using bioimage informatics. We employed a directed differentiation protocol for muscle stem cells (MuSCs), a promising cell source for the regenerative therapy of muscular dystrophy. Biological analyses suggested that days 14-38 are positive for forecasting the induction efficiency on day 82. Therefore, we conducted six independent experiments, inducing MuSC differentiation in a total of 34 wells, and captured a total of 5,712 phase contrast cell images between days 14 and 38. We selected Fast Fourier transform (FFT) as the feature extraction method and confirmed that it captures the characteristics of cells during differentiation. By classifying images on each day using extracted features and machine learning, we found that samples with high and low induction efficiency could be predicted at approximately 50 days before the end of induction. This system is expected to contribute to regenerative therapy through effective protocol optimization.

摘要

许多源自人诱导多能干细胞(hiPSC)的定向分化方案的可重复性和稳健性仍然较低,并且较长的分化诱导期显著限制了方案优化。为了解决这一问题,我们利用生物图像信息学开发了一种用于hiPSC分化诱导效率的早期无损预测系统。我们采用了一种针对肌肉干细胞(MuSC)的定向分化方案,MuSC是用于肌营养不良症再生治疗的一种很有前景的细胞来源。生物学分析表明,第14至38天对于预测第82天的诱导效率呈阳性。因此,我们进行了6次独立实验,在总共34个孔中诱导MuSC分化,并在第14天至38天期间总共采集了5712张相差细胞图像。我们选择快速傅里叶变换(FFT)作为特征提取方法,并证实它能够捕捉细胞在分化过程中的特征。通过使用提取的特征和机器学习对每天的图像进行分类,我们发现可以在诱导结束前约50天预测诱导效率高和低的样本。该系统有望通过有效的方案优化为再生治疗做出贡献。

https://cdn.ncbi.nlm.nih.gov/pmc/blobs/bc4f/12287433/f06fb473db55/41598_2025_11108_Fig1_HTML.jpg

文献AI研究员

20分钟写一篇综述,助力文献阅读效率提升50倍。

立即体验

用中文搜PubMed

大模型驱动的PubMed中文搜索引擎

马上搜索

文档翻译

学术文献翻译模型,支持多种主流文档格式。

立即体验