Suppr超能文献

下调 OPTN 的表达通过 AIM2 炎性小体和 RIPK1 激活机制在 APP/PS1 转基因小鼠中引发神经炎症。

Downregulating expression of OPTN elevates neuroinflammation via AIM2 inflammasome- and RIPK1-activating mechanisms in APP/PS1 transgenic mice.

机构信息

College of Life and Health Sciences, Northeastern University, No. 3-11. Wenhua Road, Shenyang, 110819, People's Republic of China.

出版信息

J Neuroinflammation. 2021 Dec 3;18(1):281. doi: 10.1186/s12974-021-02327-4.

Abstract

BACKGROUND

Neuroinflammation is thought to be a cause of Alzheimer's disease (AD), which is partly caused by inadequate mitophagy. As a receptor of mitophagy, we aimed to reveal the regulatory roles of optineurin (OPTN) on neuroinflammation in the pathogenesis of AD.

METHODS

BV2 cells and APP/PS1 transgenic (Tg) mice were used as in vitro and in vivo experimental models to determine the regulatory roles of OPTN in neuroinflammation of AD. Sophisticated molecular technologies including quantitative (q) RT-PCR, western blot, enzyme linked immunosorbent assay (ELISA), co-immunoprecipitation (Co-IP) and immunofluorescence (IF) were employed to reveal the inherent mechanisms.

RESULTS

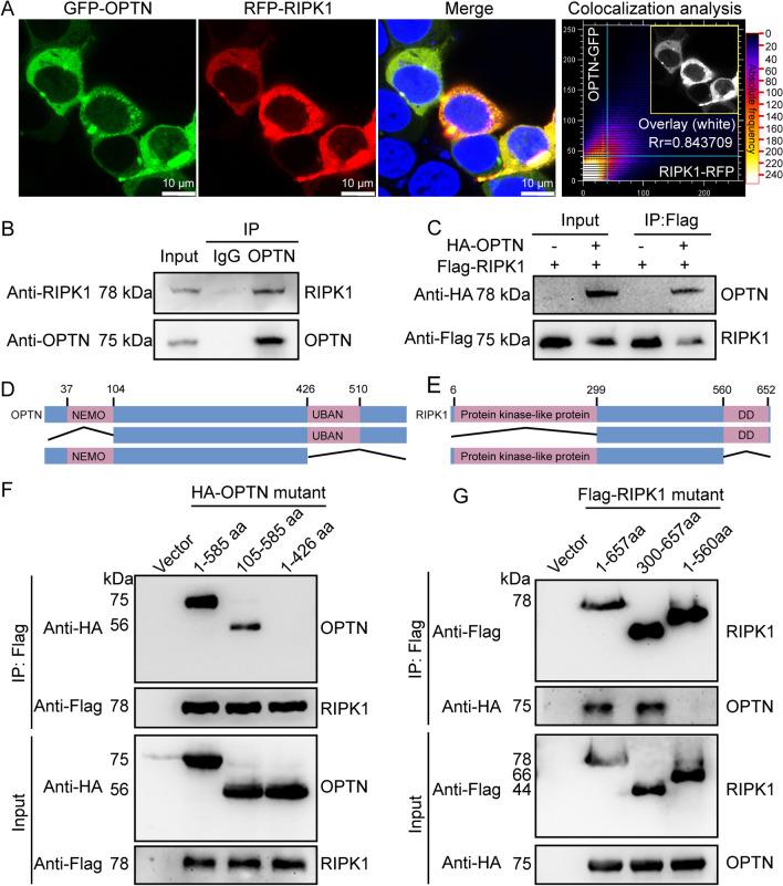
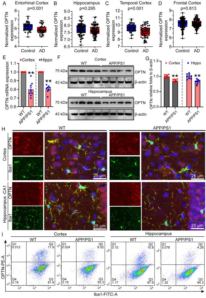
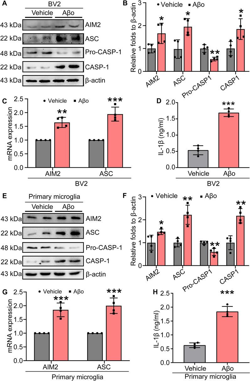
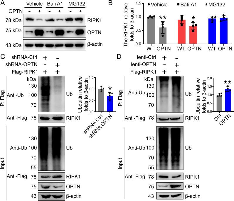
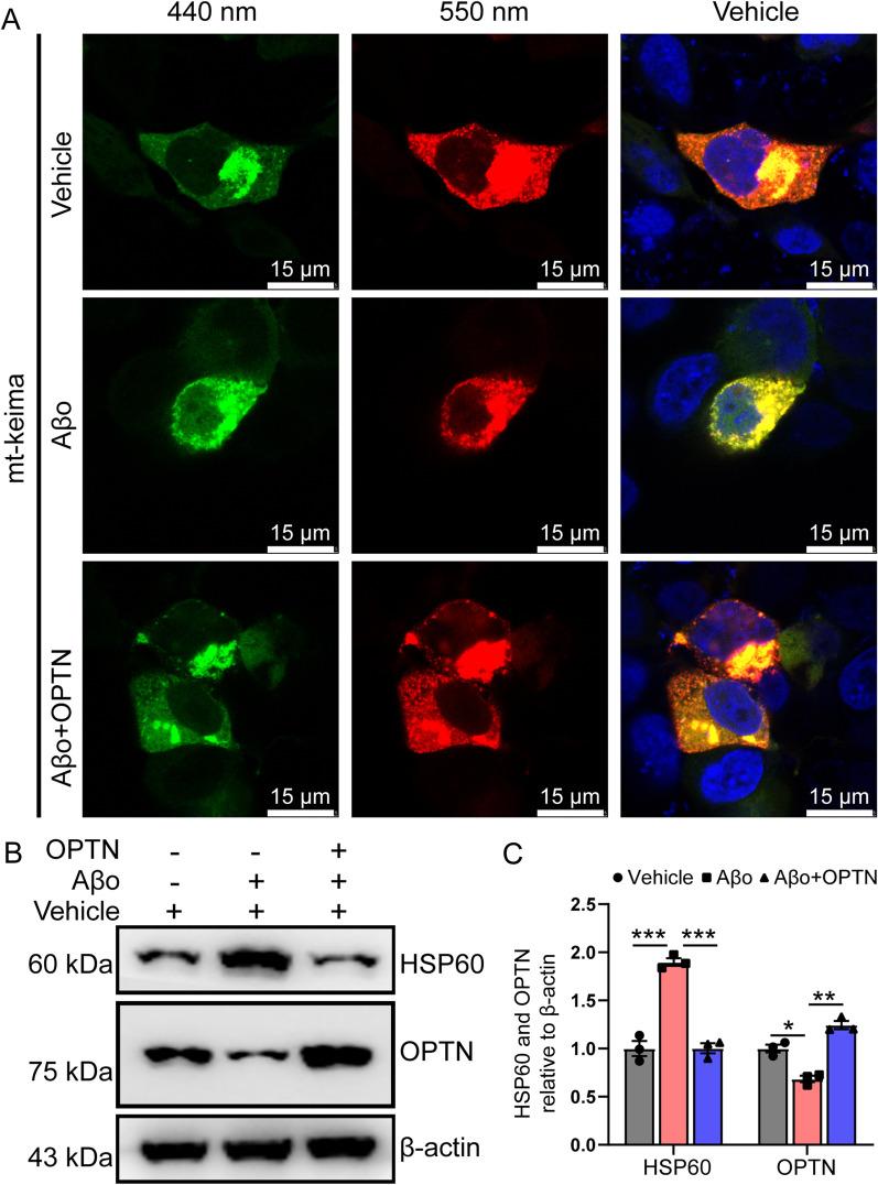
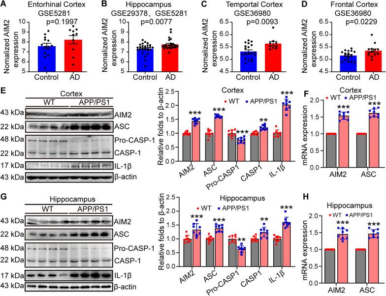
As a consequence, key roles of OPTN in regulating neuroinflammation were identified by depressing the activity of absent in melanoma 2 (AIM2) inflammasomes and receptor interacting serine/threonine kinase 1 (RIPK1)-mediated NF-κB inflammatory mechanisms. In detail, we found that expression of OPTN was downregulated, which resulted in activation of AIM2 inflammasomes due to a deficiency in mitophagy in APP/PS1 Tg mice. By ectopic expression, OPTN blocks the effects of Aβ oligomer (Aβo) on activating AIM2 inflammasomes by inhibiting mRNA expression of AIM2 and apoptosis-associated speck-like protein containing a C-terminal caspase recruitment domain (ASC), leading to a reduction in the active form of caspase-1 and interleukin (IL)-1β in microglial cells. Moreover, RIPK1 was also found to be negatively regulated by OPTN via ubiquitin protease hydrolysis, resulting in the synthesis of IL-1β by activating the transcriptional activity of NF-κB in BV2 cells. As an E3 ligase, the UBAN domain of OPTN binds to the death domain (DD) of RIPK1 to facilitate its ubiquitination. Based on these observations, ectopically expressed OPTN in APP/PS1 Tg mice deactivated microglial cells and astrocytes via the AIM2 inflammasome and RIPK-dependent NF-κB pathways, leading to reduce neuroinflammation.

CONCLUSIONS

These results suggest that OPTN can alleviate neuroinflammation through AIM2 and RIPK1 pathways, suggesting that OPTN deficiency may be a potential factor leading to the occurrence of AD.

摘要

背景

神经炎症被认为是阿尔茨海默病(AD)的病因之一,部分原因是线粒体自噬不足。作为线粒体自噬的受体,我们旨在揭示视神经病变(OPTN)在 AD 发病机制中对神经炎症的调节作用。

方法

BV2 细胞和 APP/PS1 转基因(Tg)小鼠被用作体外和体内实验模型,以确定 OPTN 在 AD 神经炎症中的调节作用。使用包括定量(q)RT-PCR、western blot、酶联免疫吸附测定(ELISA)、免疫共沉淀(Co-IP)和免疫荧光(IF)在内的复杂分子技术来揭示内在机制。

结果

结果表明,OPTN 通过抑制缺失黑色素瘤 2(AIM2)炎性小体和受体相互作用丝氨酸/苏氨酸激酶 1(RIPK1)介导的 NF-κB 炎症机制,在调节神经炎症中起着关键作用。具体而言,我们发现 APP/PS1 Tg 小鼠中线粒体自噬不足导致 OPTN 表达下调,从而激活 AIM2 炎性小体。通过异位表达,OPTN 通过抑制 AIM2 和凋亡相关斑点样蛋白含有 C 端半胱氨酸募集结构域(ASC)的 mRNA 表达,阻断 Aβ 寡聚体(Aβo)对激活 AIM2 炎性小体的作用,从而减少小胶质细胞中活性形式的半胱氨酸天冬氨酸蛋白酶-1 和白细胞介素(IL)-1β。此外,还发现 OPTN 通过泛素蛋白酶水解负调控 RIPK1,从而通过激活 NF-κB 的转录活性来合成 BV2 细胞中的 IL-1β。作为一种 E3 连接酶,OPTN 的 UBAN 结构域与 RIPK1 的死亡结构域(DD)结合,促进其泛素化。基于这些观察结果,在 APP/PS1 Tg 小鼠中异位表达 OPTN 通过 AIM2 炎性小体和 RIPK 依赖性 NF-κB 途径使小胶质细胞和星形胶质细胞失活,从而减少神经炎症。

结论

这些结果表明,OPTN 可以通过 AIM2 和 RIPK1 途径缓解神经炎症,提示 OPTN 缺乏可能是导致 AD 发生的潜在因素。

https://cdn.ncbi.nlm.nih.gov/pmc/blobs/b1d7/8641240/36c24b59674b/12974_2021_2327_Fig1_HTML.jpg

文献AI研究员

20分钟写一篇综述,助力文献阅读效率提升50倍。

立即体验

用中文搜PubMed

大模型驱动的PubMed中文搜索引擎

马上搜索

文档翻译

学术文献翻译模型,支持多种主流文档格式。

立即体验