Suppr超能文献

多处地点制备的抗 CD19 CAR-T 细胞可诱导 B 细胞恶性肿瘤患者获得高缓解率。

Multiple site place-of-care manufactured anti-CD19 CAR-T cells induce high remission rates in B-cell malignancy patients.

机构信息

Dmitriy Rogachev National Medical Research Centre of Pediatric Hematology, Oncology and Immunology, Moscow, Russian Federation.

University Hospitals Seidman Cancer Center, Case Western Reserve University, Cleveland, OH, USA.

出版信息

Nat Commun. 2021 Dec 10;12(1):7200. doi: 10.1038/s41467-021-27312-6.

Abstract

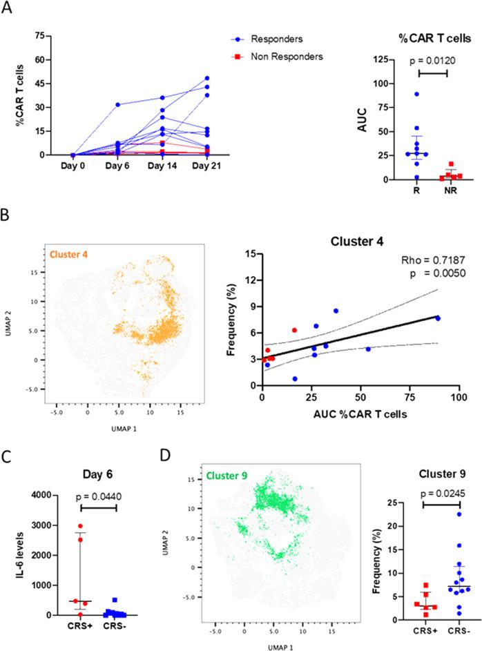
Chimeric antigen receptor (CAR) T cells targeting the CD19 antigen are effective in treating adults and children with B-cell malignancies. Place-of-care manufacturing may improve performance and accessibility by obviating the need to cryopreserve and transport cells to centralized facilities. Here we develop an anti-CD19 CAR (CAR19) comprised of the 4-1BB co-stimulatory and TNFRSF19 transmembrane domains, showing anti-tumor efficacy in an in vivo xenograft lymphoma model. CAR19 T cells are manufactured under current good manufacturing practices (cGMP) at two disparate clinical sites, Moscow (Russia) and Cleveland (USA). The CAR19 T-cells is used to treat patients with relapsed/refractory pediatric B-cell Acute Lymphocytic Leukemia (ALL; n = 31) or adult B-cell Lymphoma (NHL; n = 23) in two independently conducted phase I clinical trials with safety as the primary outcome (NCT03467256 and NCT03434769, respectively). Probability of measurable residual disease-negative remission was also a primary outcome in the ALL study. Secondary outcomes include complete remission (CR) rates, overall survival and median duration of response. CR rates are 89% (ALL) and 73% (NHL). After a median follow-up of 17 months, one-year survival rate of ALL complete responders is 79.2% (95%CI 64.5‒97.2%) and median duration of response is 10.2 months. For NHL complete responders one-year survival is 92.9%, and median duration of response has not been reached. Place-of-care manufacturing produces consistent CAR-T cell products at multiple sites that are effective for the treatment of patients with B-cell malignancies.

摘要

嵌合抗原受体 (CAR) T 细胞靶向 CD19 抗原,可有效治疗成人和儿童 B 细胞恶性肿瘤。就地制造(place-of-care manufacturing)可通过避免冷冻保存和将细胞运输到集中设施来提高性能和可及性。在这里,我们开发了一种由 4-1BB 共刺激和 TNFRSF19 跨膜结构域组成的抗 CD19 CAR(CAR19),在体内异种移植淋巴瘤模型中显示出抗肿瘤功效。CAR19 T 细胞根据现行良好生产规范(cGMP)在两个不同的临床地点(俄罗斯莫斯科和美国克利夫兰)进行制造。在两项独立进行的 I 期临床试验中,CAR19 T 细胞用于治疗复发/难治性儿童 B 细胞急性淋巴细胞白血病(ALL;n=31)或成人 B 细胞淋巴瘤(NHL;n=23),安全性为主要终点(NCT03467256 和 NCT03434769)。在 ALL 研究中,可测量残留疾病阴性缓解的概率也是主要终点之一。次要终点包括完全缓解(CR)率、总生存率和中位反应持续时间。CR 率分别为 89%(ALL)和 73%(NHL)。在中位随访 17 个月后,ALL 完全缓解者的 1 年生存率为 79.2%(95%CI 64.5-97.2%),中位反应持续时间为 10.2 个月。对于 NHL 完全缓解者,1 年生存率为 92.9%,中位反应持续时间尚未达到。就地制造可在多个地点生产一致的 CAR-T 细胞产品,对治疗 B 细胞恶性肿瘤患者有效。

https://cdn.ncbi.nlm.nih.gov/pmc/blobs/224f/8664838/91722fbf32a9/41467_2021_27312_Fig1_HTML.jpg

文献AI研究员

20分钟写一篇综述,助力文献阅读效率提升50倍。

立即体验

用中文搜PubMed

大模型驱动的PubMed中文搜索引擎

马上搜索

文档翻译

学术文献翻译模型,支持多种主流文档格式。

立即体验