Suppr超能文献

川崎病患儿的蛋白质组学分析显示,与干扰素γ失调和血管内皮功能障碍相关的异质性。

Proteomic profiling of MIS-C patients indicates heterogeneity relating to interferon gamma dysregulation and vascular endothelial dysfunction.

机构信息

Division of Oncology, Department of Pediatrics, Children's Hospital of Philadelphia, University of Pennsylvania Perelman School of Medicine, Philadelphia, PA, USA.

Immune Dysregulation Frontier Program, Department of Pediatrics, Children's Hospital of Philadelphia, University of Pennsylvania Perelman School of Medicine, Philadelphia, PA, USA.

出版信息

Nat Commun. 2021 Dec 10;12(1):7222. doi: 10.1038/s41467-021-27544-6.

Abstract

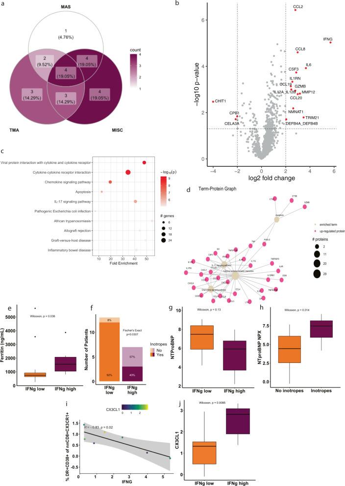
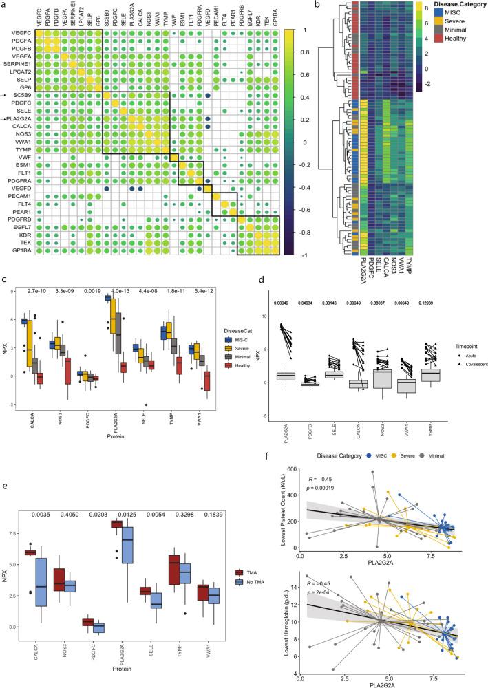
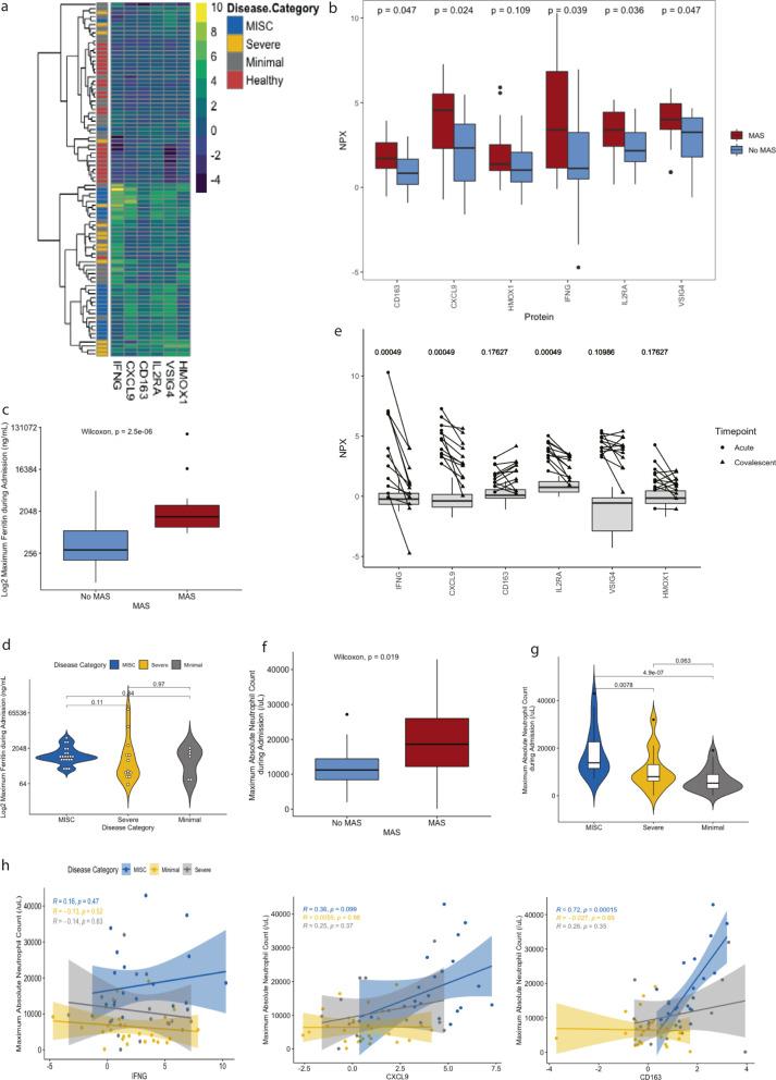
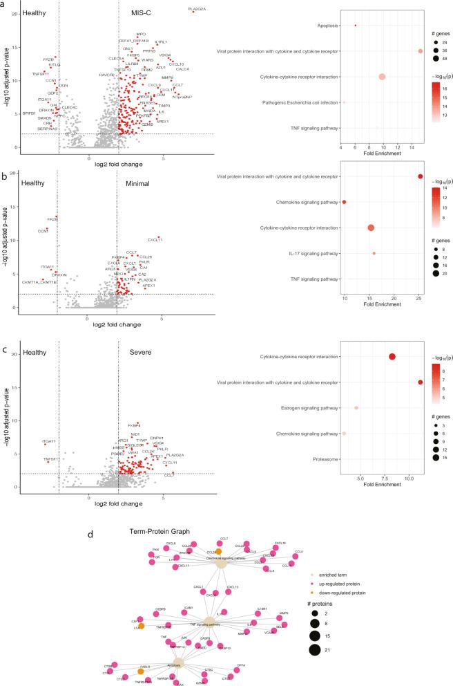
Multi-system Inflammatory Syndrome in Children (MIS-C) is a major complication of Severe Acute Respiratory Syndrome Coronavirus 2 (SARS-CoV-2) infection in pediatric patients. Weeks after an often mild or asymptomatic initial infection with SARS-CoV-2 children may present with a severe shock-like picture and marked inflammation. Children with MIS-C present with varying degrees of cardiovascular and hyperinflammatory symptoms. Here we perform a comprehensive analysis of the plasma proteome of more than 1400 proteins in children with SARS-CoV-2. We hypothesize that the proteome would reflect heterogeneity in hyperinflammation and vascular injury, and further identify pathogenic mediators of disease. We show that protein signatures demonstrate overlap between MIS-C, and the inflammatory syndromes macrophage activation syndrome (MAS) and thrombotic microangiopathy (TMA). We demonstrate that PLA2G2A is an important marker of MIS-C that associates with TMA. We find that IFNγ responses are dysregulated in MIS-C patients, and that IFNγ levels delineate clinical heterogeneity.

摘要

儿童多系统炎症综合征(MIS-C)是儿童严重急性呼吸综合征冠状病毒 2 (SARS-CoV-2)感染的主要并发症。在 SARS-CoV-2 感染初期,儿童常表现为轻度或无症状,数周后可能出现严重的休克样表现和明显的炎症。患有 MIS-C 的儿童表现出不同程度的心血管和过度炎症症状。在这里,我们对 SARS-CoV-2 患儿的超过 1400 种蛋白质的血浆蛋白质组进行了全面分析。我们假设蛋白质组将反映过度炎症和血管损伤的异质性,并进一步确定疾病的致病介质。我们表明,蛋白质特征表明 MIS-C 与巨噬细胞活化综合征(MAS)和血栓性微血管病(TMA)的炎症综合征之间存在重叠。我们证明 PLA2G2A 是与 TMA 相关的 MIS-C 的重要标志物。我们发现 MIS-C 患者的 IFNγ 反应失调,并且 IFNγ 水平描绘了临床异质性。

https://cdn.ncbi.nlm.nih.gov/pmc/blobs/33be/8664884/db679ccfa174/41467_2021_27544_Fig1_HTML.jpg

文献AI研究员

20分钟写一篇综述,助力文献阅读效率提升50倍。

立即体验

用中文搜PubMed

大模型驱动的PubMed中文搜索引擎

马上搜索

文档翻译

学术文献翻译模型,支持多种主流文档格式。

立即体验