Suppr超能文献

血浆补体因子 B(CFB)在甲状腺癌中的预后价值。

The prognostic value of plasma complement factor B (CFB) in thyroid carcinoma.

机构信息

Department of Thyroid Surgery, The First Hospital of China Medical University, Shenyang, China.

出版信息

Bioengineered. 2021 Dec;12(2):12854-12866. doi: 10.1080/21655979.2021.2005745.

Abstract

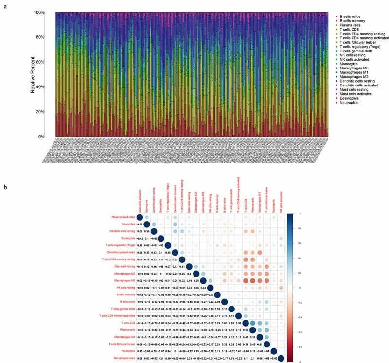
Stromal and immune cells are major components of tumor microenvironment (TME) and affect the growth and development of thyroid carcinoma (THCA). However, data on the exact mechanisms that define the relationship between the TME and THCA remain scant. We calculated stromal and immune cells scores and the proportion of tumor-infiltrating immune cells (TICs) by CIBERSORT and ESTIMATE based on the THCA gene expression data from the Cancer Genome Atlas (TCGA). In addition, we evaluated differentially expressed genes (DEGs) from high- and low-score groups and performed functional enrichment analysis. Furthermore, our data show a significant correlation between plasma complement factor B (CFB) and PTC development and prognosis. Gene Set Enrichment Analysis (GSEA) demonstrated that the CFB was mainly enriched in immune response pathways. The expression of CFB was positively correlated with T cells CD8, Macrophages M1, Plasma cells, T cells CD4 memory activated, T cells follicular helper and T cells regulatory (Tregs), whereas negatively correlated with Eosinophils, Macrophages M0, Macrophages M2, Mast cells resting, T cells CD4 memory resting in the TME. Finally, the expression level of CFB was verified by other cohorts from Gene Expression Omnibus (GEO) database and quantitative Real-Time PCR (qRT-PCR) analyses, which was consistent with the results of bioinformatic analysis. Taken together, our data demonstrated that the CFB could be a prognostic marker for THCA and its expression influences the infiltration of immune cells.

摘要

基质和免疫细胞是肿瘤微环境 (TME) 的主要组成部分,影响甲状腺癌 (THCA) 的生长和发展。然而,关于定义 TME 与 THCA 之间关系的确切机制的数据仍然很少。我们根据癌症基因组图谱 (TCGA) 中的 THCA 基因表达数据,通过 CIBERSORT 和 ESTIMATE 计算了基质和免疫细胞评分以及肿瘤浸润免疫细胞 (TIC) 的比例。此外,我们评估了高分和低分组之间的差异表达基因 (DEGs),并进行了功能富集分析。此外,我们的数据表明血浆补体因子 B (CFB) 与 PTC 发展和预后之间存在显著相关性。基因集富集分析 (GSEA) 表明 CFB 主要富集在免疫反应途径中。CFB 的表达与 T 细胞 CD8、巨噬细胞 M1、浆细胞、T 细胞 CD4 记忆激活、滤泡辅助 T 细胞和 T 细胞调节性 (Tregs) 呈正相关,而与嗜酸性粒细胞、巨噬细胞 M0、巨噬细胞 M2、静止肥大细胞、T 细胞 CD4 记忆静止呈负相关在 TME 中。最后,通过来自基因表达 Omnibus (GEO) 数据库的其他队列和定量实时 PCR (qRT-PCR) 分析验证了 CFB 的表达水平,这与生物信息学分析的结果一致。总之,我们的数据表明 CFB 可以作为 THCA 的预后标志物,其表达影响免疫细胞的浸润。

https://cdn.ncbi.nlm.nih.gov/pmc/blobs/d397/8810132/1ed54278825f/KBIE_A_2005745_F0001_OC.jpg

文献AI研究员

20分钟写一篇综述,助力文献阅读效率提升50倍。

立即体验

用中文搜PubMed

大模型驱动的PubMed中文搜索引擎

马上搜索

文档翻译

学术文献翻译模型,支持多种主流文档格式。

立即体验