Suppr超能文献

环状 RNA(circRNA)IL4R 通过 miR-761/TRIM29/PHLPP1 轴激活 PI3K/AKT 信号通路,促进结直肠癌的增殖和转移。

CircIL4R activates the PI3K/AKT signaling pathway via the miR-761/TRIM29/PHLPP1 axis and promotes proliferation and metastasis in colorectal cancer.

机构信息

Department of General Surgery, The Affiliated Hospital of Xuzhou Medical University, Xuzhou, 221006, Jiangsu, China.

Institute of Digestive Diseases, Xuzhou Medical University, Xuzhou, 221002, Jiangsu, China.

出版信息

Mol Cancer. 2021 Dec 18;20(1):167. doi: 10.1186/s12943-021-01474-9.

Abstract

BACKGROUND

Accumulating studies have revealed that aberrant expression of circular RNAs (circRNAs) is widely involved in the tumorigenesis and progression of malignant cancers, including colorectal cancer (CRC). Nevertheless, the clinical significance, levels, features, biological function, and molecular mechanisms of novel circRNAs in CRC remain largely unexplored.

METHODS

CRC-related circRNAs were identified through bioinformatics analysis and verified in clinical specimens by qRT-PCR and in situ hybridization (ISH). Then, in vitro and in vivo experiments were performed to determine the clinical significance of, functional roles of, and clinical characteristics associated with circIL4R in CRC specimens and cells. Mechanistically, RNA pull-down, fluorescence in situ hybridization (FISH), luciferase reporter, and ubiquitination assays were performed to confirm the underlying mechanism of circIL4R.

RESULTS

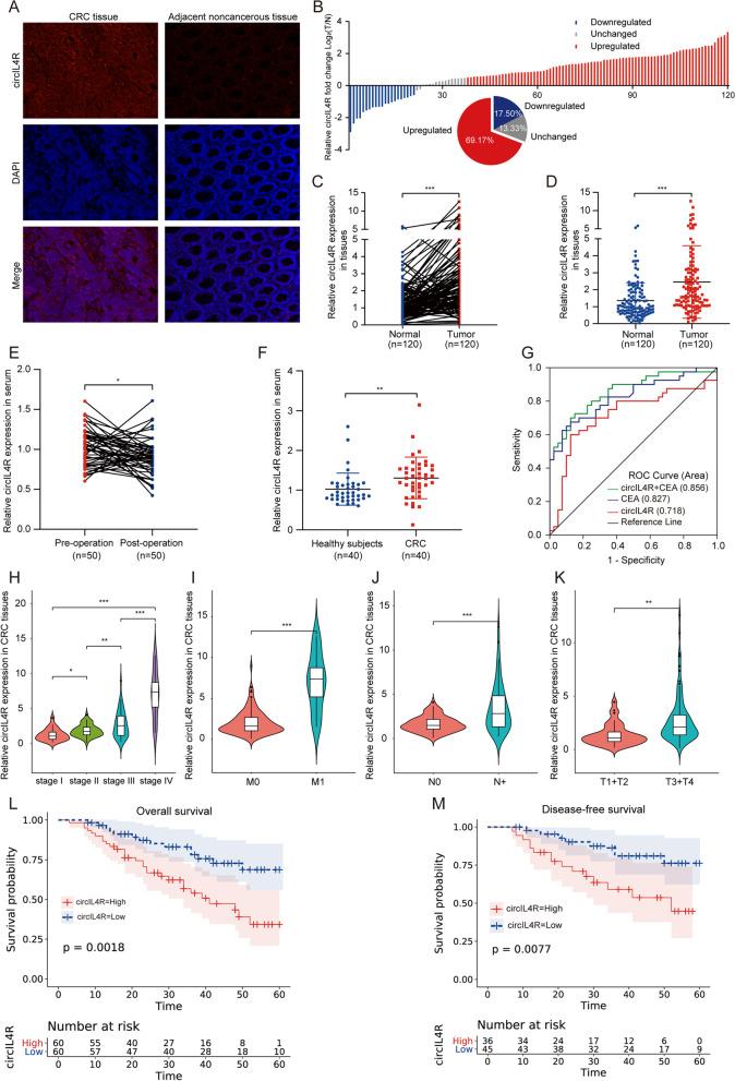
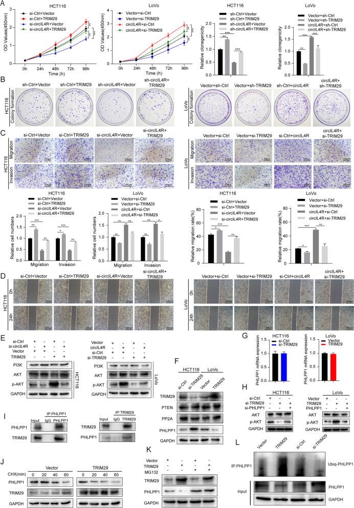
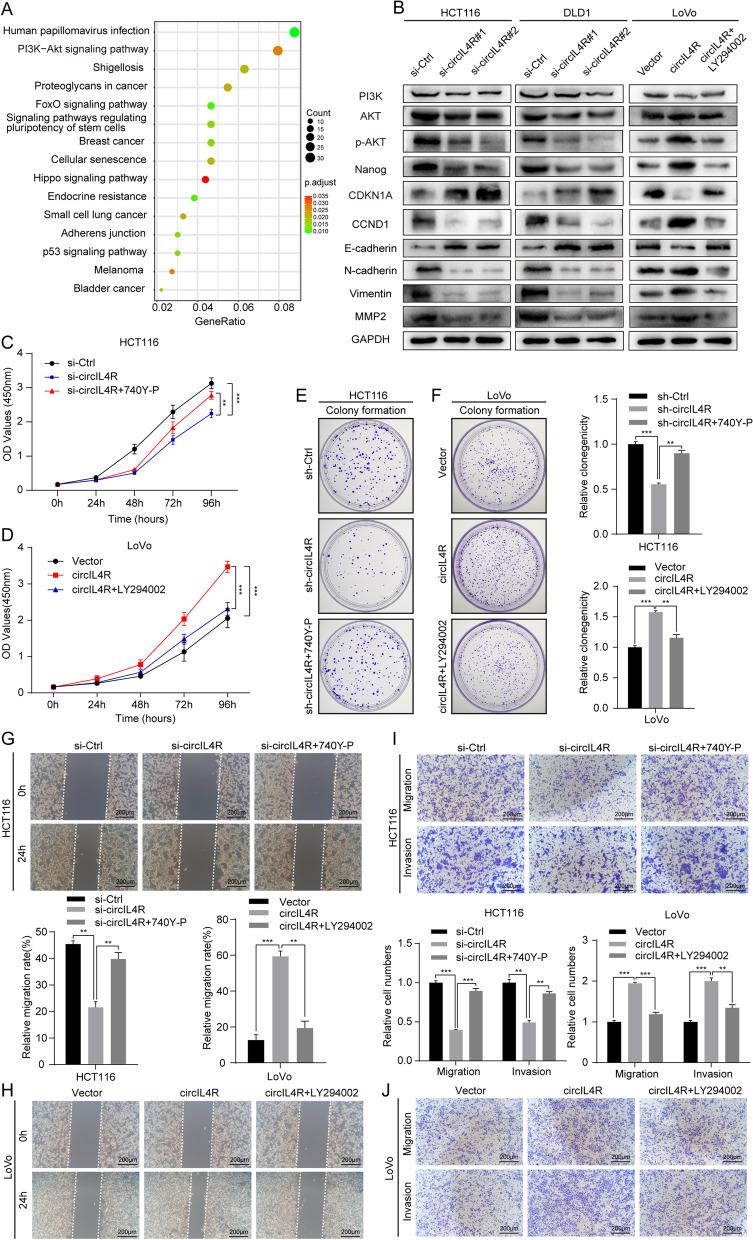
CircIL4R was upregulated in CRC cell lines and in sera and tissues from CRC patients and was positively correlated with advanced clinicopathological features and poor prognosis. Functional experiments demonstrated that circIL4R promotes CRC cell proliferation, migration, and invasion via the PI3K/AKT signaling pathway. Mechanistically, circIL4R was regulated by TFAP2C and competitively interacted with miR-761 to enhance the expression of TRIM29, thereby targeting PHLPP1 for ubiquitin-mediated degradation to activate the PI3K/AKT signaling pathway and consequently facilitate CRC progression.

CONCLUSIONS

Our findings demonstrate that upregulation of circIL4R plays an oncogenic role in CRC progression and may serve as a promising diagnostic and prognostic biomarker for CRC detection and as a potential therapeutic target for CRC treatment.

摘要

背景

越来越多的研究表明,环状 RNA(circRNAs)的异常表达广泛参与了恶性肿瘤的发生和发展,包括结直肠癌(CRC)。然而,CRC 中新型 circRNAs 的临床意义、水平、特征、生物学功能和分子机制在很大程度上仍未得到探索。

方法

通过生物信息学分析鉴定与 CRC 相关的 circRNAs,并通过 qRT-PCR 和原位杂交(ISH)在临床标本中验证。然后,通过体外和体内实验来确定 circIL4R 在 CRC 标本和细胞中的临床意义、功能作用和与临床特征的相关性。通过 RNA 下拉、荧光原位杂交(FISH)、荧光素酶报告和泛素化测定等实验来证实 circIL4R 的潜在作用机制。

结果

circIL4R 在 CRC 细胞系和 CRC 患者的血清和组织中上调,与晚期临床病理特征和不良预后呈正相关。功能实验表明,circIL4R 通过 PI3K/AKT 信号通路促进 CRC 细胞的增殖、迁移和侵袭。机制上,circIL4R 受 TFAP2C 调控,并与 miR-761 竞争相互作用,增强 TRIM29 的表达,从而针对 PHLPP1 进行泛素介导的降解,激活 PI3K/AKT 信号通路,促进 CRC 的进展。

结论

我们的研究结果表明,circIL4R 的上调在 CRC 进展中发挥致癌作用,它可能作为 CRC 检测的有前途的诊断和预后生物标志物,并作为 CRC 治疗的潜在治疗靶点。

https://cdn.ncbi.nlm.nih.gov/pmc/blobs/0ef8/8684286/c8be02bb30c9/12943_2021_1474_Fig1_HTML.jpg

文献AI研究员

20分钟写一篇综述,助力文献阅读效率提升50倍。

立即体验

用中文搜PubMed

大模型驱动的PubMed中文搜索引擎

马上搜索

文档翻译

学术文献翻译模型,支持多种主流文档格式。

立即体验