Suppr超能文献

环状 RNA circSPARC 通过调控 JAK/STAT 通路促进结直肠癌细胞的迁移和增殖。

The circular RNA circSPARC enhances the migration and proliferation of colorectal cancer by regulating the JAK/STAT pathway.

机构信息

Department of General Surgery, The Affiliated Hospital of Xuzhou Medical University, Xuzhou, 221002, Jiangsu Province, China.

Institute of Digestive Diseases, Xuzhou Medical University, Xuzhou, 221002, Jiangsu Province, China.

出版信息

Mol Cancer. 2021 Jun 1;20(1):81. doi: 10.1186/s12943-021-01375-x.

Abstract

BACKGROUND

Noncoding RNAs such as circular RNAs (circRNAs) are abundant in the human body and influence the occurrence and development of various diseases. However, the biological functions of circRNAs in colorectal cancer (CRC) are largely unknown.

METHODS

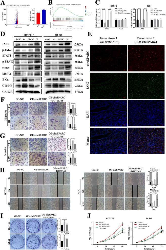
RT-qPCR was used to detect the expression of circRNAs and mRNA in CRC cells and tissues. Fluorescence in situ hybridization (FISH) was used to analyze the location of circSPARC. Function-based experiments were performed using circSPARC knockdown and overexpression cell lines in vitro and in vivo, including CCK8, colony formation, transwell and metastasis models. Mechanistically, luciferase reporter assay, western blots, RNA immunoprecipitation (RIP), Chromatin isolation by RNA purification (ChIRP) and immunohistochemical stainings were performed.

RESULTS

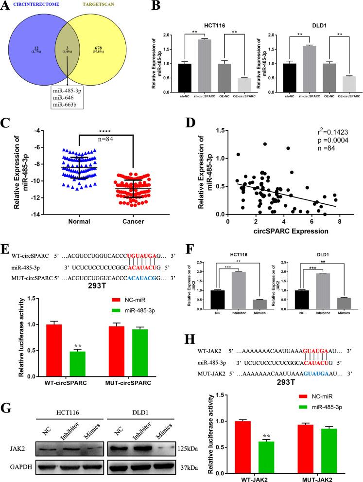
CircSPARC was upregulated in both the tissues and plasma of CRC patients. High expression of circSPARC was associated with advanced TNM stage, lymph node metastases, and poor survival. Silencing circSPARC inhibited CRC cell migration and proliferation in vitro and vivo. Mechanistically, circSPARC sponged miR-485-3p to upregulate JAK2 expression and ultimately contribute to the accumulation of phosphorylated (p)-STAT3. Besides, circSPARC recruited FUS, which facilitated the nuclear translocation of p-STAT3.

CONCLUSIONS

These findings suggest that circSPARC might serve as a potential diagnostic and prognostic biomarker and a therapeutic target for CRC treatment by regulating JAK2/STAT3 pathway.

摘要

背景

非编码 RNA 如环状 RNA(circRNA)在人体内大量存在,影响各种疾病的发生和发展。然而,circRNA 在结直肠癌(CRC)中的生物学功能在很大程度上是未知的。

方法

使用 RT-qPCR 检测 CRC 细胞和组织中 circRNA 和 mRNA 的表达。使用荧光原位杂交(FISH)分析 circSPARC 的位置。通过体外和体内 circSPARC 敲低和过表达细胞系进行基于功能的实验,包括 CCK8、集落形成、Transwell 和转移模型。从机制上,进行了荧光素酶报告基因检测、western blot、RNA 免疫沉淀(RIP)、RNA 纯化的染色质分离(ChIRP)和免疫组织化学染色。

结果

CRC 患者的组织和血浆中均上调了 circSPARC。circSPARC 的高表达与较晚的 TNM 分期、淋巴结转移和不良生存相关。沉默 circSPARC 抑制 CRC 细胞的体外和体内迁移和增殖。机制上,circSPARC 吸附 miR-485-3p 以上调 JAK2 表达,并最终导致磷酸化(p)-STAT3 的积累。此外,circSPARC 募集 FUS,促进 p-STAT3 的核转位。

结论

这些发现表明,circSPARC 可能通过调节 JAK2/STAT3 通路,作为 CRC 诊断和预后的潜在生物标志物和治疗靶点。

https://cdn.ncbi.nlm.nih.gov/pmc/blobs/5d6c/8167978/3d911e9fad17/12943_2021_1375_Fig1_HTML.jpg

文献AI研究员

20分钟写一篇综述,助力文献阅读效率提升50倍。

立即体验

用中文搜PubMed

大模型驱动的PubMed中文搜索引擎

马上搜索

文档翻译

学术文献翻译模型,支持多种主流文档格式。

立即体验