Suppr超能文献

Sars-CoV-2 包膜蛋白对 NLRP3 炎性小体的调节。

Modulation of the NLRP3 inflammasome by Sars-CoV-2 Envelope protein.

机构信息

Division of Molecular Medicine, Department of Medicine, Columbia University Irving Medical Center, New York, NY, USA.

Lung Biology Lab, Division of Pulmonary, Allergy and Critical Care, Department of Medicine, Vagelos College of Physicians and Surgeons, Columbia University, New York, NY, 10032, USA.

出版信息

Sci Rep. 2021 Dec 24;11(1):24432. doi: 10.1038/s41598-021-04133-7.

Abstract

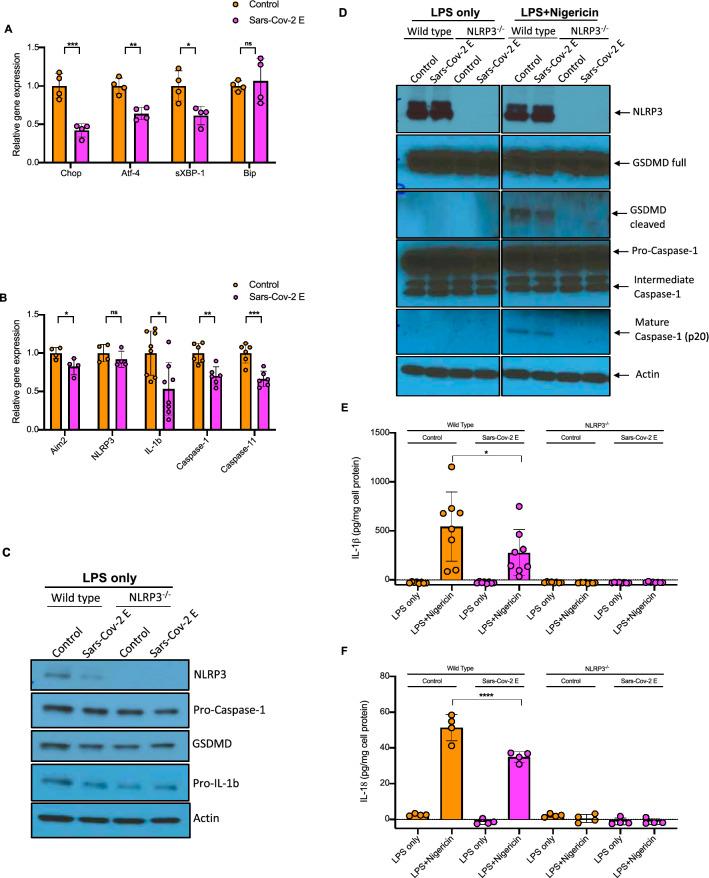
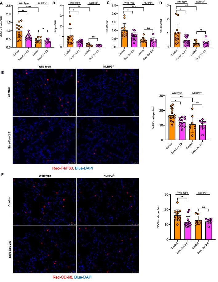
Despite the initial success of some drugs and vaccines targeting COVID-19, understanding the mechanism underlying SARS-CoV-2 disease pathogenesis remains crucial for the development of further approaches to treatment. Some patients with severe Covid-19 experience a cytokine storm and display evidence of inflammasome activation leading to increased levels of IL-1β and IL-18; however, other reports have suggested reduced inflammatory responses to Sars-Cov-2. In this study we have examined the effects of the Sars-Cov-2 envelope (E) protein, a virulence factor in coronaviruses, on inflammasome activation and pulmonary inflammation. In cultured macrophages the E protein suppressed inflammasome priming and NLRP3 inflammasome activation. Similarly, in mice transfected with E protein and treated with poly(I:C) to simulate the effects of viral RNA, the E protein, in an NLRP3-dependent fashion, reduced expression of pro-IL-1β, levels of IL-1β and IL-18 in broncho-alveolar lavage fluid, and macrophage infiltration in the lung. To simulate the effects of more advanced infection, macrophages were treated with both LPS and poly(I:C). In this setting the E protein increased NLRP3 inflammasome activation in both murine and human macrophages. Thus, the Sars-Cov-2 E protein may initially suppress the host NLRP3 inflammasome response to viral RNA while potentially increasing NLRP3 inflammasome responses in the later stages of infection. Targeting the Sars-Cov-2 E protein especially in the early stages of infection may represent a novel approach to Covid-19 therapy.

摘要

尽管针对 COVID-19 的一些药物和疫苗最初取得了成功,但了解 SARS-CoV-2 疾病发病机制的机制对于开发进一步的治疗方法仍然至关重要。一些患有严重 Covid-19 的患者会经历细胞因子风暴,并显示出炎症小体激活的证据,导致 IL-1β 和 IL-18 水平升高;然而,其他报道表明对 Sars-Cov-2 的炎症反应减少。在这项研究中,我们研究了 SARS-CoV-2 包膜 (E) 蛋白对炎症小体激活和肺部炎症的影响,E 蛋白是冠状病毒中的一种毒力因子。在培养的巨噬细胞中,E 蛋白抑制炎症小体的引发和 NLRP3 炎症小体的激活。同样,在转染 E 蛋白并用聚(I:C)处理以模拟病毒 RNA 作用的小鼠中,E 蛋白以 NLRP3 依赖的方式降低了 pro-IL-1β 的表达,支气管肺泡灌洗液中 IL-1β 和 IL-18 的水平,以及肺部的巨噬细胞浸润。为了模拟更晚期感染的影响,用 LPS 和聚(I:C)处理巨噬细胞。在这种情况下,E 蛋白增加了小鼠和人巨噬细胞中 NLRP3 炎症小体的激活。因此,SARS-CoV-2 E 蛋白最初可能抑制宿主对病毒 RNA 的 NLRP3 炎症小体反应,而在感染的后期阶段可能增加 NLRP3 炎症小体反应。针对 SARS-CoV-2 E 蛋白,特别是在感染的早期阶段,可能代表一种治疗 Covid-19 的新方法。

https://cdn.ncbi.nlm.nih.gov/pmc/blobs/20c9/8709866/30a2ae5c8c05/41598_2021_4133_Fig1_HTML.jpg

文献AI研究员

20分钟写一篇综述,助力文献阅读效率提升50倍。

立即体验

用中文搜PubMed

大模型驱动的PubMed中文搜索引擎

马上搜索

文档翻译

学术文献翻译模型,支持多种主流文档格式。

立即体验