Suppr超能文献

抗菌药物氨苯砜通过靶向酶二氢叶酸还原酶抑制 STAT3 的转录活性。

The antimicrobial drug pyrimethamine inhibits STAT3 transcriptional activity by targeting the enzyme dihydrofolate reductase.

机构信息

Department of Medical Oncology, Dana-Farber Cancer Institute, Boston, Massachusetts, USA; Division of Medical Sciences, Harvard University, Boston, Massachusetts, USA.

Department of Oncology-Pathology, Karolinska Institute, Stockholm, Sweden.

出版信息

J Biol Chem. 2022 Feb;298(2):101531. doi: 10.1016/j.jbc.2021.101531. Epub 2021 Dec 23.

Abstract

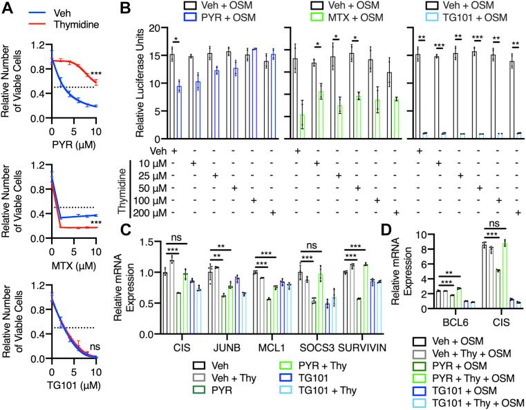
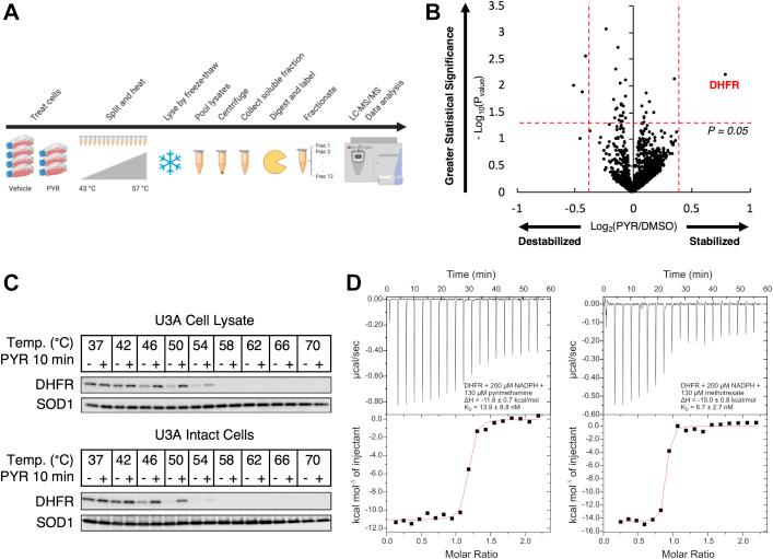
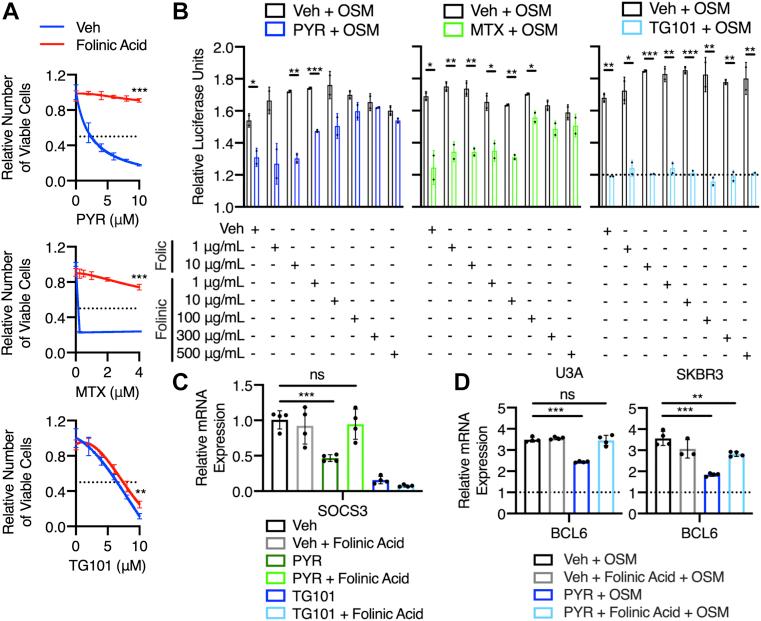
Cancer is often characterized by aberrant gene expression patterns caused by the inappropriate activation of transcription factors. Signal transducer and activator of transcription 3 (STAT3) is a key transcriptional regulator of many protumorigenic processes and is persistently activated in many types of human cancer. However, like many transcription factors, STAT3 has proven difficult to target clinically. To address this unmet clinical need, we previously developed a cell-based assay of STAT3 transcriptional activity and performed an unbiased and high-throughput screen of small molecules known to be biologically active in humans. We identified the antimicrobial drug pyrimethamine as a novel and specific inhibitor of STAT3 transcriptional activity. Here, we show that pyrimethamine does not significantly affect STAT3 phosphorylation, nuclear translocation, or DNA binding at concentrations sufficient to inhibit STAT3 transcriptional activity, suggesting a potentially novel mechanism of inhibition. To identify the direct molecular target of pyrimethamine and further elucidate the mechanism of action, we used a new quantitative proteome profiling approach called proteome integral solubility alteration coupled with a metabolomic analysis. We identified human dihydrofolate reductase as a target of pyrimethamine and demonstrated that the STAT3-inhibitory effects of pyrimethamine are the result of a deficiency in reduced folate downstream of dihydrofolate reductase inhibition, implicating folate metabolism in the regulation of STAT3 transcriptional activity. This study reveals a previously unknown regulatory node of the STAT3 pathway that may be important for the development of novel strategies to treat STAT3-driven cancers.

摘要

癌症通常表现为转录因子异常激活导致的异常基因表达模式。信号转导和转录激活因子 3(STAT3)是许多致癌过程的关键转录调节因子,在许多类型的人类癌症中持续激活。然而,与许多转录因子一样,STAT3 在临床上难以靶向。为了解决这一未满足的临床需求,我们之前开发了一种基于细胞的 STAT3 转录活性测定法,并对已知在人类中具有生物活性的小分子进行了高通量、无偏倚筛选。我们发现抗微生物药物乙胺嘧啶是一种新型、特异性的 STAT3 转录活性抑制剂。在这里,我们表明乙胺嘧啶在抑制 STAT3 转录活性的浓度下,不会显著影响 STAT3 的磷酸化、核转位或 DNA 结合,这表明其可能具有一种新颖的抑制机制。为了鉴定乙胺嘧啶的直接分子靶标并进一步阐明其作用机制,我们使用了一种新的定量蛋白质组学分析方法,称为蛋白质整体可溶性改变与代谢组学分析相结合。我们鉴定出人二氢叶酸还原酶是乙胺嘧啶的靶标,并证明乙胺嘧啶对 STAT3 的抑制作用是由于二氢叶酸还原酶抑制后还原叶酸的缺乏所致,这表明叶酸代谢参与了 STAT3 转录活性的调节。这项研究揭示了 STAT3 通路的一个以前未知的调节节点,这可能对开发治疗 STAT3 驱动型癌症的新策略具有重要意义。

https://cdn.ncbi.nlm.nih.gov/pmc/blobs/602e/8800111/71f5d8edc5c7/gr1.jpg

文献AI研究员

20分钟写一篇综述,助力文献阅读效率提升50倍。

立即体验

用中文搜PubMed

大模型驱动的PubMed中文搜索引擎

马上搜索

文档翻译

学术文献翻译模型,支持多种主流文档格式。

立即体验