Suppr超能文献

高循环细胞毒性 T 细胞和肿瘤内免疫特征的肝细胞癌患者从 pembrolizumab 中获益:来自单臂 2 期试验的结果。

Hepatocellular carcinoma patients with high circulating cytotoxic T cells and intra-tumoral immune signature benefit from pembrolizumab: results from a single-arm phase 2 trial.

机构信息

Division of Hematology-Oncology, Department of Medicine, Samsung Medical Center, Sungkyunkwan University School of Medicine, Seoul, Republic of Korea.

Innovative Therapeutic Research Center, Precision Medicine Research Institute, Samsung Medical Center, Seoul, Republic of Korea.

出版信息

Genome Med. 2022 Jan 6;14(1):1. doi: 10.1186/s13073-021-00995-8.

Abstract

BACKGROUND

A limited number of studies have characterized genomic properties of hepatocellular carcinoma (HCC) patients in response to anti-PD-1 immunotherapy.

METHODS

Herein, we performed comprehensive molecular characterization of immediate (D-42 to D-1) pre-treatment tumor biopsy specimens from 60 patients with sorafenib-failed HCC in a single-arm prospective phase II trial of pembrolizumab. Objective response rate was the primary efficacy endpoint. We used whole-exome sequencing, RNA sequencing, and correlative analysis. In addition, we performed single-cell RNA sequencing using peripheral blood mononuclear cells.

RESULTS

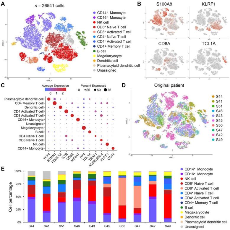
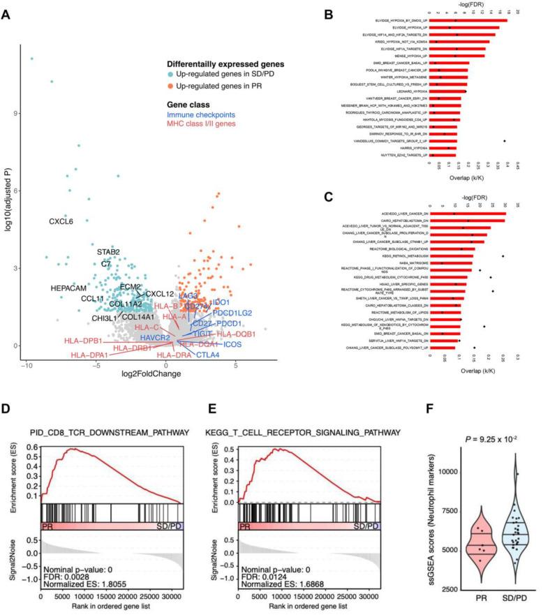
The overall response rate of pembrolizumab in sorafenib-failed HCC patients was 10% ([6/60] 95% CI, 2.4-17.6). In a univariate analysis using clinicopathological features, female gender, PD-L1 positivity, and low neutrophil-to-lymphocyte ratio (NLR) were identified as contributing factors to pembrolizumab response. Somatic mutations in CTNNB1 and genomic amplifications in MET were found only in non-responders. Transcriptional profiles through RNA sequencing identified that pembrolizumab responders demonstrated T cell receptor (TCR) signaling activation with expressions of MHC genes, indicating increased levels of T cell cytotoxicity. In single-cell sequencing from 10 pre- and post-treatment peripheral blood mononuclear cells (PBMCs), patients who achieved a partial response or stable disease exhibited immunological shifts toward cytotoxic CD8+ T cells. Conversely, patients with progressive disease showed an increased number of both CD14+ and CD16+ monocytes and activation of neutrophil-associated pathways.

CONCLUSIONS

Taken together, HCC patients with infiltration of cytotoxic T cells, along with increased active circulating CD8+ T cells during pembrolizumab treatment and down-regulation of neutrophil-associated markers, significantly benefited from pembrolizumab treatment.

TRIAL REGISTRATION

NCT#03163992 (first posted: May 23, 2017).

摘要

背景

目前已有少量研究对接受抗 PD-1 免疫治疗的肝细胞癌(HCC)患者的基因组特征进行了描述。

方法

在此,我们对接受派姆单抗单臂前瞻性 II 期临床试验治疗的 60 例索拉非尼耐药 HCC 患者在治疗前(D-42 至 D-1)的即刻肿瘤活检标本进行了全面的分子特征分析。主要疗效终点为客观缓解率。我们使用了全外显子组测序、RNA 测序和相关性分析。此外,我们还使用外周血单核细胞进行了单细胞 RNA 测序。

结果

在索拉非尼耐药 HCC 患者中,派姆单抗的总缓解率为 10%([6/60]95%CI,2.4-17.6)。在使用临床病理特征的单变量分析中,女性、PD-L1 阳性和低中性粒细胞与淋巴细胞比值(NLR)被确定为与派姆单抗反应相关的因素。仅在无应答者中发现 CTNNB1 基因的体细胞突变和 MET 基因的基因组扩增。通过 RNA 测序进行的转录谱分析表明,派姆单抗应答者表现出 T 细胞受体(TCR)信号激活和 MHC 基因的表达,表明 T 细胞细胞毒性增加。在 10 例治疗前和治疗后外周血单核细胞(PBMC)的单细胞测序中,达到部分缓解或疾病稳定的患者表现出向细胞毒性 CD8+T 细胞的免疫转移。相反,疾病进展的患者表现出 CD14+和 CD16+单核细胞数量增加,以及中性粒细胞相关途径的激活。

结论

总之,在派姆单抗治疗期间浸润有细胞毒性 T 细胞、循环 CD8+T 细胞活性增加且中性粒细胞相关标志物下调的 HCC 患者,可显著从派姆单抗治疗中获益。

试验注册

NCT#03163992(首次发布:2017 年 5 月 23 日)。

https://cdn.ncbi.nlm.nih.gov/pmc/blobs/90cf/8734300/50adcf733e8b/13073_2021_995_Fig1_HTML.jpg

文献AI研究员

20分钟写一篇综述,助力文献阅读效率提升50倍。

立即体验

用中文搜PubMed

大模型驱动的PubMed中文搜索引擎

马上搜索

文档翻译

学术文献翻译模型,支持多种主流文档格式。

立即体验