Suppr超能文献

IL-6 诱使细胞去分化为一种促再生的中间状态,有助于心包间充质干细胞诱导的心脏修复。

IL-6 coaxes cellular dedifferentiation as a pro-regenerative intermediate that contributes to pericardial ADSC-induced cardiac repair.

机构信息

Department of Cardiology, The People's Hospital of Danyang, Affiliated Danyang Hospital of Nantong University, West Xinmin Rd. 2, Danyang, 212300, China.

Department of Clinical Laboratory, Danyang Hospital for Chinese Traditional Medicine, Danyang, 212300, China.

出版信息

Stem Cell Res Ther. 2022 Jan 31;13(1):44. doi: 10.1186/s13287-021-02675-1.

Abstract

BACKGROUND

Cellular dedifferentiation is a regenerative prerequisite that warrants cell cycle reentry and appropriate mitotic division during de novo formation of cardiomyocytes. In the light of our previous finding that expression of injury-responsive element, Wilms Tumor factor 1 (WT1), in pericardial adipose stromal cells (ADSC) conferred a compelling reparative activity with concomitant IL-6 upregulation, we then aim to unravel the mechanistic network that governs the process of regenerative dedifferentiation after ADSC-based therapy.

METHODS AND RESULTS

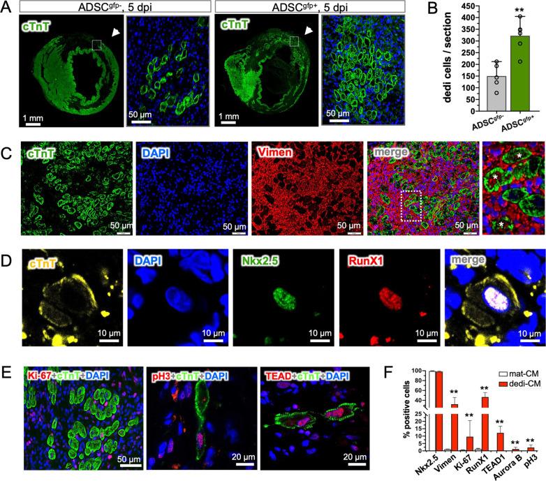
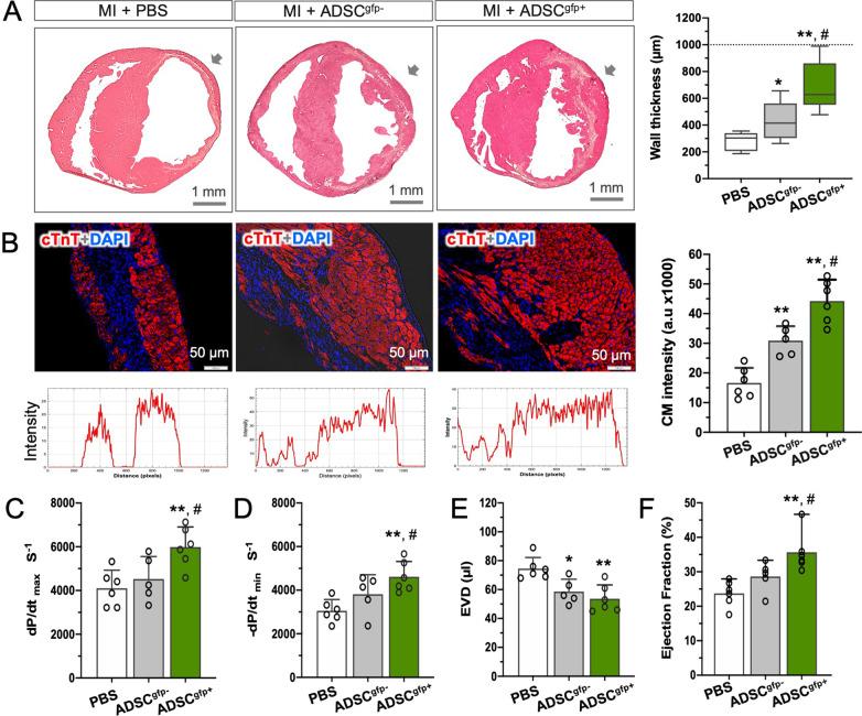
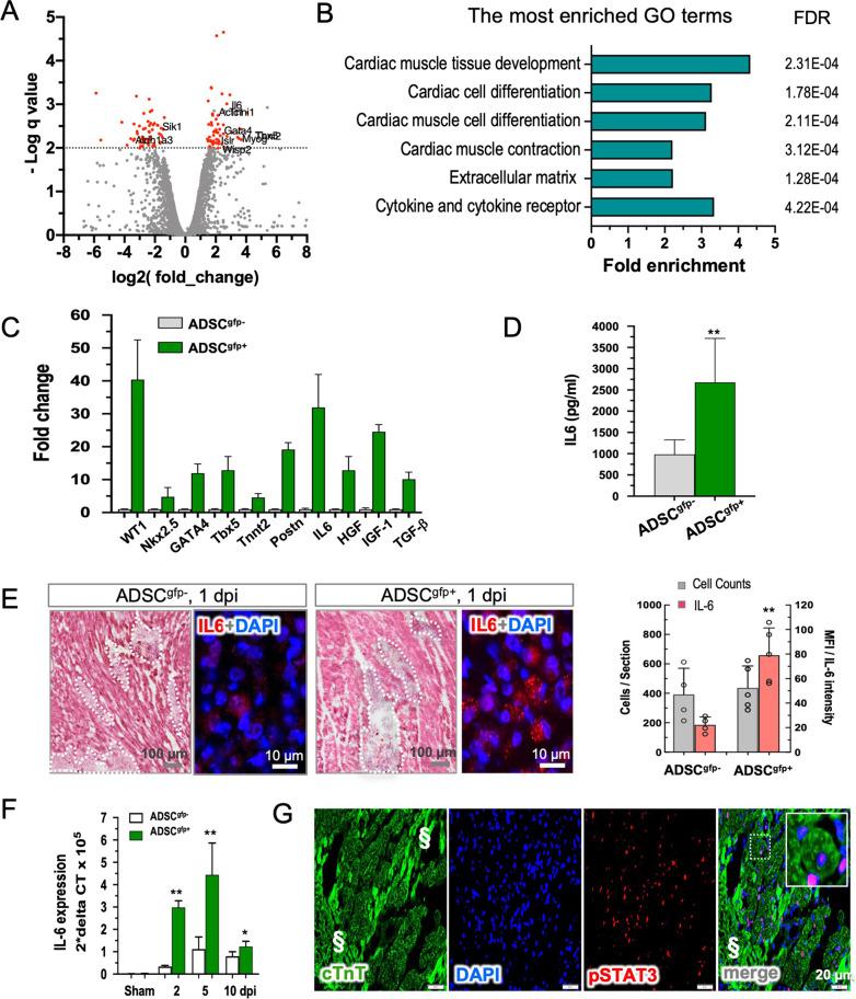
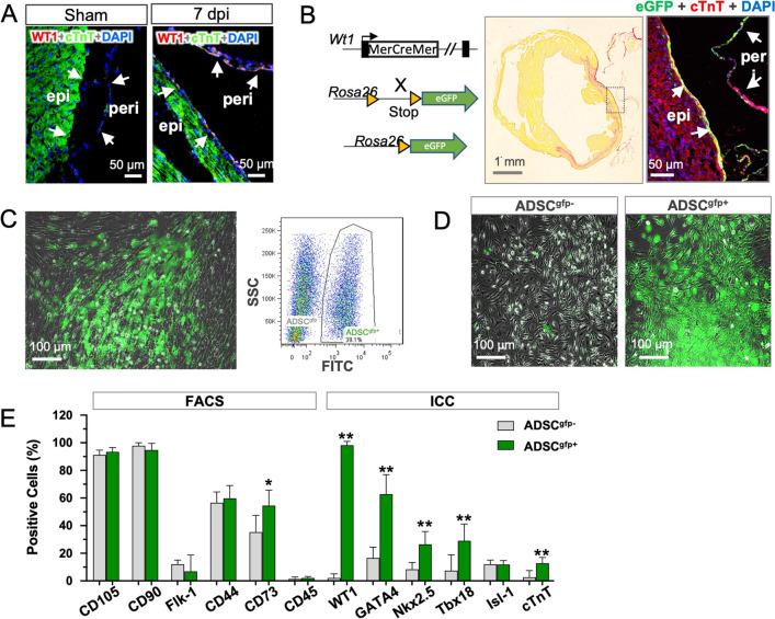
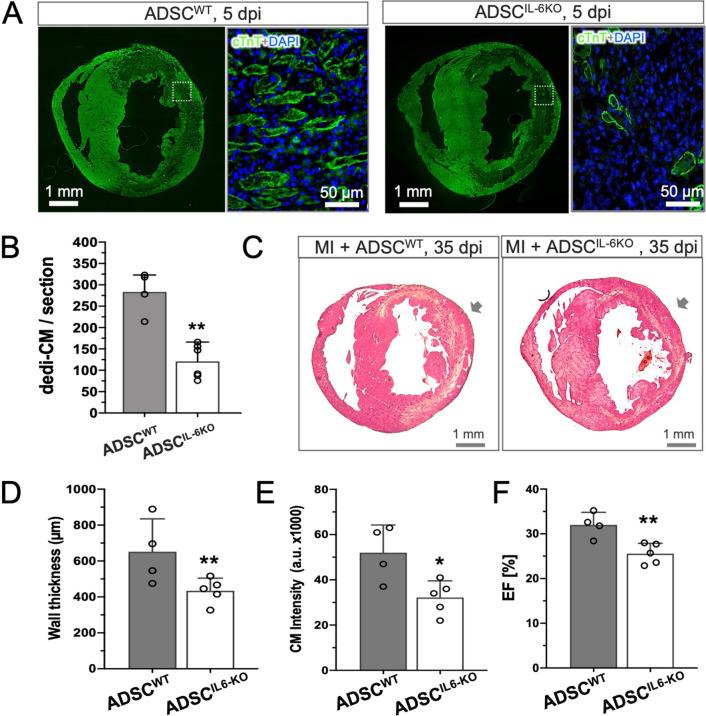
WT1-expressing ADSC (eGFP:WT1) were irreversibly labeled in transgenic mice (WT1-iCre/Gt(ROSA)26Sor-eGFP) primed with myocardial infarction. EGFP:WT1 cells were enzymatically isolated from the pericardial adipose tissue and cytometrically purified (ADSC). Bulk RNA-seq revealed upregulation of cardiac-related genes and trophic factors in ADSC subset, of which IL-6 was most abundant as compared to non-WT1 ADSC (ADSC). Injection of ADSC subset into the infarcted hearts yielded striking structural repair and functional improvement in comparison to ADSC subset. Notably, ADSC injection triggered significant quantity of dedifferentiated cardiomyocytes recognized as round-sharp, marginalization of sarcomeric proteins, expression of molecular signature of non-myogenic genes (Vimentin, RunX1), and proliferative markers (Ki-67, Aurora B and pH3). In the cultured neonatal cardiomyocytes, spontaneous dedifferentiation was accelerated by adding tissue extracts from the ADSC-treated hearts, which was neutralized by IL-6 antibody. Genetical lack of IL-6 in ADSC dampened cardiac dedifferentiation and reparative activity.

CONCLUSIONS

Taken collectively, our results revealed a previous unappreciated effect of IL-6 on cardiac dedifferentiation and regeneration. The finding, therefore, fulfills the promise of stem cell therapy and may represent an innovative strategy in the treatment of ischemic heart disease.

摘要

背景

细胞去分化是再生的前提,需要细胞周期重新进入并在心肌细胞的从头形成过程中进行适当的有丝分裂。鉴于我们之前的发现,即在心包脂肪基质细胞(ADSC)中表达损伤反应元件,Wilms 瘤因子 1(WT1),同时上调白细胞介素 6(IL-6),可赋予强烈的修复活性,我们旨在揭示 ADCS 治疗后再生去分化过程的机制网络。

方法和结果

在心肌梗死的转基因小鼠(WT1-iCre/Gt(ROSA)26Sor-eGFP)中,不可逆地标记 WT1 表达的 ADSC(eGFP:WT1)。从心包脂肪组织中酶分离出 eGFP:WT1 细胞,并通过细胞计数进行纯化(ADSC)。批量 RNA-seq 显示 ADCS 亚群中上调的心脏相关基因和营养因子,其中与非 WT1 ADSC(ADSC)相比,IL-6 最为丰富。将 ADSC 亚群注入梗死心脏,与 ADSC 亚群相比,可产生显著的结构修复和功能改善。值得注意的是,ADSC 注射可触发大量去分化的心肌细胞,其特征为圆形尖锐、肌节蛋白边缘化、非肌源性基因(波形蛋白、RunX1)和增殖标记物(Ki-67、Aurora B 和 pH3)的表达。在培养的新生心肌细胞中,添加来自 ADSC 处理心脏的组织提取物可加速自发去分化,而 IL-6 抗体可中和这种作用。ADSC 中缺乏 IL-6 会抑制心脏去分化和修复活性。

结论

总的来说,我们的结果揭示了 IL-6 对心脏去分化和再生的先前未被认识的影响。因此,这一发现实现了干细胞治疗的承诺,并可能代表缺血性心脏病治疗的一种创新策略。

https://cdn.ncbi.nlm.nih.gov/pmc/blobs/c718/8802508/fe3b40ebb822/13287_2021_2675_Fig1_HTML.jpg

文献AI研究员

20分钟写一篇综述,助力文献阅读效率提升50倍。

立即体验

用中文搜PubMed

大模型驱动的PubMed中文搜索引擎

马上搜索

文档翻译

学术文献翻译模型,支持多种主流文档格式。

立即体验