Suppr超能文献

在晚期 HIV 疾病中,SARS-CoV-2 持续感染会导致广泛的免疫逃逸。

SARS-CoV-2 prolonged infection during advanced HIV disease evolves extensive immune escape.

机构信息

Africa Health Research Institute, Durban, South Africa; School of Laboratory Medicine and Medical Sciences, University of KwaZulu-Natal, Durban, South Africa.

Centre for the AIDS Programme of Research in South Africa, Durban, South Africa.

出版信息

Cell Host Microbe. 2022 Feb 9;30(2):154-162.e5. doi: 10.1016/j.chom.2022.01.005. Epub 2022 Jan 14.

Abstract

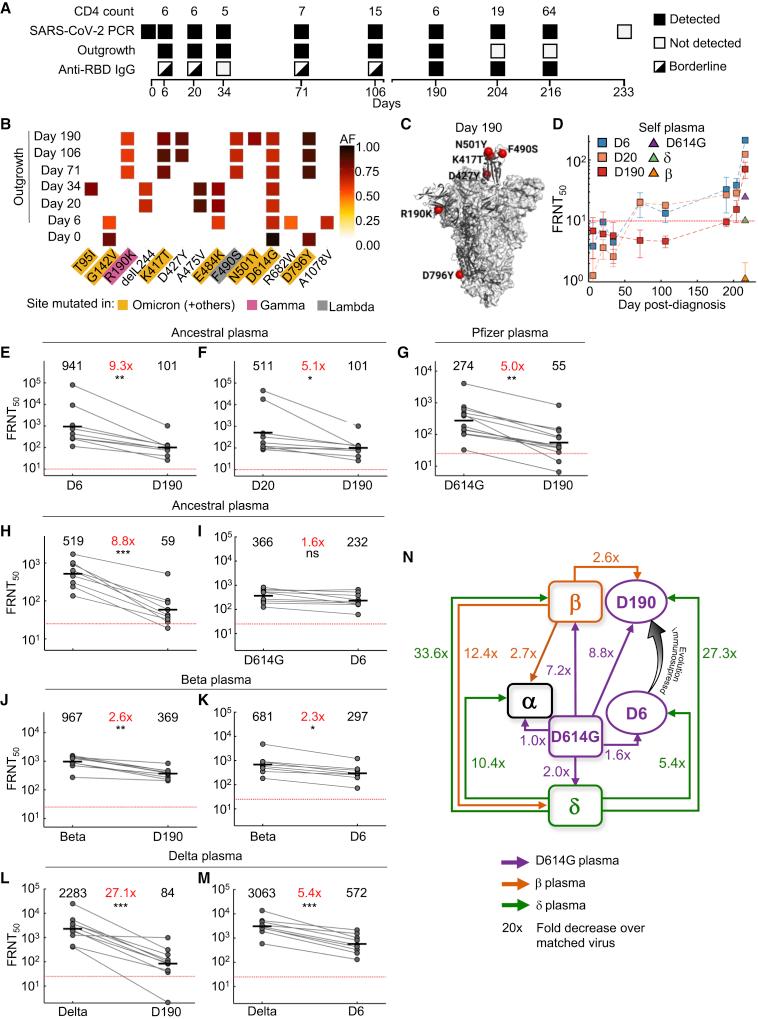
Characterizing SARS-CoV-2 evolution in specific geographies may help predict properties of the variants that come from these regions. We mapped neutralization of a SARS-CoV-2 strain that evolved over 6 months from ancestral virus in a person with advanced HIV disease in South Africa; this person was infected prior to emergence of the Beta and Delta variants. We longitudinally tracked the evolved virus and tested it against self-plasma and convalescent plasma from ancestral, Beta, and Delta infections. Early virus was similar to ancestral, but it evolved a multitude of mutations found in Omicron and other variants. It showed substantial but incomplete Pfizer BNT162b2 escape, weak neutralization by self-plasma, and despite pre-dating Delta, it also showed extensive escape of Delta infection-elicited neutralization. This example is consistent with the notion that SARS-CoV-2 evolving in individual immune-compromised hosts, including those with advanced HIV disease, may gain immune escape of vaccines and enhanced escape of Delta immunity, and this has implications for vaccine breakthrough and reinfections.

摘要

描述特定地理位置的 SARS-CoV-2 进化情况可能有助于预测来自这些地区的变异株的特性。我们对一名南非患有晚期艾滋病的患者体内的 SARS-CoV-2 株进行了研究,该患者在 Beta 和 Delta 变异株出现之前就已被感染。我们对进化后的病毒进行了纵向跟踪,并对其进行了自我血浆和来自原始、Beta 和 Delta 感染的恢复期血浆的测试。早期病毒与原始病毒相似,但它进化出了大量在奥密克戎和其他变异株中发现的突变。它显示出对 Pfizer BNT162b2 的大量但不完全逃逸,对自我血浆的中和作用较弱,尽管早于 Delta 出现,但它也显示出对 Delta 感染引起的中和作用的广泛逃逸。这个例子与这样一种观点是一致的,即在个体免疫功能低下的宿主中进化的 SARS-CoV-2,包括那些患有晚期艾滋病的患者,可能会对疫苗产生免疫逃逸,并且对 Delta 免疫的逃逸增强,这对疫苗突破和再次感染有影响。

https://cdn.ncbi.nlm.nih.gov/pmc/blobs/cf1a/8837272/51a8e62fd6ce/fx1.jpg

文献AI研究员

20分钟写一篇综述,助力文献阅读效率提升50倍。

立即体验

用中文搜PubMed

大模型驱动的PubMed中文搜索引擎

马上搜索

文档翻译

学术文献翻译模型,支持多种主流文档格式。

立即体验