Suppr超能文献

NRF2/FPN1 通路的激活通过调节铁稳态和铁死亡来减轻糖尿病大鼠心肌缺血再灌注损伤。

Activation of NRF2/FPN1 pathway attenuates myocardial ischemia-reperfusion injury in diabetic rats by regulating iron homeostasis and ferroptosis.

机构信息

Department of Anesthesiology, Renmin Hospital of Wuhan University, Hubei Province, Wuhan, 430060, China.

Department of Anesthesiology and Perioperative Medicine, Shandong Qianfoshan Hospital, Cheeloo College of Medicine, Shandong University, Jinan, Shandong, China.

出版信息

Cell Stress Chaperones. 2021 Mar;27(2):149-164. doi: 10.1007/s12192-022-01257-1. Epub 2022 Feb 5.

Abstract

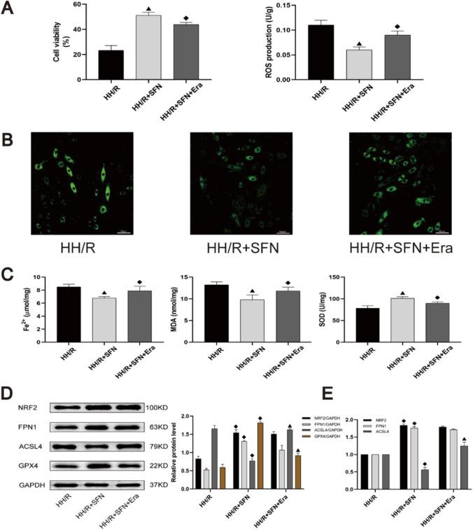
In patients with ischemic heart disease, myocardial ischemia-reperfusion injury (IRI) can aggravate their condition even worse, and diabetes increases their risk of myocardial IRI. Pathological pathways of common diseases and surgical operations like diabetes, obesity, coronary artery angioplasty, and heart transplantation entail disorders of iron metabolism. Ferroportin1 (FPN1) is the only mammalian protein associated with iron release and thus plays a vital role in iron homeostasis, while nuclear factor E2-related factor 2 (NRF2) controls the transcription of FPN1. Since the NRF2/FPN1 pathway may play a favorable role in the therapy of diabetic myocardial IRI, this work investigated the possible mechanism. In this study, we investigated the effects of ferroptosis in STZ-induced diabetic rats following myocardial IRI in vivo, and its alteration in glucose and hypoxia/reoxygenation-induced cardiomyocytes injury in vitro. Rats and H9c2 cardiomyocytes were randomly divided into 6 groups and treated with sulforaphane and erastin besides the establishment of diabetic myocardial IRI and hyperglycemic hypoxia-reoxygenation models. Cardiac functional and structural damage were detected by Evans blue/TTC double staining, echocardiography, HE staining, and serological indices. CCK-8 assay and ROS production were used to measure cardiomyocyte viability and oxidative stress level. Additionally, the changes in cell supernatant levels of Fe, SOD, MDA, and mRNA and protein expression of ferroptosis marker proteins confirmed the beneficial effects of the NRF2/FPN1 pathway on diabetic myocardial IRI related to iron metabolism and ferroptosis. Overall, these findings suggest that iron homeostasis-related ferroptosis plays an important role in aggravating myocardial IRI in diabetic rats, and NRF2/FPN1 pathway-mediated iron homeostasis and ferroptosis might be a promising therapeutic target against myocardial IRI in diabetes.

摘要

在缺血性心脏病患者中,心肌缺血再灌注损伤(IRI)可使病情恶化,而糖尿病会增加其发生心肌 IRI 的风险。糖尿病、肥胖、冠状动脉成形术和心脏移植等常见疾病和手术的病理途径涉及铁代谢紊乱。铁蛋白 1(FPN1)是唯一与铁释放相关的哺乳动物蛋白,因此在铁稳态中起着至关重要的作用,而核因子 E2 相关因子 2(NRF2)控制 FPN1 的转录。由于 NRF2/FPN1 途径可能在糖尿病性心肌 IRI 的治疗中发挥有利作用,因此本研究探讨了其可能的机制。本研究在体内研究了 STZ 诱导的糖尿病大鼠心肌 IRI 后铁死亡的作用及其在体外葡萄糖和缺氧/复氧诱导的心肌细胞损伤中的变化。将大鼠和 H9c2 心肌细胞随机分为 6 组,除建立糖尿病性心肌 IRI 和高血糖缺氧/复氧模型外,还分别用萝卜硫素和 erastin 进行处理。通过 Evans 蓝/TTC 双重染色、超声心动图、HE 染色和血清学指标检测心脏功能和结构损伤。CCK-8 测定和 ROS 产生用于测量心肌细胞活力和氧化应激水平。此外,细胞上清液中铁、SOD、MDA 的变化以及铁死亡标记蛋白的 mRNA 和蛋白表达的变化证实了 NRF2/FPN1 途径对与铁代谢和铁死亡相关的糖尿病性心肌 IRI 的有益作用。总的来说,这些发现表明,与铁稳态相关的铁死亡在加重糖尿病大鼠心肌 IRI 中起着重要作用,NRF2/FPN1 途径介导的铁稳态和铁死亡可能是糖尿病性心肌 IRI 的有前途的治疗靶点。

https://cdn.ncbi.nlm.nih.gov/pmc/blobs/e6c6/8943074/58ac2a77eac8/12192_2022_1257_Fig1_HTML.jpg

文献AI研究员

20分钟写一篇综述,助力文献阅读效率提升50倍。

立即体验

用中文搜PubMed

大模型驱动的PubMed中文搜索引擎

马上搜索

文档翻译

学术文献翻译模型,支持多种主流文档格式。

立即体验