Suppr超能文献

一种新型的聚合物纳米杂化抗菌剂,由抗菌肽 MccJ25 和壳聚糖纳米粒子构建,具有强大的抗菌和抗炎活性。

A Novel Polymeric Nanohybrid Antimicrobial Engineered by Antimicrobial Peptide MccJ25 and Chitosan Nanoparticles Exerts Strong Antibacterial and Anti-Inflammatory Activities.

机构信息

Institute of Systems Biomedicine, Department of Immunology, School of Basic Medical Sciences, Beijing Key Laboratory of Tumor Systems Biology, Peking University Health Science Center, Beijing, China.

College of Animal Science and Technology, Hebei Agricultural University, Baoding, China.

出版信息

Front Immunol. 2022 Jan 19;12:811381. doi: 10.3389/fimmu.2021.811381. eCollection 2021.

Abstract

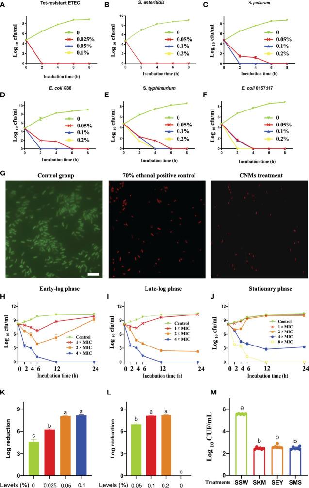
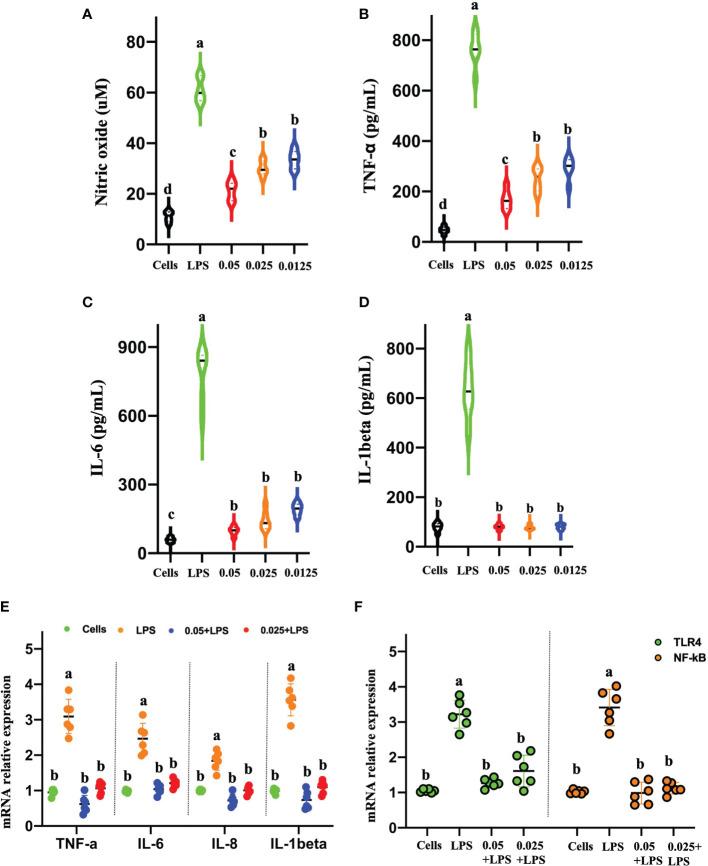
Infection caused by antibiotic-resistant microorganisms (ARMs) has been declared a global threat to public health. Polymeric nanoparticles (PNPs) formed by antimicrobial peptides (AMPs) and synthetic PNPs against ARM infections are emerging. PNPs are also considered to be a promising natural biological preservative that prevents microbial spoilage through food processing and preservation. We engineered CNMs, a novel nanocomposite antibacterial agent based on chitosan nanoparticles and AMP microcin J25. In this study, we aimed to evaluate the comprehensive antimicrobial activity, potential antimicrobial mechanism, and anti-inflammatory activity of CNMs. We demonstrated that CNMs harbor excellent bactericidal activity against clinical foodborne pathogens and ARMs. CNMs caused fast mortality against different growth phases of tetracycline (Tet)-resistant enterotoxigenic (ETEC) and significantly killed Tet-resistant ETEC in food biological environments. Mechanistically, CNMs have the ability to bind lipopolysaccharides (LPS), neutralize endotoxin, and promote diaphragm permeability by damaging the cell membrane. CNMs did not cause mouse RAW264.7 cell cytotoxicity. Notably, CNMs significantly reduced the cytotoxicity of RAW264.7 macrophages induced by LPS. The LPS-induced inflammatory response was significantly ameliorated by CNMs by reducing the levels of nitric oxide and proinflammatory cytokines, including tumor necrosis factor α, interleukin (IL)-6, IL-8, IL-1β, Toll-like receptor 4, and nuclear factor κB (NF-κB), in LPS-challenged RAW264.7 macrophages. CNMs downregulated the NF-κB and mitogen-activated protein kinase signaling pathways, thereby inhibiting inflammatory responses upon LPS stimulation. Taken together, CNMs could be applied as effective antimicrobial/anti-inflammatory agents with lower cytotoxicity in food, medicine, and agriculture to prevent bacterial contamination and infection, respectively.

摘要

抗生素耐药微生物(ARMs)引起的感染已被宣布为对全球公共健康的威胁。由抗菌肽(AMPs)和针对 ARM 感染的合成聚合物纳米颗粒(PNPs)形成的聚合物纳米颗粒正在出现。PNPs 也被认为是一种有前途的天然生物防腐剂,可通过食品加工和保存来防止微生物腐败。我们设计了 CNMs,这是一种基于壳聚糖纳米颗粒和 AMP 微菌素 J25 的新型纳米复合抗菌剂。在这项研究中,我们旨在评估 CNMs 的综合抗菌活性、潜在抗菌机制和抗炎活性。我们证明 CNMs 对临床食源性病原体和 ARMs 具有出色的杀菌活性。CNMs 对不同四环素(Tet)耐药肠产毒型大肠杆菌(ETEC)生长阶段的快速致死作用,并且在食品生物环境中显着杀死了 Tet 耐药 ETEC。从机制上讲,CNMs 具有结合脂多糖(LPS)、中和内毒素以及通过破坏细胞膜来促进膈膜通透性的能力。CNMs 不会引起小鼠 RAW264.7 细胞的细胞毒性。值得注意的是,CNMs 显着降低了 LPS 诱导的 RAW264.7 巨噬细胞的细胞毒性。CNMs 通过降低 LPS 刺激 RAW264.7 巨噬细胞中一氧化氮和促炎细胞因子(包括肿瘤坏死因子α、白细胞介素(IL)-6、IL-8、IL-1β、Toll 样受体 4 和核因子κB(NF-κB))的水平,显着改善了 LPS 诱导的炎症反应。CNMs 下调了 NF-κB 和丝裂原激活的蛋白激酶信号通路,从而抑制了 LPS 刺激后的炎症反应。总之,CNMs 可以作为有效的抗菌/抗炎剂在食品、医药和农业中应用,以分别防止细菌污染和感染,同时具有较低的细胞毒性。

https://cdn.ncbi.nlm.nih.gov/pmc/blobs/5389/8807516/a92439f18839/fimmu-12-811381-g001.jpg

文献AI研究员

20分钟写一篇综述,助力文献阅读效率提升50倍。

立即体验

用中文搜PubMed

大模型驱动的PubMed中文搜索引擎

马上搜索

文档翻译

学术文献翻译模型,支持多种主流文档格式。

立即体验