Suppr超能文献

生物合成的微菌素 J25 具有强大的抗菌、抗炎活性,细胞毒性低,不会增加细菌靶标耐药性。

Biosynthetic Microcin J25 Exerts Strong Antibacterial, Anti-Inflammatory Activities, Low Cytotoxicity Without Increasing Drug-Resistance to Bacteria Target.

机构信息

State Key Laboratory of Animal Nutrition, Ministry of Agriculture and Rural Affairs Feed Industry Center, China Agricultural University, Beijing, China.

Department of Immunology, Beijing Key Laboratory of Tumor Systems Biology, Institute of Systems Biomedicine, School of Basic Medical Sciences, Peking University Health Science Center, Beijing, China.

出版信息

Front Immunol. 2022 Feb 18;13:811378. doi: 10.3389/fimmu.2022.811378. eCollection 2022.

Abstract

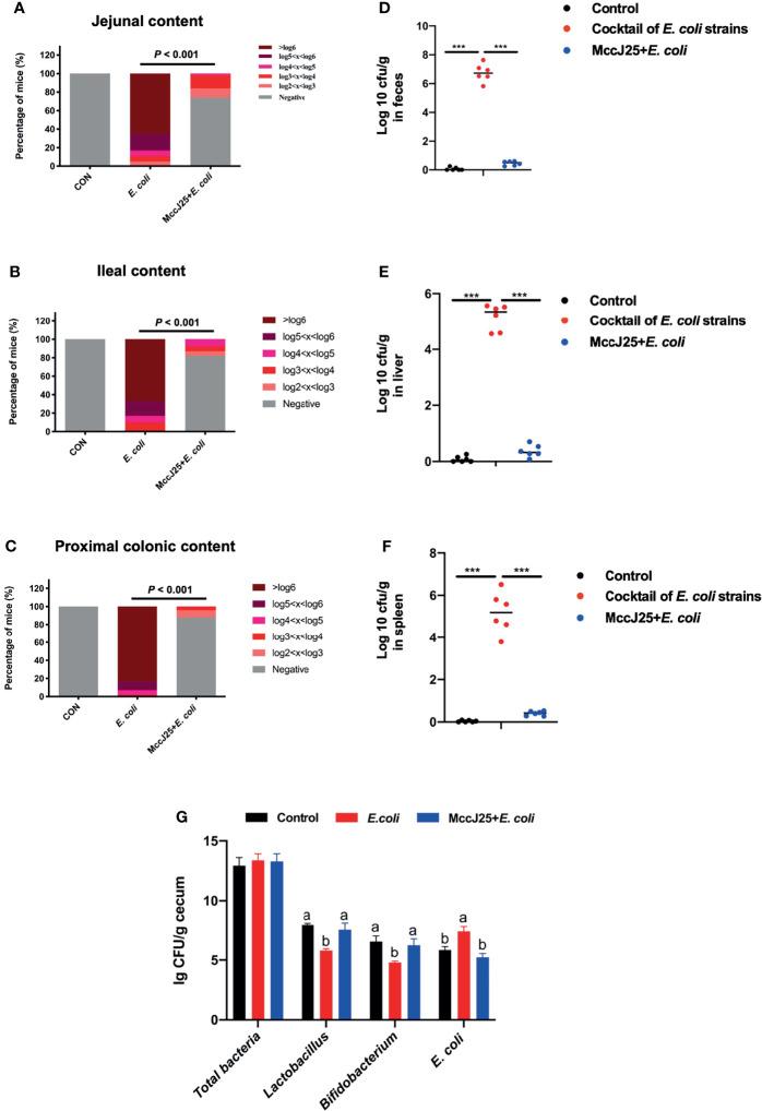
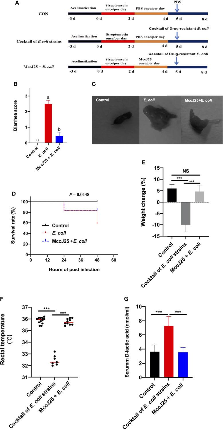
Multidrug resistant (MDR) bacterial infection has emerged, raising concerns about untreatable infections, and posing the highest health risks. Antimicrobial peptides (AMPs) are thought to be the best remedy for this problem. Here, we showed biosynthetic microcin J25 (MccJ25) exhibited excellent bactericidal activity against standard and clinically relevant veterinary MDR strains with high stability, no cytotoxicity, and no increase in drug resistance. Analysis of antimicrobial mechanism possessed by sensitive enterotoxigenic (ETEC) based on electron microscopy and Sytox Green methods was carried out. Results showed excellent activity against ETEC was due to permeabilizing bacterial membranes and strong affinity. MccJ25 exhibited high endotoxin-neutralizing activity in both and environments, and mice exposed to lipopolysaccharide (LPS) showed decreased plasma LPS levels and improved survival after administration of MccJ25. In an LPS-treated mouse septicemia model, MccJ25 treatment significantly alleviated inflammatory responses by inhibiting proinflammatory factor secretion and expression. In a mouse infection model, administration of MccJ25 effectively improved host defense against clinically source cocktail of multidrug-resistant strains induced intestinal inflammation and bacteria dissemination. Results of studies on anti-inflammatory mechanisms showed that MccJ25 downregulated nuclear factor kappa B kinase and mitogen-activated protein kinase, thereby reducing the production of toll-like receptor 4, myeloid differentiation factor 88 and decreasing the key proinflammatory cytokines. These findings clarify MccJ25 may be an ideal antibacterial/antiendotoxic drug candidate that has the potential to further guide the development of anti-inflammatory and/or antimicrobial agents in the war against MDR bacterial infection.

摘要

多药耐药(MDR)细菌感染已经出现,这引发了人们对无法治疗的感染的担忧,并带来了最高的健康风险。抗菌肽(AMPs)被认为是解决这个问题的最佳方法。在这里,我们展示了生物合成的微菌素 J25(MccJ25)对标准和临床相关兽医 MDR 菌株表现出出色的杀菌活性,具有高稳定性、无细胞毒性和不增加耐药性。通过电子显微镜和 Sytox Green 方法分析了基于敏感肠毒素(ETEC)的抗菌机制。结果表明,对 ETEC 的出色活性是由于破坏了细菌膜和具有很强的亲和力。MccJ25 在 和 环境中均表现出高内毒素中和活性,并且暴露于脂多糖(LPS)的小鼠在给予 MccJ25 后血浆 LPS 水平降低,存活率提高。在 LPS 处理的小鼠败血病模型中,MccJ25 通过抑制促炎因子的分泌和表达,显著减轻炎症反应。在小鼠 感染模型中,给予 MccJ25 可有效改善宿主防御,对抗由临床来源的鸡尾酒多药耐药 菌株引起的肠道炎症和细菌传播。抗炎机制的研究结果表明,MccJ25 下调核因子 kappa B 激酶和丝裂原活化蛋白激酶,从而减少 Toll 样受体 4、髓样分化因子 88 的产生,并降低关键的促炎细胞因子。这些发现阐明了 MccJ25 可能是一种理想的抗菌/抗内毒素药物候选物,有可能进一步指导针对多药耐药细菌感染的抗炎和/或抗菌药物的开发。

https://cdn.ncbi.nlm.nih.gov/pmc/blobs/92c3/8894198/37bdd57b8590/fimmu-13-811378-g001.jpg

文献AI研究员

20分钟写一篇综述,助力文献阅读效率提升50倍。

立即体验

用中文搜PubMed

大模型驱动的PubMed中文搜索引擎

马上搜索

文档翻译

学术文献翻译模型,支持多种主流文档格式。

立即体验