Suppr超能文献

衰老相关因子 p16Ink4a 在发育和衰老过程中的动态时空表达模式。

Dynamic Spatiotemporal Expression Pattern of the Senescence-Associated Factor p16Ink4a in Development and Aging.

机构信息

The National Center for Scientific Research (CNRS), The National Institute of Health and Medical Research (INSERM), iBV, Université Côte d'Azur, 06107 Nice, France.

Department of Pathology, CHU Nice, 06107 Nice, France.

出版信息

Cells. 2022 Feb 4;11(3):541. doi: 10.3390/cells11030541.

Abstract

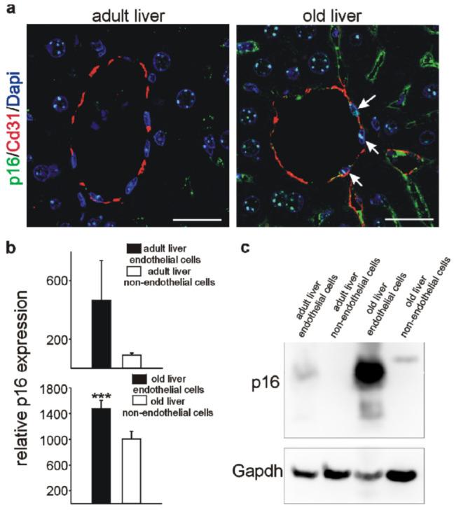
A plethora of factors have been attributed to underly aging, including oxidative stress, telomere shortening and cellular senescence. Several studies have shown a significant role of the cyclin-dependent kinase inhibitor p16ink4a in senescence and aging. However, its expression in development has been less well documented. Therefore, to further clarify a potential role of p16 in development and aging, we conducted a developmental expression study of p16, as well as of p19ARF and p21, and investigated their expression on the RNA level in brain, heart, liver, and kidney of mice at embryonic, postnatal, adult, and old ages. P16 expression was further assessed on the protein level by immunohistochemistry. Expression of p16 was highly dynamic in all organs in embryonic and postnatal stages and increased dramatically in old mice. Expression of p19 and p21 was less variable and increased to a moderate extent at old age. In addition, we observed a predominant expression of p16 mRNA and protein in liver endothelial cells versus non-endothelial cells of old mice, which suggests a functional role specifically in liver endothelium of old subjects. Thus, p16 dynamic spatiotemporal expression might implicate p16 in developmental and physiological processes in addition to its well-known function in the build-up of senescence.

摘要

大量因素被归因于衰老的根本原因,包括氧化应激、端粒缩短和细胞衰老。几项研究表明,细胞周期蛋白依赖性激酶抑制剂 p16ink4a 在衰老和老化中具有重要作用。然而,其在发育中的表达尚未得到很好的记录。因此,为了进一步阐明 p16 在发育和衰老中的潜在作用,我们对 p16 以及 p19ARF 和 p21 的发育表达进行了研究,并在胚胎期、出生后、成年期和老年期的小鼠的大脑、心脏、肝脏和肾脏中研究了它们在 RNA 水平上的表达。p16 的表达通过免疫组织化学进一步在蛋白质水平上进行评估。p16 在所有器官中的表达在胚胎期和出生后阶段都是高度动态的,并在老年小鼠中急剧增加。p19 和 p21 的表达变化较小,在老年时适度增加。此外,我们观察到老年小鼠肝脏内皮细胞中 p16 mRNA 和蛋白的表达明显高于非内皮细胞,这表明 p16 在老年受试者的肝脏内皮细胞中具有特定的功能作用。因此,p16 的动态时空表达可能暗示 p16 除了在衰老的积累中具有已知功能外,还参与了发育和生理过程。

https://cdn.ncbi.nlm.nih.gov/pmc/blobs/eb61/8833900/8e6285276e2a/cells-11-00541-g001.jpg

文献AI研究员

20分钟写一篇综述,助力文献阅读效率提升50倍。

立即体验

用中文搜PubMed

大模型驱动的PubMed中文搜索引擎

马上搜索

文档翻译

学术文献翻译模型,支持多种主流文档格式。

立即体验