Suppr超能文献

I 型干扰素增强紫外线辐射诱导的 DNA 损伤修复并调节皮肤免疫抑制。

Type I Interferons Enhance the Repair of Ultraviolet Radiation-Induced DNA Damage and Regulate Cutaneous Immune Suppression.

机构信息

Department of Dermatology, University of Alabama at Birmingham, Birmingham, AL 35294, USA.

Department of Biochemistry and Molecular Genetics, University of Alabama at Birmingham, Birmingham, AL 35294, USA.

出版信息

Int J Mol Sci. 2022 Feb 5;23(3):1822. doi: 10.3390/ijms23031822.

Abstract

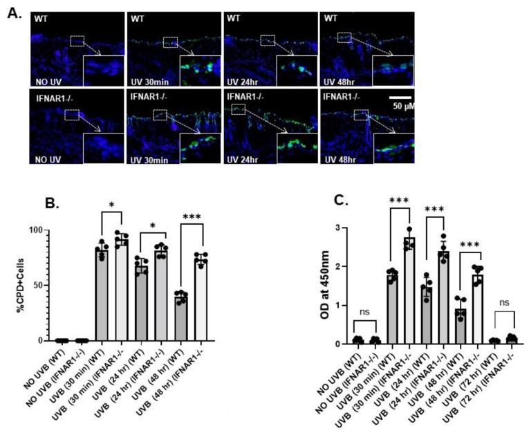
Type I interferons (IFNs) are important enhancers of immune responses which are downregulated in human cancers, including skin cancer. Solar ultraviolet (UV) B radiation is a proven environmental carcinogen, and its exposure contributes to the high prevalence of skin cancer. The carcinogenic effects of UV light can be attributed to the formation of cyclobutane pyrimidine dimers (CPD) and errors in the repair and replication of DNA. Treatment with a single dose of UVB (100 mJ/cm) upregulated IFNα and IFNβ in the skin of C57BL/6 mice. IFNα and IFNβ were predominantly produced by CD11b+ cells. In mice lacking the type I IFN receptor 1 (IFNAR1), the repair of CPD following cutaneous exposure to a single dose of UVB (100 mJ/cm) was decreased. UVB induced the expression of the DNA repair gene xeroderma pigmentosum A () in wild-type (WT) mice. In contrast, such treatment in IFNAR1 () mice downregulated . A local UVB regimen consisting of UVB radiation (150 mJ/cm) for 4 days followed by sensitization with hapten 2,4, dinitrofluorobenzene (DNFB) resulted in significant suppression of immune responses in both WT and mice. However, there were significantly higher CD4+CD25+Foxp3+ regulatory T-cells in the draining lymph nodes of mice in comparison to WT mice. Overall, our studies reveal a previously unknown action of type I IFNs in the repair of photodamage and the prevention of UVB-induced immune suppression.

摘要

I 型干扰素 (IFN) 是增强免疫反应的重要因素,而在包括皮肤癌在内的人类癌症中,其表达受到抑制。太阳紫外线 (UV) B 辐射是一种已被证实的环境致癌物,其暴露导致皮肤癌的高发。紫外线的致癌作用可归因于环丁烷嘧啶二聚体 (CPD) 的形成以及 DNA 修复和复制中的错误。单次给予 UVB(100 mJ/cm)照射可上调 C57BL/6 小鼠皮肤中的 IFNα 和 IFNβ。IFNα 和 IFNβ 主要由 CD11b+细胞产生。在缺乏 I 型 IFN 受体 1 (IFNAR1) 的小鼠中,单次接受 UVB(100 mJ/cm)照射后 CPD 的修复减少。UVB 诱导野生型 (WT) 小鼠中 DNA 修复基因 Xeroderma Pigmentosum A () 的表达。相比之下,这种处理方法下调了 IFNAR1 () 小鼠中的 。由 4 天的 UVB 辐射(150 mJ/cm)和随后用半抗原 2,4,二硝基氟苯 (DNFB) 致敏组成的局部 UVB 方案导致 WT 和 小鼠的免疫反应均受到显著抑制。然而,与 WT 小鼠相比, 小鼠引流淋巴结中的 CD4+CD25+Foxp3+调节性 T 细胞明显更高。总体而言,我们的研究揭示了 I 型 IFN 在修复光损伤和预防 UVB 诱导的免疫抑制方面的先前未知作用。

https://cdn.ncbi.nlm.nih.gov/pmc/blobs/0000/8836948/6834658251b0/ijms-23-01822-g001.jpg

文献AI研究员

20分钟写一篇综述,助力文献阅读效率提升50倍。

立即体验

用中文搜PubMed

大模型驱动的PubMed中文搜索引擎

马上搜索

文档翻译

学术文献翻译模型,支持多种主流文档格式。

立即体验