Suppr超能文献

节律基因 NFIL3 的高表达通过抑制 NFKBIA 转录来激活 NF-κB 信号通路,从而促进三阴性乳腺癌的进展。

Elevated expression of the rhythm gene NFIL3 promotes the progression of TNBC by activating NF-κB signaling through suppression of NFKBIA transcription.

机构信息

Department of Pathology, Harbin Medical University, Harbin, China.

Electronic Microscope Center of Harbin Medical University, Harbin, China.

出版信息

J Exp Clin Cancer Res. 2022 Feb 18;41(1):67. doi: 10.1186/s13046-022-02260-1.

Abstract

BACKGROUND

Epidemiological studies have confirmed that abnormal circadian rhythms are associated with tumorigenesis in breast cancer. However, few studies have investigated the pathological roles of rhythm genes in breast cancer progression. In this study, we aimed to evaluate the aberrant expression of 32 rhythm genes in breast cancer and detect the pathological roles and molecular mechanisms of the altered rhythm gene in regulating the progression of triple negative breast cancer (TNBC).

METHODS

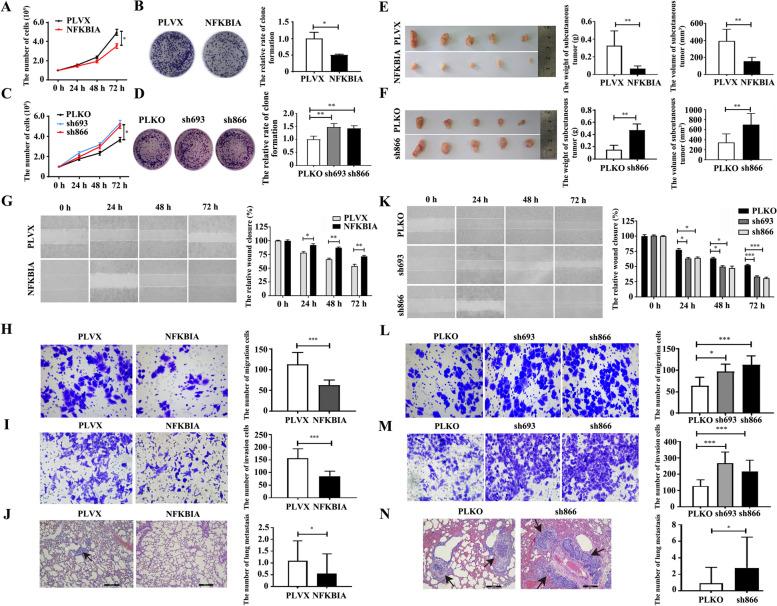
The aberrant expression of rhythm genes in breast cancer was screened by searching the GEPIA database and validated by using qRT-PCR and immunohistochemistry staining. Bioinformatics analysis combined with luciferase reporter experiment and chromatinimmunopercitation (ChIP) were used to investigate the molecular mechanism about aberrant expression of identified rhythm gene in breast cancer. The pathological roles of identified rhythm gene in TNBC progression was evaluated by colony formation assay, wound healing experiment, transwell assay, subcutaneous tumor formation and the mouse tail vein injection model through gain-of-function and loss-of-function strategies respectively. mRNA array, bioinformatics analysis, luciferase reporter experiment, ChIP and immunoflurescence assay were employed to investigate the key molecules and signaling pathways by which the identified rhythm gene regulating TNBC progression.

RESULTS

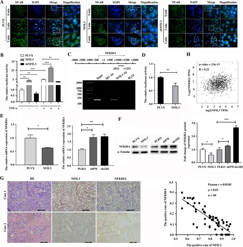
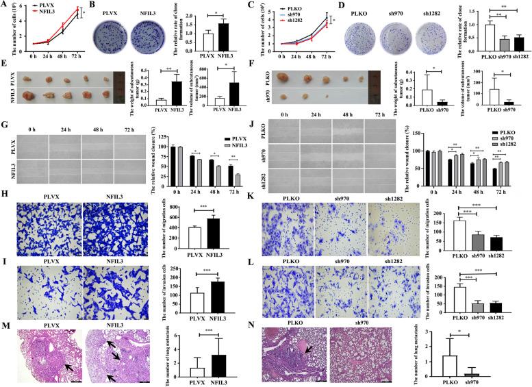
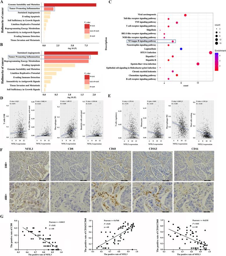
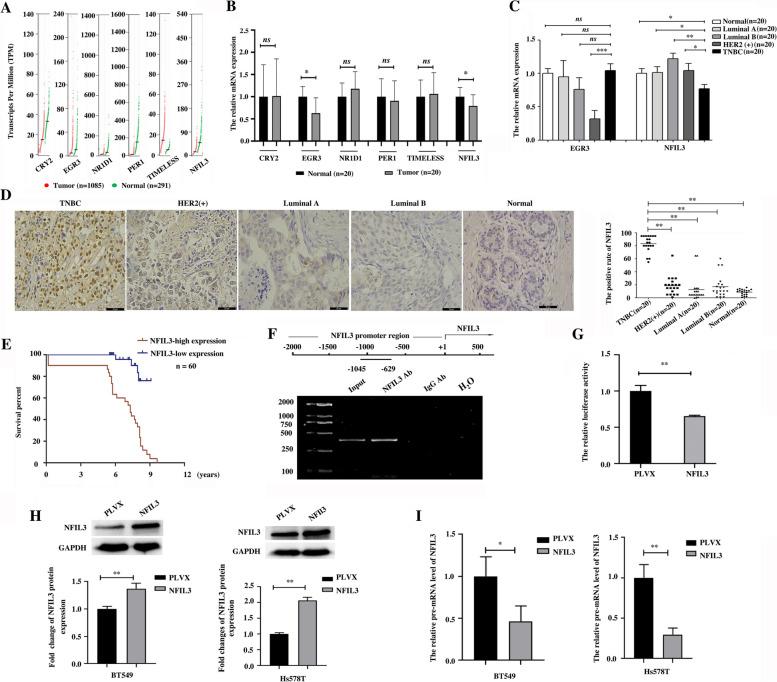
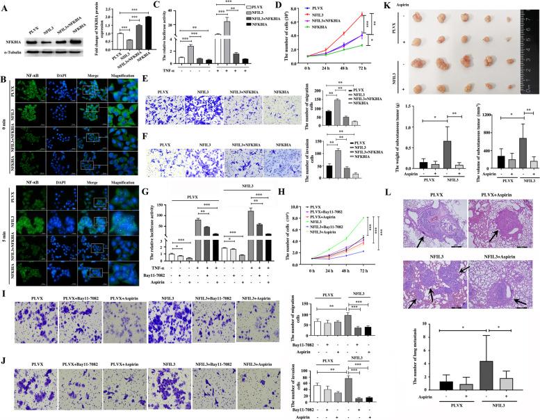
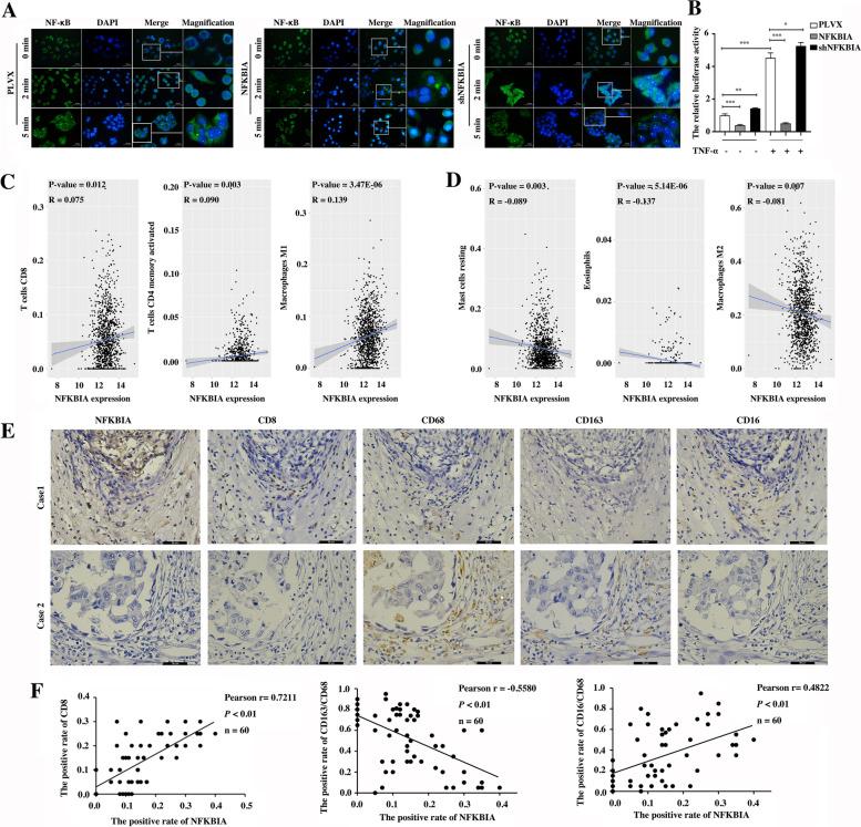
We identified that nuclear factor interleukin 3 regulated (NFIL3) expression is significantly altered in TNBC compared with both normal breast tissues and other subtypes of breast cancer. We found that NFIL3 inhibits its own transcription, and thus, downregulated NFIL3 mRNA indicates high expression of NFIL3 protein in breast cancer. We demonstrated that NFIL3 promotes the proliferation and metastasis of TNBC cells in vitro and in vivo, and higher expression of NFIL3 is associated with poor prognosis of patients with TNBC. We further demonstrated that NFIL3 enhances the activity of NF-κB signaling. Mechanistically, we revealed that NFIL3 directly suppresses the transcription of NFKBIA, which blocks the activation of NF-κB and inhibits the progression of TNBC cells in vitro and in vivo. Moreover, we showed that enhancing NF-κB activity by repressing NFKBIA largely mimics the oncogenic effect of NFIL3 in TNBC, and anti-inflammatory strategies targeting NF-κB activity block the oncogenic roles of NFIL3 in TNBC.

CONCLUSION

NFIL3 promotes the progression of TNBC by suppressing NFKBIA transcription and then enhancing NF-κB signaling-mediated cancer-associated inflammation. This study may provide a new target for TNBC prevention and therapy.

摘要

背景

流行病学研究已经证实,昼夜节律异常与乳腺癌的发生有关。然而,很少有研究探讨节律基因在乳腺癌进展中的病理作用。在这项研究中,我们旨在评估 32 个节律基因在乳腺癌中的异常表达,并检测改变的节律基因在调节三阴性乳腺癌(TNBC)进展中的病理作用和分子机制。

方法

通过搜索 GEPIA 数据库筛选乳腺癌中节律基因的异常表达,并通过 qRT-PCR 和免疫组化染色进行验证。生物信息学分析结合荧光素酶报告实验和染色质免疫沉淀(ChIP)实验,用于研究在乳腺癌中鉴定出的节律基因异常表达的分子机制。通过获得功能和缺失功能策略,分别通过集落形成实验、划痕愈合实验、Transwell 实验、皮下肿瘤形成和小鼠尾静脉注射模型评估鉴定出的节律基因在 TNBC 进展中的病理作用。mRNA 数组、生物信息学分析、荧光素酶报告实验、ChIP 和免疫荧光实验用于研究鉴定出的节律基因调节 TNBC 进展的关键分子和信号通路。

结果

我们发现与正常乳腺组织和其他乳腺癌亚型相比,核因子白细胞介素 3 调节(NFIL3)在 TNBC 中表达显著改变。我们发现 NFIL3 抑制其自身转录,因此,NFIL3mRNA 的下调表明 NFIL3 蛋白在乳腺癌中高表达。我们证明 NFIL3 促进 TNBC 细胞在体外和体内的增殖和转移,并且 NFIL3 的高表达与 TNBC 患者的预后不良相关。我们进一步证明 NFIL3 增强了 NF-κB 信号的活性。在机制上,我们揭示了 NFIL3 直接抑制 NFKBIA 的转录,从而阻断 NF-κB 的激活,并抑制 TNBC 细胞在体外和体内的进展。此外,我们表明通过抑制 NFKBIA 来增强 NF-κB 活性在很大程度上模拟了 NFIL3 在 TNBC 中的致癌作用,并且针对 NF-κB 活性的抗炎策略阻断了 NFIL3 在 TNBC 中的致癌作用。

结论

NFIL3 通过抑制 NFKBIA 转录并增强 NF-κB 信号转导介导的癌症相关炎症来促进 TNBC 的进展。这项研究可能为 TNBC 的预防和治疗提供新的靶点。

https://cdn.ncbi.nlm.nih.gov/pmc/blobs/0eea/8855542/25d269cc9ae2/13046_2022_2260_Fig1_HTML.jpg

文献AI研究员

20分钟写一篇综述,助力文献阅读效率提升50倍。

立即体验

用中文搜PubMed

大模型驱动的PubMed中文搜索引擎

马上搜索

文档翻译

学术文献翻译模型,支持多种主流文档格式。

立即体验