Suppr超能文献

综合基因表达特征分析鉴定出对 MEK 和 SRC 联合靶向治疗敏感的 CMS4 KRAS 突变型结直肠癌。

An integrative gene expression signature analysis identifies CMS4 KRAS-mutated colorectal cancers sensitive to combined MEK and SRC targeted therapy.

机构信息

Department of Surgery & Molecular Medicine, University of South Florida, Tampa General Hospital Cancer Institute, 560 Channelside Drive, Tampa, FL, 33602, USA.

Precision Genomics Translational Science Center, Intermountain Healthcare, 5026 South State Street, Murray, UT, 84107, USA.

出版信息

BMC Cancer. 2022 Mar 10;22(1):256. doi: 10.1186/s12885-022-09344-3.

Abstract

BACKGROUND

Over half of colorectal cancers (CRCs) are hard-wired to RAS/RAF/MEK/ERK pathway oncogenic signaling. However, the promise of targeted therapeutic inhibitors, has been tempered by disappointing clinical activity, likely due to complex resistance mechanisms that are not well understood. This study aims to investigate MEK inhibitor-associated resistance signaling and identify subpopulation(s) of CRC patients who may be sensitive to biomarker-driven drug combination(s).

METHODS

We classified 2250 primary and metastatic human CRC tumors by consensus molecular subtypes (CMS). For each tumor, we generated multiple gene expression signature scores measuring MEK pathway activation, MEKi "bypass" resistance, SRC activation, dasatinib sensitivity, EMT, PC1, Hu-Lgr5-ISC, Hu-EphB2-ISC, Hu-Late TA, Hu-Proliferation, and WNT activity. We carried out correlation, survival and other bioinformatic analyses. Validation analyses were performed in two independent publicly available CRC tumor datasets (n = 585 and n = 677) and a CRC cell line dataset (n = 154).

RESULTS

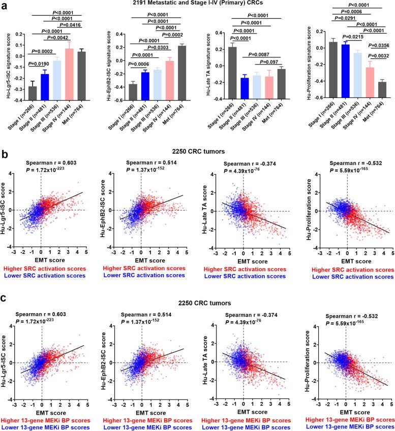
Here we report a central role of SRC in mediating "bypass"-resistance to MEK inhibition (MEKi), primarily in cancer stem cells (CSCs). Our integrated and comprehensive gene expression signature analyses in 2250 CRC tumors reveal that MEKi-resistance is strikingly-correlated with SRC activation (Spearman P < 10), which is similarly associated with EMT (epithelial to mesenchymal transition), regional metastasis and disease recurrence with poor prognosis. Deeper analysis shows that both MEKi-resistance and SRC activation are preferentially associated with a mesenchymal CSC phenotype. This association is validated in additional independent CRC tumor and cell lines datasets. The CMS classification analysis demonstrates the strikingly-distinct associations of CMS1-4 subtypes with the MEKi-resistance and SRC activation. Importantly, MEKi + SRCi sensitivities are predicted to occur predominantly in the KRAS mutant, mesenchymal CSC-like CMS4 CRCs.

CONCLUSIONS

Large human tumor gene expression datasets representing CRC heterogeneity can provide deep biological insights heretofore not possible with cell line models, suggesting novel repurposed drug combinations. We identified SRC as a common targetable node--an Achilles' heel--in MEKi-targeted therapy-associated resistance in mesenchymal stem-like CRCs, which may help development of a biomarker-driven drug combination (MEKi + SRCi) to treat problematic subpopulations of CRC.

摘要

背景

超过一半的结直肠癌(CRC)的 RAS/RAF/MEK/ERK 通路致癌信号被硬连线。然而,靶向治疗抑制剂的前景因复杂的耐药机制而变得复杂,这些耐药机制尚未得到很好的理解,这使得临床疗效令人失望。本研究旨在探讨 MEK 抑制剂相关耐药信号,并确定可能对生物标志物驱动的药物组合敏感的 CRC 患者亚群。

方法

我们通过共识分子亚型(CMS)对 2250 例原发性和转移性人 CRC 肿瘤进行分类。对于每个肿瘤,我们生成了多个基因表达特征评分,用于测量 MEK 通路激活、MEKi“旁路”耐药、SRC 激活、达沙替尼敏感性、EMT、PC1、Hu-Lgr5-ISC、Hu-EphB2-ISC、Hu-Late TA、Hu-增殖和 WNT 活性。我们进行了相关性、生存和其他生物信息学分析。验证分析在两个独立的公开 CRC 肿瘤数据集(n=585 和 n=677)和一个 CRC 细胞系数据集(n=154)中进行。

结果

在这里,我们报告了 SRC 在介导 MEK 抑制(MEKi)的“旁路”耐药中的核心作用,主要是在癌症干细胞(CSCs)中。我们对 2250 例 CRC 肿瘤的综合和全面基因表达特征分析表明,MEKi 耐药与 SRC 激活(Spearman P<10)显著相关,这同样与 EMT(上皮-间充质转化)、区域性转移和疾病复发以及预后不良相关。更深入的分析表明,MEKi 耐药和 SRC 激活都与间充质 CSC 表型优先相关。这种关联在额外的独立 CRC 肿瘤和细胞系数据集中得到了验证。CMS 分类分析表明,CMS1-4 亚型与 MEKi 耐药和 SRC 激活的显著相关性。重要的是,MEKi+SRCi 敏感性预计主要发生在 KRAS 突变、间充质 CSC 样 CMS4 CRC 中。

结论

代表 CRC 异质性的大型人类肿瘤基因表达数据集可以提供迄今为止细胞系模型无法提供的深入生物学见解,从而提出新的药物再利用组合。我们确定 SRC 是 MEKi 靶向治疗相关耐药性中的一个共同可靶向节点——阿喀琉斯之踵——在间充质干细胞样 CRC 中,这可能有助于开发生物标志物驱动的药物组合(MEKi+SRCi)来治疗 CRC 的有问题的亚群。

https://cdn.ncbi.nlm.nih.gov/pmc/blobs/a65a/8908604/2d7d8ff5b70a/12885_2022_9344_Fig1_HTML.jpg

文献AI研究员

20分钟写一篇综述,助力文献阅读效率提升50倍。

立即体验

用中文搜PubMed

大模型驱动的PubMed中文搜索引擎

马上搜索

文档翻译

学术文献翻译模型,支持多种主流文档格式。

立即体验