Suppr超能文献

鸢尾素预处理通过激活 Nrf2/HO-1 信号通路抑制铁死亡减轻肺缺血/再灌注损伤。

Postconditioning with Irisin Attenuates Lung Ischemia/Reperfusion Injury by Suppressing Ferroptosis via Induction of the Nrf2/HO-1 Signal Axis.

机构信息

Department of Anesthesiology, Zhongnan Hospital of Wuhan University, Wuhan, Hubei, China.

Department of Cardiovascular Surgery, Zhongnan Hospital of Wuhan University, Wuhan, Hubei, China.

出版信息

Oxid Med Cell Longev. 2022 Mar 2;2022:9911167. doi: 10.1155/2022/9911167. eCollection 2022.

Abstract

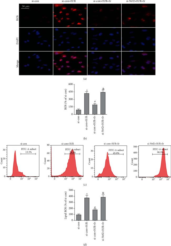
Iron-dependent lipid peroxidation causes ferroptosis. This study was aimed at verifying that irisin postconditioning can inhibit ferroptosis and minimize lung ischemia/reperfusion (I/R) damage via activating the Nrf2/HO-1 signal axis. We constructed a murine model of I/R lung damage. At the onset of reperfusion, irisin, ferroptosis inhibitor ferrostatin-1, and ferroptosis inducer Fe-citrate were all administered. We discovered that irisin could reduce lung I/R injury, consistent with ferrostatin-1's action. Furthermore, irisin suppressed ferroptosis in lung I/R damage, as evidenced by lower ROS, MDA, and Fe, as well as alterations in critical protein expression (GPX4 and ACSL4). However, Fe-citrate abolished the protective effects of irisin. Transcriptome research found that irisin increased the mRNA levels of Nrf2 and HO-1. Thus, we used siRNA to investigate the role of the Nrf2/HO-1 axis in irisin-mediated protection against hypoxia/reoxygenation (H/R) damage in MLE-12 cells. Irisin consistently reduced ferroptosis and improved mitochondrial dysfunction caused by H/R. Irisin's cytoprotective function was eliminated when Nrf2 was silenced. As a result, irisin postconditioning may protect against lung I/R damage by suppressing ferroptosis via the Nrf2/HO-1 signaling axis.

摘要

铁依赖性脂质过氧化导致铁死亡。本研究旨在验证鸢尾素后处理能否通过激活 Nrf2/HO-1 信号轴抑制铁死亡并减轻肺缺血/再灌注(I/R)损伤。我们构建了 I/R 肺损伤的小鼠模型。在再灌注开始时,给予鸢尾素、铁死亡抑制剂 ferrostatin-1 和铁死亡诱导剂 Fe-citrate。结果发现,鸢尾素可减轻肺 I/R 损伤,与 ferrostatin-1 的作用一致。此外,鸢尾素抑制肺 I/R 损伤中的铁死亡,表现为 ROS、MDA 和 Fe 降低,以及关键蛋白表达(GPX4 和 ACSL4)改变。然而,Fe-citrate 消除了鸢尾素的保护作用。转录组研究发现,鸢尾素增加了 Nrf2 和 HO-1 的 mRNA 水平。因此,我们使用 siRNA 研究了 Nrf2/HO-1 轴在鸢尾素介导的 MLE-12 细胞缺氧/复氧(H/R)损伤保护中的作用。鸢尾素一致减轻了 H/R 引起的铁死亡和线粒体功能障碍。沉默 Nrf2 后,鸢尾素的细胞保护功能被消除。因此,鸢尾素后处理可能通过抑制 Nrf2/HO-1 信号通路抑制铁死亡来保护肺 I/R 损伤。

https://cdn.ncbi.nlm.nih.gov/pmc/blobs/9ae5/8906956/325852cba298/OMCL2022-9911167.001.jpg

文献AI研究员

20分钟写一篇综述,助力文献阅读效率提升50倍。

立即体验

用中文搜PubMed

大模型驱动的PubMed中文搜索引擎

马上搜索

文档翻译

学术文献翻译模型,支持多种主流文档格式。

立即体验