Suppr超能文献

针对伴有钙蛋白酶3突变的肢带型肌营养不良症中的泛素-蛋白酶体系统

Targeting the Ubiquitin-Proteasome System in Limb-Girdle Muscular Dystrophy With CAPN3 Mutations.

作者信息

Lasa-Elgarresta Jaione, Mosqueira-Martín Laura, González-Imaz Klaudia, Marco-Moreno Pablo, Gerenu Gorka, Mamchaoui Kamel, Mouly Vincent, López de Munain Adolfo, Vallejo-Illarramendi Ainara

机构信息

Group of Neuroscience, Departments of Pediatrics and Neuroscience, Faculty of Medicine and Nursing, Hospital Donostia, UPV/EHU, San Sebastian, Spain.

IIS Biodonostia, Neurosciences Area, Group of Neuromuscular Diseases, San Sebastian, Spain.

出版信息

Front Cell Dev Biol. 2022 Mar 2;10:822563. doi: 10.3389/fcell.2022.822563. eCollection 2022.

Abstract

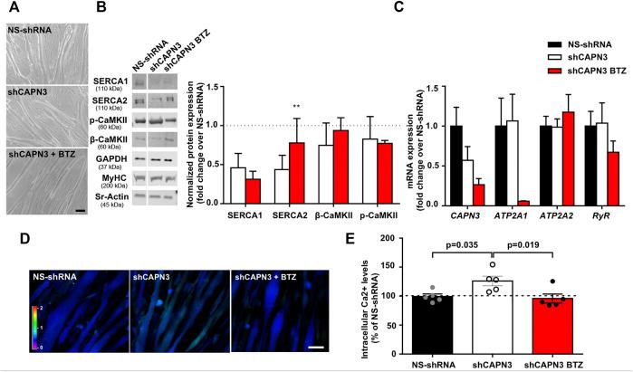
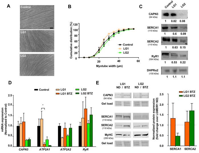
LGMDR1 is caused by mutations in the gene that encodes calpain 3 (CAPN3), a non-lysosomal cysteine protease necessary for proper muscle function. Our previous findings show that CAPN3 deficiency leads to reduced SERCA levels through increased protein degradation. This work investigates the potential contribution of the ubiquitin-proteasome pathway to increased SERCA degradation in LGMDR1. Consistent with our previous results, we observed that CAPN3-deficient human myotubes exhibit reduced SERCA protein levels and high cytosolic calcium concentration. Treatment with the proteasome inhibitor bortezomib (Velcade) increased SERCA2 protein levels and normalized intracellular calcium levels in CAPN3-deficient myotubes. Moreover, bortezomib was able to recover mutated CAPN3 protein in a patient carrying R289W and R546L missense mutations. We found that CAPN3 knockout mice (C3KO) presented SERCA deficits in skeletal muscle in the early stages of the disease, prior to the manifestation of muscle deficits. However, treatment with bortezomib (0.8 mg/kg every 72 h) for 3 weeks did not rescue SERCA levels. No change in muscle proteasome activity was observed in bortezomib-treated animals, suggesting that higher bortezomib doses are needed to rescue SERCA levels in this model. Overall, our results lay the foundation for exploring inhibition of the ubiquitin-proteasome as a new therapeutic target to treat LGMDR1 patients. Moreover, patients carrying missense mutations in CAPN3 and presumably other genes may benefit from proteasome inhibition by rescuing mutant protein levels. Further studies in suitable models will be necessary to demonstrate the therapeutic efficacy of proteasome inhibition for different missense mutations.

摘要

肢带型肌营养不良症1型(LGMDR1)是由编码钙蛋白酶3(CAPN3)的基因突变引起的,钙蛋白酶3是一种对肌肉正常功能至关重要的非溶酶体半胱氨酸蛋白酶。我们之前的研究结果表明,CAPN3缺乏会通过增加蛋白质降解导致肌浆网钙ATP酶(SERCA)水平降低。这项研究调查了泛素-蛋白酶体途径对LGMDR1中SERCA降解增加的潜在作用。与我们之前的结果一致,我们观察到缺乏CAPN3的人肌管中SERCA蛋白水平降低,胞质钙浓度升高。用蛋白酶体抑制剂硼替佐米(万珂)处理可增加缺乏CAPN3的肌管中SERCA2蛋白水平,并使细胞内钙水平恢复正常。此外,硼替佐米能够在一名携带R289W和R546L错义突变的患者中恢复突变的CAPN3蛋白。我们发现,在疾病早期,在肌肉功能缺陷出现之前,CAPN3基因敲除小鼠(C3KO)的骨骼肌中就出现了SERCA缺陷。然而,用硼替佐米(每72小时0.8毫克/千克)治疗3周并不能挽救SERCA水平。在接受硼替佐米治疗的动物中未观察到肌肉蛋白酶体活性的变化,这表明在该模型中需要更高剂量的硼替佐米来挽救SERCA水平。总体而言,我们的结果为探索抑制泛素-蛋白酶体作为治疗LGMDR1患者的新治疗靶点奠定了基础。此外,携带CAPN3及可能其他基因错义突变的患者可能会因挽救突变蛋白水平而从蛋白酶体抑制中受益。有必要在合适的模型中进行进一步研究,以证明蛋白酶体抑制对不同错义突变的治疗效果。

https://cdn.ncbi.nlm.nih.gov/pmc/blobs/d91e/8924035/ae7df0eb1cbb/fcell-10-822563-g001.jpg

文献AI研究员

20分钟写一篇综述,助力文献阅读效率提升50倍。

立即体验

用中文搜PubMed

大模型驱动的PubMed中文搜索引擎

马上搜索

文档翻译

学术文献翻译模型,支持多种主流文档格式。

立即体验