Suppr超能文献

幽门螺杆菌的外泌体CagA通过促进Claudin-2表达加重慢性结肠炎中的肠上皮屏障功能障碍。

Exosomal CagA from Helicobacter pylori aggravates intestinal epithelium barrier dysfunction in chronic colitis by facilitating Claudin-2 expression.

作者信息

Guo Yinjie, Xu Canxia, Gong Renjie, Hu Tingzi, Zhang Xue, Xie Xiaoran, Chi Jingshu, Li Huan, Xia Xiujuan, Liu Xiaoming

机构信息

Department of Gastroenterology, Third Xiangya Hospital of Central South University, 138 Tongzipo Road, Changsha, 410013, China.

Department of Ophthalmology, The Second Xiangya Hospital, Central South University, Changsha, 410008, China.

出版信息

Gut Pathog. 2022 Mar 24;14(1):13. doi: 10.1186/s13099-022-00486-0.

Abstract

BACKGROUND

The chronic infection with Helicobacter pylori (H. pylori), especially cytotoxin-associated gene A-positive (CagA) strains, has been associated with various extragastric disorders. Evaluating the potential impacts of virulence factor CagA on intestine may provide a better understanding of H. pylori pathogenesis such as colitis. The intestinal mucosal barrier is essential for maintaining its integrity and functions. However, how persistent CagA H. pylori colonization influences barrier disruption and thereby affects chronic colitis is not fully understood.

RESULTS

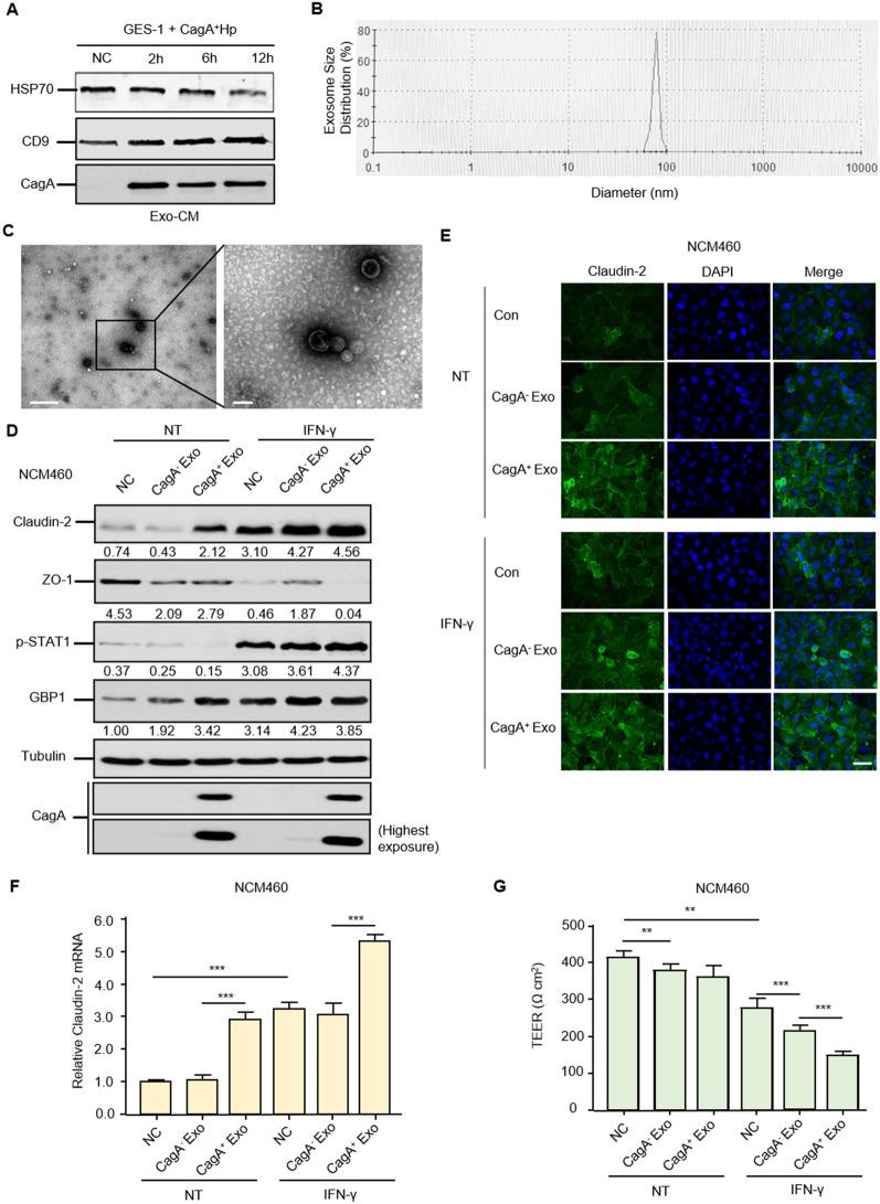
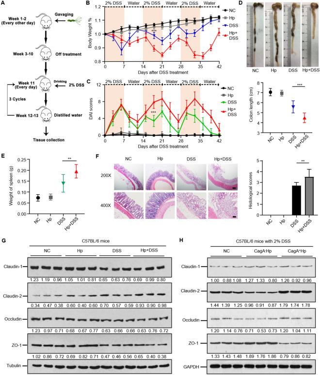
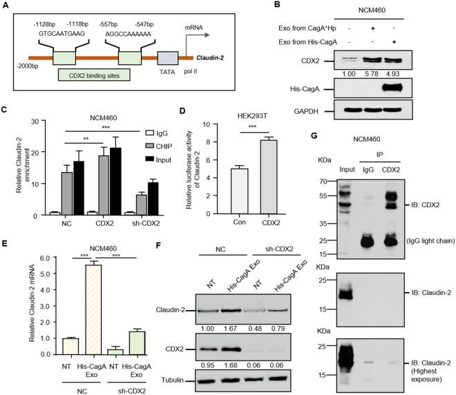
Chronic colitis models of CagA H. pylori-colonized mice treated with 2% Dextran sulphate sodium (DSS) were established to assess the disease activity and pertinent expression of tight junction proteins closely related to mucosal integrity. The aggravating effect of CagA H. pylori infection on DSS-induced chronic colitis was confirmed in mouse models. In addition, augmented Claudin-2 expression was detected in CagA H. pylori infection conditions and selected for mechanistic analysis. Next, GES-1 human gastric epithelial cells were cultured with CagA H. pylori or a recombinant CagA protein, and exosomes isolated from conditioned media were then identified. We assessed the Claudin-2 levels after exposure to CagA exosomes, CagA exosomes, and IFN-γ incubation, revealing that CagA H. pylori compromised the colonic mucosal barrier and facilitated IFN-γ-induced intestinal epithelial destruction through CagA-containing exosome-mediated mechanisms. Specifically, CagA upregulated Claudin-2 expression at the transcriptional level via a CDX2-dependent mechanism to slow the restoration of wounded mucosa in colitis in vitro.

CONCLUSIONS

These data suggest that exosomes containing CagA facilitate CDX2-dependent Claudin-2 maintenance. The exosome-dependent mechanisms of CagA H. pylori infection are indispensable for damaging the mucosal barrier integrity in chronic colitis, which may provide a new idea for inflammatory bowel disease (IBD) treatment.

摘要

背景

幽门螺杆菌(H. pylori)的慢性感染,尤其是细胞毒素相关基因A阳性(CagA)菌株,与多种胃外疾病有关。评估毒力因子CagA对肠道的潜在影响可能有助于更好地理解幽门螺杆菌的发病机制,如结肠炎。肠道黏膜屏障对于维持其完整性和功能至关重要。然而,CagA幽门螺杆菌的持续定植如何影响屏障破坏并进而影响慢性结肠炎,目前尚不完全清楚。

结果

建立了用2%硫酸葡聚糖钠(DSS)处理的CagA幽门螺杆菌定植小鼠的慢性结肠炎模型,以评估疾病活动度以及与黏膜完整性密切相关的紧密连接蛋白的相关表达。在小鼠模型中证实了CagA幽门螺杆菌感染对DSS诱导的慢性结肠炎有加重作用。此外,在CagA幽门螺杆菌感染条件下检测到Claudin-2表达增加,并选择其进行机制分析。接下来,用CagA幽门螺杆菌或重组CagA蛋白培养GES-1人胃上皮细胞,然后鉴定从条件培养基中分离出的外泌体。我们评估了暴露于CagA外泌体、CagA外泌体和IFN-γ孵育后的Claudin-2水平,结果显示CagA幽门螺杆菌通过含CagA的外泌体介导的机制破坏结肠黏膜屏障并促进IFN-γ诱导的肠上皮破坏。具体而言,CagA通过依赖CDX2的机制在转录水平上调Claudin-2表达,以减缓体外结肠炎中受损黏膜的修复。

结论

这些数据表明,含CagA的外泌体促进依赖CDX2的Claudin-2维持。CagA幽门螺杆菌感染的外泌体依赖性机制对于破坏慢性结肠炎中的黏膜屏障完整性不可或缺,这可能为炎症性肠病(IBD)的治疗提供新思路。

https://cdn.ncbi.nlm.nih.gov/pmc/blobs/aff3/8944046/da86a4df9f86/13099_2022_486_Fig1_HTML.jpg

文献AI研究员

20分钟写一篇综述,助力文献阅读效率提升50倍。

立即体验

用中文搜PubMed

大模型驱动的PubMed中文搜索引擎

马上搜索

文档翻译

学术文献翻译模型,支持多种主流文档格式。

立即体验