Suppr超能文献

ATP7B 基因治疗自体重编程肝细胞可减轻威尔逊病小鼠模型中的铜积累。

ATP7B gene therapy of autologous reprogrammed hepatocytes alleviates copper accumulation in a mouse model of Wilson's disease.

机构信息

Department of NeurologyTong-Ren HospitalShanghai Jiao Tong University School of MedicineShanghaiChina.

State Key Laboratory of Cell BiologyCAS Center for Excellence in Molecular Cell ScienceInstitute of Biochemistry and Cell BiologyUniversity of Chinese Academy of SciencesChinese Academy of SciencesShanghaiChina.

出版信息

Hepatology. 2022 Oct;76(4):1046-1057. doi: 10.1002/hep.32484. Epub 2022 Apr 13.

Abstract

BACKGROUND AND AIMS

Wilson's disease (WD) is a rare hereditary disorder due to ATP7B gene mutation, causing pathologic copper storage mainly in the liver and neurological systems. Hepatocyte transplantation showed therapeutic potential; however, this strategy is often hindered by a shortage of quality donor cells and by allogeneic immune rejection. In this study, we aimed to evaluate the function and efficacy of autologous reprogrammed, ATP7B gene-restored hepatocytes using a mouse model of WD.

APPROACH AND RESULTS

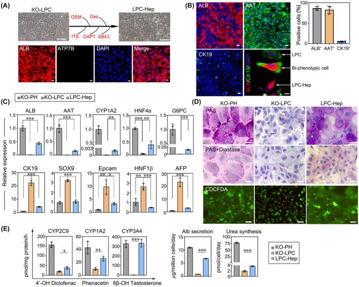
Sufficient liver progenitor cells (LPCs) were harvested by reprogramming hepatocytes from ATP7B mice with small molecules, which exhibited strong proliferation and hepatic differentiation capacity in vitro. After lentivirus-mediated mini ATP7B gene transfection and redifferentiation, functional LPC-ATP7B-derived hepatocytes (LPC-ATP7B-Heps) were developed. RNA sequencing data showed that, compared with LPC-green fluorescent protein-Heps (LPC-GFP-Heps) with enrichment of genes that were mainly in pathways of oxidative stress and cell apoptosis, in LPC-ATP7B-Heps under high copper stress, copper ion binding and cell proliferation pathways were enriched. LPC-ATP7B-Heps transplantation into ATP7B mice alleviated deposition of excess liver copper with its associated inflammation and fibrosis, comparable with those observed using normal primary hepatocytes at 4 months after transplantation.

CONCLUSIONS

We established a system of autologous reprogrammed WD hepatocytes and achieved ATP7B gene therapy in vitro. LPC-ATP7B-Heps transplantation demonstrated therapeutic efficacy on copper homeostasis in a mouse model of WD.

摘要

背景与目的

威尔逊病(WD)是一种罕见的遗传性疾病,由 ATP7B 基因突变引起,导致病理性铜在肝脏和神经系统中的蓄积。肝细胞移植显示出治疗潜力;然而,这种策略常常受到优质供体细胞短缺和同种异体免疫排斥的阻碍。在本研究中,我们旨在使用 WD 小鼠模型评估自体重编程、ATP7B 基因修复的肝细胞的功能和疗效。

方法和结果

通过小分子重编程 ATP7B 小鼠的肝细胞,收获了足够的肝祖细胞(LPCs),这些细胞在体外表现出强大的增殖和肝分化能力。在慢病毒介导的 miniATP7B 基因转染和再分化后,功能性 LPC-ATP7B 衍生的肝细胞(LPC-ATP7B-Heps)得以产生。RNA 测序数据显示,与富含主要在氧化应激和细胞凋亡途径中的基因的 LPC-绿色荧光蛋白-Heps(LPC-GFP-Heps)相比,在高铜应激下,LPC-ATP7B-Heps 中富集了铜离子结合和细胞增殖途径的基因。LPC-ATP7B-Heps 移植到 ATP7B 小鼠中,缓解了过量肝脏铜的沉积及其相关的炎症和纤维化,与移植后 4 个月观察到的正常原代肝细胞相当。

结论

我们建立了自体重编程 WD 肝细胞系统,并在体外实现了 ATP7B 基因治疗。LPC-ATP7B-Heps 移植在 WD 小鼠模型中显示出对铜稳态的治疗效果。

https://cdn.ncbi.nlm.nih.gov/pmc/blobs/684c/9790736/fb1b128619d6/HEP-76-1046-g006.jpg

文献AI研究员

20分钟写一篇综述,助力文献阅读效率提升50倍。

立即体验

用中文搜PubMed

大模型驱动的PubMed中文搜索引擎

马上搜索

文档翻译

学术文献翻译模型,支持多种主流文档格式。

立即体验