Suppr超能文献

IL-21-TET2-AIM2-c-MAF 通路驱动狼疮样疾病中的滤泡辅助 T 细胞反应。

The IL-21-TET2-AIM2-c-MAF pathway drives the T follicular helper cell response in lupus-like disease.

机构信息

Department of Dermatology, Second Xiangya Hospital, Hunan Key Laboratory of Medical Epigenomics, Central South University, Changsha, China.

Department of Public Health, Central South University, Changsha, China.

出版信息

Clin Transl Med. 2022 Mar;12(3):e781. doi: 10.1002/ctm2.781.

Abstract

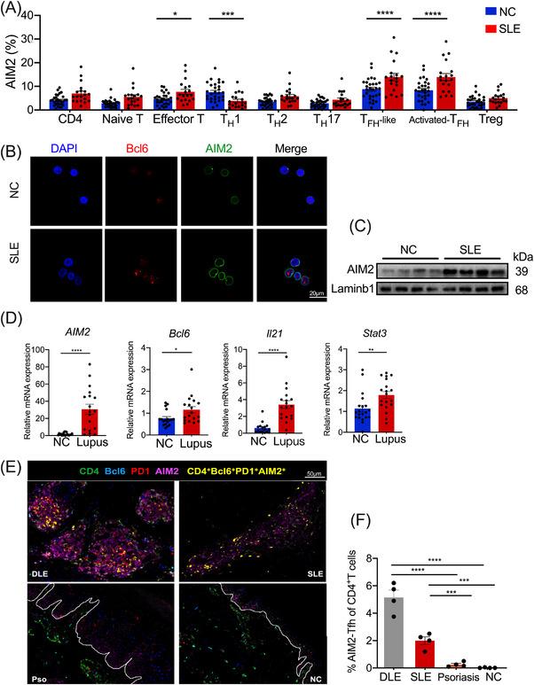
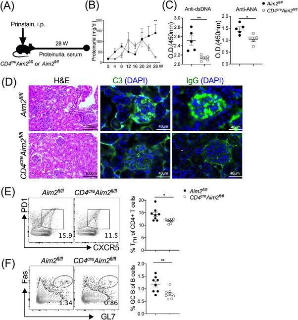
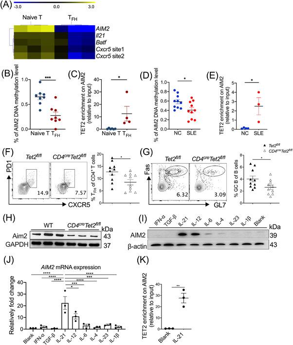
Systemic lupus erythematosus (SLE) is a chronic autoimmune disease that involves T follicular helper (T ) cell-mediated humoral immune responses. Absent in melanoma 2 (human AIM2 and murine Aim2) is a well-known component of the inflammasome in the innate immune system. Surprisingly, we observed that in SLE patients, upregulated levels of AIM2 expression were found in peripheral blood and skin lesions, with the highest levels detected in T -like cells. In the CD4 Aim2 conditional knockout mice, a markedly reduced T cell response was observed, with significantly lower levels of serum autoantibodies and proteinuria, as well as profoundly reduced renal IgG deposition in pristane-induced lupus mice. Mechanistically, IL-21 was found to recruit hydroxymethyltransferase ten-eleven translocation 2 (TET2) to the AIM2 promoter, resulting in DNA demethylation and increased transcription of AIM2. In addition, AIM2 could regulate c-MAF expression to enhance IL-21 production, which consequently promoted T cell differentiation. Our results have identified a role of AIM2 in promoting the T cell response and further revealed that the IL-21-TET2-AIM2-c-MAF signalling pathway is dysregulated in lupus pathogenesis, which provides a potential therapeutic target for SLE.

摘要

系统性红斑狼疮(SLE)是一种慢性自身免疫性疾病,涉及 T 滤泡辅助(Tfh)细胞介导的体液免疫反应。黑色素瘤 2(人 AIM2 和鼠 Aim2)缺失是先天免疫系统中炎症小体的一个众所周知的组成部分。令人惊讶的是,我们观察到在 SLE 患者中,外周血和皮肤损伤中发现 AIM2 表达上调,在 T 样细胞中检测到最高水平。在 CD4Aim2 条件性敲除小鼠中,观察到 T 细胞反应明显减少,血清自身抗体和蛋白尿水平显著降低,以及在异丙基引发的狼疮小鼠中肾 IgG 沉积明显减少。在机制上,发现白细胞介素 21(IL-21)将羟甲基转移酶 ten-eleven 易位 2(TET2)募集到 AIM2 启动子,导致 DNA 去甲基化和 AIM2 转录增加。此外,AIM2 可以调节 c-MAF 表达来增强 IL-21 的产生,从而促进 T 细胞分化。我们的结果确定了 AIM2 在促进 T 细胞反应中的作用,并进一步表明,IL-21-TET2-AIM2-c-MAF 信号通路在狼疮发病机制中失调,为 SLE 提供了一个潜在的治疗靶点。

https://cdn.ncbi.nlm.nih.gov/pmc/blobs/5748/8958352/21b28dfe0f34/CTM2-12-e781-g007.jpg

文献AI研究员

20分钟写一篇综述,助力文献阅读效率提升50倍。

立即体验

用中文搜PubMed

大模型驱动的PubMed中文搜索引擎

马上搜索

文档翻译

学术文献翻译模型,支持多种主流文档格式。

立即体验