Suppr超能文献

解析 HPV 感染、MHC-II 表达和 CXCL13 CD4 T 细胞激活在口咽癌中的相互作用:对免疫治疗的影响。

Deciphering the interplay of HPV infection, MHC-II expression, and CXCL13 CD4 T cell activation in oropharyngeal cancer: implications for immunotherapy.

机构信息

Department of Head and Neck Surgery, State Key Laboratory of Oncology in South China, Collaborative Innovation Center for Cancer Medicine, Sun Yat-sen University Cancer Center, 651 Dongfeng Road East, Guangzhou, 510060, China.

State Key Laboratory of Oncology in South China, Guangdong Provincial Clinical Research Center for Cancer, Sun Yat-sen University Cancer Center, Guangzhou, 510060, China.

出版信息

Cancer Immunol Immunother. 2024 Aug 6;73(10):206. doi: 10.1007/s00262-024-03789-0.

Abstract

BACKGROUND

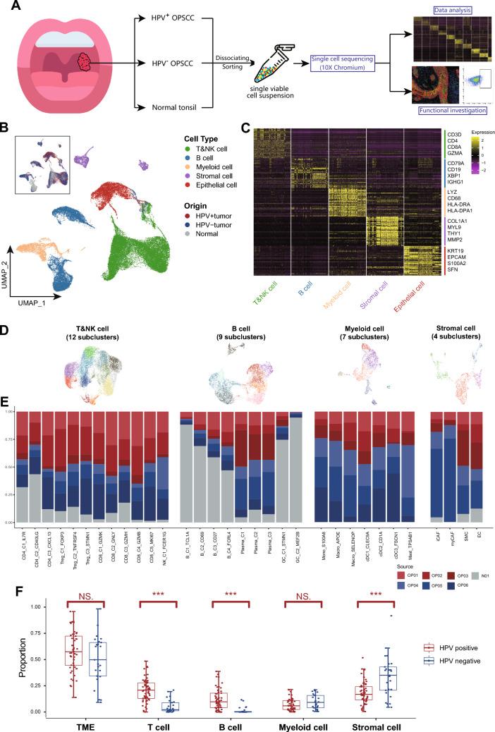
Human papillomavirus (HPV) infection has become an important etiological driver of oropharyngeal squamous cell carcinoma (OPSCC), leading to unique tumor characteristics. However, the interplay between HPV-associated tumor cells and tumor microenvironment (TME) remains an enigma.

METHODS

We performed a single-cell RNA-sequencing (scRNA-seq) on HPV-positive (HPV) and HPV-negative (HPV) OPSCC tumors, each for three samples, and one normal tonsil tissue. Ex vivo validation assays including immunofluorescence staining, cell line co-culture, and flow cytometry analysis were used to test specific subtypes of HPV tumor cells and their communications with T cells.

RESULTS

Through a comprehensive single-cell transcriptome analysis, we uncover the distinct transcriptional signatures between HPV and HPV OPSCC. Specifically, HPV OPSCC tumor cells manifest an enhanced interferon response and elevated expression of the major histocompatibility complex II (MHC-II), potentially bolstering tumor recognition and immune response. Furthermore, we identify a CXCL13CD4 T cell subset that exhibits dual features of both follicular and pro-inflammatory helper T cells. Noteworthily, HPV OPSCC tumor cells embrace extensive intercellular communications with CXCL13CD4 T cells. Interaction with HPV OPSCC tumor cells amplifies CXCL13 and IFNγ release in CD4T cells, fostering a pro-inflammatory TME. Additionally, HPV tumor cells expressing high MHC-II and CXCL13CD4 T cell prevalence are indicative of favorable overall survival rates in OPSCC patients.

CONCLUSIONS

Together, our study underscores a synergistic inflammatory immune response orchestrated by highly immunogenic tumor cells and CXCL13CD4 T cells in HPV OPSCC, offering useful insights into strategy development for patient stratification and effective immunotherapy in OPSCC.

摘要

背景

人乳头瘤病毒(HPV)感染已成为口咽鳞状细胞癌(OPSCC)的重要病因驱动因素,导致肿瘤具有独特的特征。然而,HPV 相关肿瘤细胞与肿瘤微环境(TME)之间的相互作用仍然是一个谜。

方法

我们对 HPV 阳性(HPV)和 HPV 阴性(HPV)OPSCC 肿瘤各进行了三次样本和一次正常扁桃体组织的单细胞 RNA 测序(scRNA-seq)。体外验证实验包括免疫荧光染色、细胞系共培养和流式细胞术分析,用于测试 HPV 肿瘤细胞的特定亚型及其与 T 细胞的通讯。

结果

通过全面的单细胞转录组分析,我们揭示了 HPV 和 HPV OPSCC 之间的明显转录特征。具体而言,HPV OPSCC 肿瘤细胞表现出增强的干扰素反应和主要组织相容性复合物 II(MHC-II)的高表达,可能增强肿瘤识别和免疫反应。此外,我们发现了一种 CXCL13CD4 T 细胞亚群,其具有滤泡和促炎性辅助 T 细胞的双重特征。值得注意的是,HPV OPSCC 肿瘤细胞与 CXCL13CD4 T 细胞之间存在广泛的细胞间通讯。与 HPV OPSCC 肿瘤细胞的相互作用增强了 CD4T 细胞中 CXCL13 和 IFNγ 的释放,促进了促炎性 TME。此外,表达高 MHC-II 和 CXCL13CD4 T 细胞的 HPV 肿瘤细胞与 OPSCC 患者的总体生存率较高相关。

结论

总之,我们的研究强调了 HPV OPSCC 中由高度免疫原性肿瘤细胞和 CXCL13CD4 T 细胞协同引发的炎症免疫反应,为 OPSCC 患者的分层策略制定和有效的免疫治疗提供了有用的见解。

https://cdn.ncbi.nlm.nih.gov/pmc/blobs/6ed4/11303625/df85c3578d21/262_2024_3789_Fig1_HTML.jpg

文献AI研究员

20分钟写一篇综述,助力文献阅读效率提升50倍。

立即体验

用中文搜PubMed

大模型驱动的PubMed中文搜索引擎

马上搜索

文档翻译

学术文献翻译模型,支持多种主流文档格式。

立即体验