Suppr超能文献

鼻腔内给予一剂由 NSP16 缺失的 SARS-CoV-2 株衍生的候选减毒活疫苗可在动物中诱导产生性免疫。

Intranasal administration of a single dose of a candidate live attenuated vaccine derived from an NSP16-deficient SARS-CoV-2 strain confers sterilizing immunity in animals.

机构信息

Department of Microbiology, Li Ka Shing Faculty of Medicine, The University of Hong Kong, 102 Pokfulam Road, Pokfulam, Hong Kong, China.

School of Biomedical Sciences, Li Ka Shing Faculty of Medicine, The University of Hong Kong, 21 Sassoon Road, Pokfulam, Hong Kong, China.

出版信息

Cell Mol Immunol. 2022 May;19(5):588-601. doi: 10.1038/s41423-022-00855-4. Epub 2022 Mar 29.

Abstract

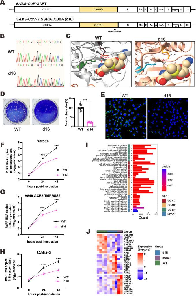
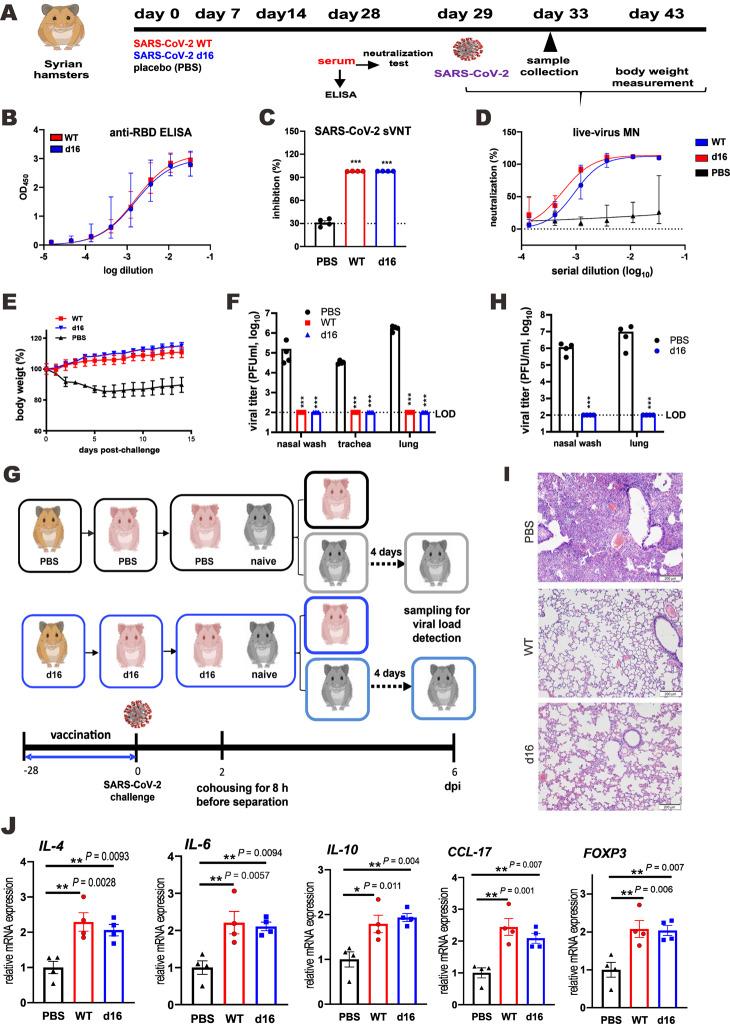
Live attenuated vaccines might elicit mucosal and sterilizing immunity against SARS-CoV-2 that the existing mRNA, adenoviral vector and inactivated vaccines fail to induce. Here, we describe a candidate live attenuated vaccine strain of SARS-CoV-2 in which the NSP16 gene, which encodes 2'-O-methyltransferase, is catalytically disrupted by a point mutation. This virus, designated d16, was severely attenuated in hamsters and transgenic mice, causing only asymptomatic and nonpathogenic infection. A single dose of d16 administered intranasally resulted in sterilizing immunity in both the upper and lower respiratory tracts of hamsters, thus preventing viral spread in a contact-based transmission model. It also robustly stimulated humoral and cell-mediated immune responses, thus conferring full protection against lethal challenge with SARS-CoV-2 in a transgenic mouse model. The neutralizing antibodies elicited by d16 effectively cross-reacted with several SARS-CoV-2 variants. Secretory immunoglobulin A was detected in the blood and nasal wash of vaccinated mice. Our work provides proof-of-principle evidence for harnessing NSP16-deficient SARS-CoV-2 for the development of live attenuated vaccines and paves the way for further preclinical studies of d16 as a prototypic vaccine strain, to which new features might be introduced to improve safety, transmissibility, immunogenicity and efficacy.

摘要

减毒活疫苗可能引发针对 SARS-CoV-2 的黏膜和杀菌性免疫,而现有 mRNA、腺病毒载体和灭活疫苗未能诱导这种免疫。在这里,我们描述了一种候选的 SARS-CoV-2 减毒活疫苗株,其中编码 2'-O-甲基转移酶的 NSP16 基因通过点突变被催化破坏。这种病毒,命名为 d16,在仓鼠和转基因小鼠中严重减毒,只引起无症状和非致病性感染。鼻腔内给予一剂 d16 可在仓鼠的上呼吸道和下呼吸道引起杀菌性免疫,从而防止接触传播模型中的病毒传播。它还强烈刺激体液和细胞介导的免疫反应,从而在转基因小鼠模型中提供对 SARS-CoV-2 致死性挑战的完全保护。d16 诱导的中和抗体可有效交叉反应几种 SARS-CoV-2 变体。在接种疫苗的小鼠的血液和鼻腔冲洗液中检测到分泌型免疫球蛋白 A。我们的工作为利用 NSP16 缺陷 SARS-CoV-2 开发减毒活疫苗提供了原理验证证据,并为进一步研究 d16 作为原型疫苗株铺平了道路,可在其中引入新特性以提高安全性、传染性、免疫原性和疗效。

https://cdn.ncbi.nlm.nih.gov/pmc/blobs/1618/9061819/6abc9d57ee1b/41423_2022_855_Fig1_HTML.jpg

文献AI研究员

20分钟写一篇综述,助力文献阅读效率提升50倍。

立即体验

用中文搜PubMed

大模型驱动的PubMed中文搜索引擎

马上搜索

文档翻译

学术文献翻译模型,支持多种主流文档格式。

立即体验