Suppr超能文献

一种通过对NSP16和ORF3a进行双重灭活构建的减毒活SARS-CoV-2疫苗。

A live attenuated SARS-CoV-2 vaccine constructed by dual inactivation of NSP16 and ORF3a.

作者信息

Ye Zi-Wei, Ong Chon Phin, Cao Hehe, Tang Kaiming, Gray Victor Sebastien, Hinson Cheung Pak-Hin, Wang Junjue, Li Weixin, Zhang Hongzhuo, Luo Peng, Ni Tao, Chan Chi Ping, Zhang Ming, Zhang Yuntao, Ling Guang Sheng, Yuan Shuofeng, Jin Dong-Yan

机构信息

School of Biomedical Sciences, Li Ka Shing Faculty of Medicine, The University of Hong Kong, 21 Sassoon Road, Pokfulam, Hong Kong Special Administrative Region of China.

Department of Microbiology, Li Ka Shing Faculty of Medicine, The University of Hong Kong, 102 Pokfulam Road, Pokfulam, Hong Kong Special Administrative Region of China.

出版信息

EBioMedicine. 2025 Apr;114:105662. doi: 10.1016/j.ebiom.2025.105662. Epub 2025 Mar 24.

Abstract

BACKGROUND

Live attenuated vaccines against SARS-CoV-2 activate all phases of host immunity resembling a natural infection and they block viral transmission more efficiently than existing vaccines in human use. In our prior work, we characterised an attenuated SARS-CoV-2 variant, designated d16, which harbours a D130A mutation in the NSP16 protein, inactivating its 2'-O-methyltransferase function. The d16 variant has demonstrated an ability to induce both mucosal and sterilising immunity in animal models. However, further investigation is required to identify any additional modifications to d16 that could mitigate concerns regarding potential virulence reversion and the suboptimal regulation of the proinflammatory response.

METHODS

Mutations were introduced into molecular clone of SARS-CoV-2 and live attenuated virus was recovered from cultured cells. Virological, biochemical and immunological assays were performed in vitro and in two animal models to access the protective efficacies of the candidate vaccine strain.

FINDINGS

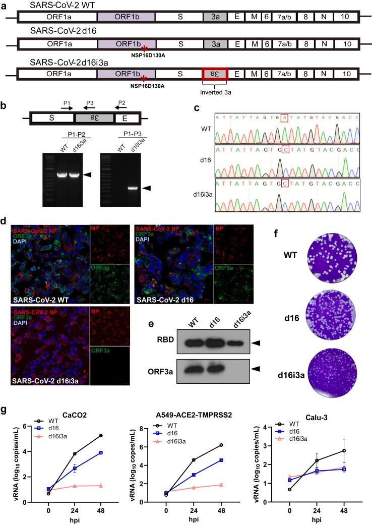
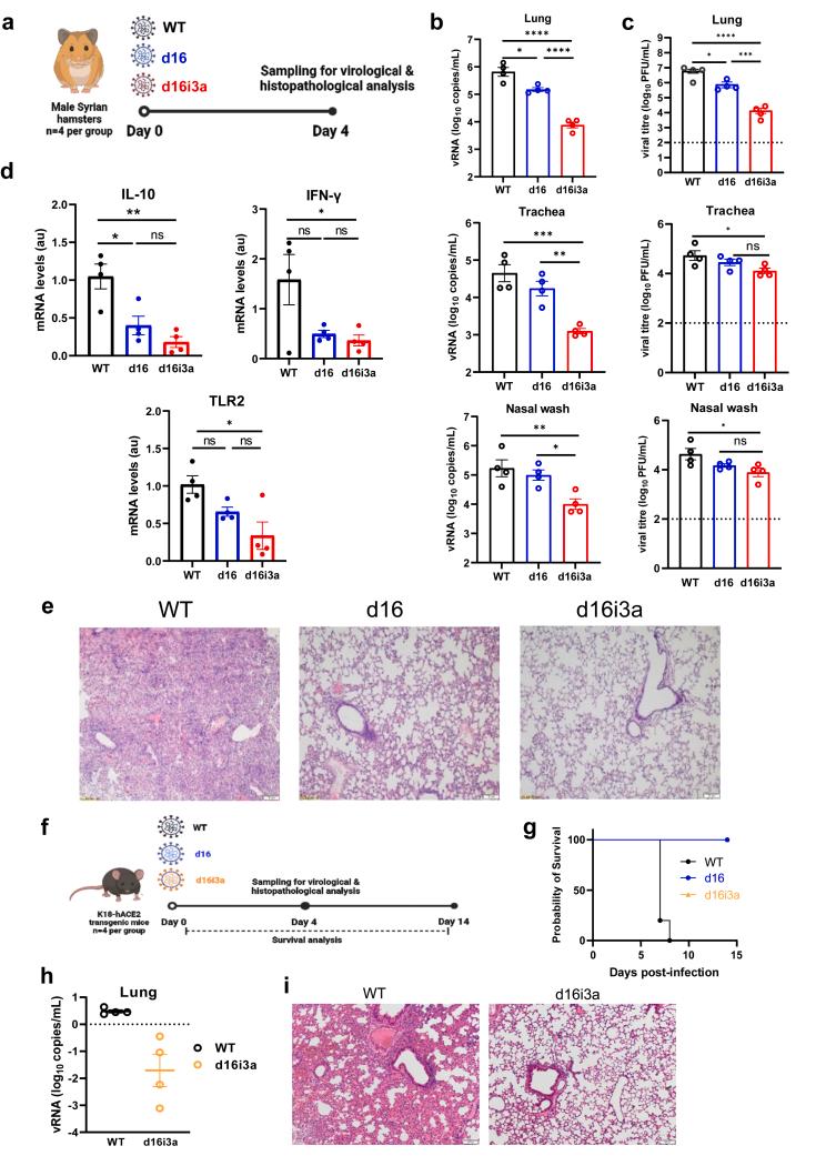
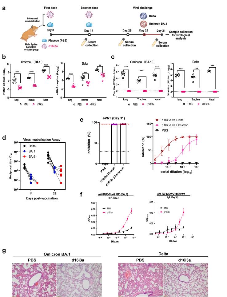
Here we describe evaluation of a derivative of d16. We further modified the d16 variant by inverting the open reading frame of the ORF3a accessory protein, resulting in the d16i3a strain. This modification is anticipated to enhance safety and reduce pathogenicity. d16i3a appeared to be further attenuated in hamsters and transgenic mice compared to d16. Intranasal vaccination with d16i3a stimulated humoural, cell-mediated and mucosal immune responses, conferring sterilising protection against SARS-CoV-2 Delta and Omicron variants in animals. A version of d16i3a expressing the XBB.1.16 spike protein further expanded the vaccine's protection spectrum against circulating variants. Notably, this version has demonstrated efficacy as a booster in hamsters, providing protection against Omicron subvariants and achieving inhibition of viral transmission.

INTERPRETATION

Our work established a platform for generating safe and effective live attenuated vaccines by dual inactivation of NSP16 and ORF3a of SARS-CoV-2.

FUNDING

This work was supported by National Key Research and Development Program of China (2021YFC0866100, 2023YFC3041600, and 2023YFE0203400), Hong Kong Health and Medical Research Fund (COVID190114, CID-HKU1-9, and 23220712), Hong Kong Research Grants Council (C7142-20GF and T11-709/21-N), Hong Kong Innovation and Technology Commission grant (MHP/128/22), Guangzhou Laboratory (EKPG22-01) and Health@InnoHK (CVVT). Funding sources had no role in the writing of the manuscript or the decision to submit it for publication.

摘要

背景

针对严重急性呼吸综合征冠状病毒2(SARS-CoV-2)的减毒活疫苗可激活宿主免疫的各个阶段,类似于自然感染,并且它们比现有的已投入使用的人类疫苗更有效地阻断病毒传播。在我们之前的工作中,我们鉴定了一种减毒的SARS-CoV-2变体,命名为d16,它在NSP16蛋白中存在D130A突变,使其2'-O-甲基转移酶功能失活。d16变体已在动物模型中显示出诱导黏膜免疫和无菌免疫的能力。然而,需要进一步研究以确定对d16的任何其他修饰,这些修饰可以减轻对潜在毒力回复以及促炎反应调节欠佳的担忧。

方法

将突变引入SARS-CoV-2的分子克隆中,并从培养细胞中回收减毒活病毒。在体外和两种动物模型中进行病毒学、生化和免疫学检测,以评估候选疫苗株的保护效力。

研究结果

在此我们描述了对d16衍生物的评估。我们通过反转ORF3a辅助蛋白的开放阅读框进一步修饰了d16变体,产生了d16i3a株。预计这种修饰可提高安全性并降低致病性。与d16相比,d16i3a在仓鼠和转基因小鼠中似乎进一步减毒。用d16i3a进行鼻内接种可刺激体液免疫、细胞介导免疫和黏膜免疫反应,在动物中赋予针对SARS-CoV-2 Delta和Omicron变体的无菌保护。表达XBB.1.16刺突蛋白的d16i3a版本进一步扩大了疫苗针对流行变体的保护谱。值得注意的是,该版本已在仓鼠中显示出作为加强针的效力,提供针对Omicron亚变体的保护并实现病毒传播的抑制。

解读

我们的工作建立了一个通过双重灭活SARS-CoV-2的NSP16和ORF3a来生产安全有效的减毒活疫苗的平台。

资金支持

本研究得到了中国国家重点研发计划(2021YFC0866100、2023YFC3041600和2023YFE0203400)、香港健康与医学研究基金(COVID190114、CID-HKU1-9和23220712)、香港研究资助局(C7142-20GF和T11-709/21-N)、香港创新科技署资助(MHP/128/22)、广州实验室(EKPG22-01)和健康@InnoHK(CVVT)的支持。资金来源在稿件撰写或提交发表的决策过程中没有发挥作用。

https://cdn.ncbi.nlm.nih.gov/pmc/blobs/1281/11985078/af41b73debb8/gr1.jpg

文献AI研究员

20分钟写一篇综述,助力文献阅读效率提升50倍。

立即体验

用中文搜PubMed

大模型驱动的PubMed中文搜索引擎

马上搜索

文档翻译

学术文献翻译模型,支持多种主流文档格式。

立即体验