Suppr超能文献

SARS-CoV-2 感染气道细胞会导致强烈的病毒和细胞脱落,这两种传播机制都受 IL-13 的影响。

SARS-CoV-2 infection of airway cells causes intense viral and cell shedding, two spreading mechanisms affected by IL-13.

机构信息

Marsico Lung Institute, The University of North Carolina at Chapel Hill, Chapel Hill, NC 27599.

Department of Epidemiology, The University of North Carolina at Chapel Hill, Chapel Hill, NC 27599.

出版信息

Proc Natl Acad Sci U S A. 2022 Apr 19;119(16):e2119680119. doi: 10.1073/pnas.2119680119. Epub 2022 Mar 30.

Abstract

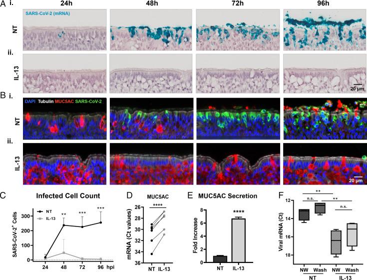
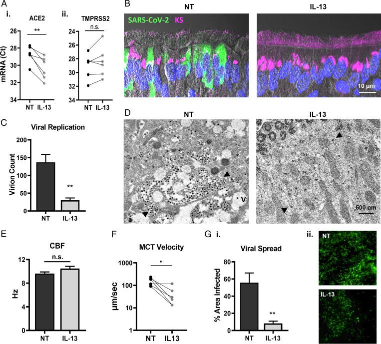
Muco-obstructive lung diseases are typically associated with high risks of COVID-19 severity; however, allergic asthma showed reduced susceptibility. To investigate viral spread, primary human airway epithelial (HAE) cell cultures were infected with severe acute respiratory syndrome coronavirus 2 (SARS-CoV-2), and host–virus interactions were examined via electron microscopy, immunohistochemistry, RNA in situ hybridization, and gene expression analyses. In HAE cell cultures, angiotensin-converting enzyme 2 (ACE2) expression governed cell tropism and viral load and was up-regulated by infection. Electron microscopy identified intense viral egress from infected ciliated cells and severe cytopathogenesis, culminating in the shedding of ciliated cells packed with virions, providing a large viral reservoir for spread and transmission. Intracellular stores of MUC5AC, a major airway mucin involved in asthma, were rapidly depleted, likely to trap viruses. To mimic asthmatic airways, HAE cells were treated with interleukin-13 (IL-13), which reduced viral titers, viral messenger RNA, and cell shedding, and significantly diminished the number of infected cells. Although mucus hyperproduction played a shielding role, IL-13–treated cells maintained a degree of protection despite the removal of mucus. Using Gene Expression Omnibus databases, bulk RNA-sequencing analyses revealed that IL-13 up-regulated genes controlling glycoprotein synthesis, ion transport, and antiviral processes (albeit not the typical interferon-induced genes) and down-regulated genes involved in cilial function and ribosomal processing. More precisely, we showed that IL-13 reduced ACE2 expression, intracellular viral load, and cell-to-cell transmission while increasing the cilial keratan sulfate coating. In conclusion, intense viral and cell shedding caused by SARS-CoV-2 infection was attenuated by IL-13, which affected viral entry, replication, and spread.

摘要

黏液阻塞性肺疾病通常与 COVID-19 严重程度的高风险相关;然而,变应性哮喘表现出较低的易感性。为了研究病毒传播,使用严重急性呼吸综合征冠状病毒 2(SARS-CoV-2)感染原代人气道上皮(HAE)细胞培养物,并通过电子显微镜、免疫组织化学、RNA 原位杂交和基因表达分析检查宿主-病毒相互作用。在 HAE 细胞培养物中,血管紧张素转换酶 2(ACE2)的表达决定了细胞嗜性和病毒载量,并通过感染而上调。电子显微镜鉴定出受感染纤毛细胞中强烈的病毒出芽和严重的细胞病变,最终导致纤毛细胞脱落,其中充满了病毒粒子,为传播和传播提供了大量的病毒储存库。涉及哮喘的主要气道黏液的 MUC5AC 的细胞内储存迅速耗尽,可能会捕获病毒。为了模拟哮喘气道,用白细胞介素 13(IL-13)处理 HAE 细胞,这降低了病毒滴度、病毒信使 RNA 和细胞脱落,并显著减少了感染细胞的数量。尽管黏液高分泌起屏蔽作用,但尽管去除了黏液,IL-13 处理的细胞仍保持一定程度的保护。使用基因表达综合数据库,批量 RNA 测序分析显示,IL-13 上调了控制糖蛋白合成、离子转运和抗病毒过程的基因(尽管不是典型的干扰素诱导基因),并下调了涉及纤毛功能和核糖体加工的基因。更确切地说,我们表明,IL-13 降低了 ACE2 表达、细胞内病毒载量和细胞间传播,同时增加了纤毛角鲨烯硫酸盐涂层。总之,SARS-CoV-2 感染引起的强烈病毒和细胞脱落被 IL-13 减弱,这影响了病毒进入、复制和传播。

https://cdn.ncbi.nlm.nih.gov/pmc/blobs/9af3/9169748/dde513419fe5/pnas.2119680119fig01.jpg

文献AI研究员

20分钟写一篇综述,助力文献阅读效率提升50倍。

立即体验

用中文搜PubMed

大模型驱动的PubMed中文搜索引擎

马上搜索

文档翻译

学术文献翻译模型,支持多种主流文档格式。

立即体验