Suppr超能文献

人器官型气道和肺泡分化的肺类器官细胞允许流感和 SARS-CoV-2 呼吸道病毒感染。

Human Organotypic Airway and Lung Organoid Cells of Bronchiolar and Alveolar Differentiation Are Permissive to Infection by Influenza and SARS-CoV-2 Respiratory Virus.

机构信息

Department of Biomedicine, Faculty of Medicine, University of Bergen, Bergen, Norway.

Centre for Cancer Biomarkers, University of Bergen (CCBIO), Department of Clinical Medicine, Bergen, Norway.

出版信息

Front Cell Infect Microbiol. 2022 Mar 14;12:841447. doi: 10.3389/fcimb.2022.841447. eCollection 2022.

Abstract

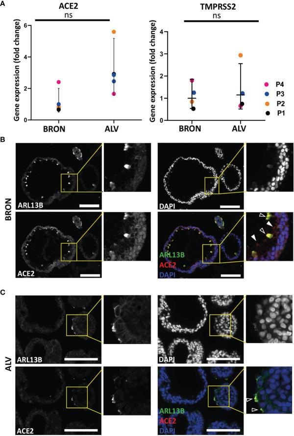
The ongoing coronavirus disease 2019 (COVID-19) pandemic has led to the initiation of unprecedented research efforts to understand the pathogenesis mediated by Severe Acute Respiratory Syndrome Coronavirus 2 (SARS-CoV-2). More knowledge is needed regarding the cell type-specific cytopathology and its impact on cellular tropism. Furthermore, the impact of novel SARS-CoV-2 mutations on cellular tropism, alternative routes of entry, the impact of co-infections, and virus replication kinetics along the respiratory tract remains to be explored in improved models. Most applied virology models are not well suited to address the remaining questions, as they do not recapitulate the histoarchitecture and cellular composition of human respiratory tissues. The overall aim of this work was to establish from single biopsy specimens, a human adult stem cell-derived organoid model representing the upper respiratory airways and lungs and explore the applicability of this model to study respiratory virus infection. First, we characterized the organoid model with respect to growth pattern and histoarchitecture, cellular composition, and functional characteristics. Next, expression of viral entry receptors, including influenza virus-relevant sialic acids and SARS-CoV-2 entry receptor ACE2 and TMPRSS2, were confirmed in organoids of bronchiolar and alveolar differentiation. We further showed successful infection by pseudotype influenza A H7N1 and H5N1 virus, and the ability of the model to support viral replication of influenza A H7N1 virus. Finally, successful infection and replication of a clinical isolate of SARS-CoV-2 were confirmed in the organoids by TCID50 assay and immunostaining to detect intracellular SARS-CoV-2 specific nucleocapsid and dsRNA. The prominent syncytia formation in organoid tissues following SARS-CoV-2 infection mimics the findings from infected human tissues . We conclude that the human organotypic model described here may be particularly useful for virology studies to evaluate regional differences in the host response to infection. The model contains the various cell types along the respiratory tract, expresses respiratory virus entry factors, and supports successful infection and replication of influenza virus and SARS-CoV-2. Thus, the model may serve as a relevant and reliable tool in virology and aid in pandemic preparedness, and efficient evaluation of antiviral strategies.

摘要

目前正在进行的 2019 年冠状病毒病(COVID-19)大流行促使人们开展了前所未有的研究工作,以了解由严重急性呼吸系统综合症冠状病毒 2(SARS-CoV-2)介导的发病机制。需要更多了解细胞类型特异性细胞病理学及其对细胞嗜性的影响。此外,新型 SARS-CoV-2 突变对细胞嗜性、替代进入途径、合并感染的影响以及呼吸道内病毒复制动力学的影响仍有待在改进的模型中进行探索。大多数应用病毒学模型不太适合解决剩余的问题,因为它们不能再现人体呼吸道组织的组织架构和细胞组成。这项工作的总体目标是从单个活检标本中建立代表上呼吸道和肺部的成人干细胞衍生类器官模型,并探索该模型在研究呼吸道病毒感染中的适用性。首先,我们针对生长模式、组织架构、细胞组成和功能特征对类器官模型进行了表征。接下来,我们确认了支气管和肺泡分化的类器官中病毒进入受体(包括流感病毒相关的唾液酸和 SARS-CoV-2 进入受体 ACE2 和 TMPRSS2)的表达。我们进一步表明,假型流感 A H7N1 和 H5N1 病毒能够成功感染该模型,并且该模型能够支持流感 A H7N1 病毒的复制。最后,通过 TCID50 测定和免疫染色检测细胞内 SARS-CoV-2 特异性核衣壳和 dsRNA,在类器官中证实了临床分离的 SARS-CoV-2 的成功感染和复制。SARS-CoV-2 感染后类器官组织中明显的合胞体形成模拟了感染人类组织的发现。我们得出结论,这里描述的人器官型模型对于病毒学研究可能特别有用,可用于评估宿主对感染的呼吸道反应的区域差异。该模型包含呼吸道中的各种细胞类型,表达呼吸道病毒进入因子,并支持流感病毒和 SARS-CoV-2 的成功感染和复制。因此,该模型可用作病毒学中的相关且可靠的工具,并有助于大流行的准备工作以及对抗病毒策略的有效评估。

https://cdn.ncbi.nlm.nih.gov/pmc/blobs/d71c/8964279/44ffd01946d2/fcimb-12-841447-g001.jpg

文献AI研究员

20分钟写一篇综述,助力文献阅读效率提升50倍。

立即体验

用中文搜PubMed

大模型驱动的PubMed中文搜索引擎

马上搜索

文档翻译

学术文献翻译模型,支持多种主流文档格式。

立即体验