Suppr超能文献

NF-κB 抑制剂 alpha 控制 ACE2 过表达的人呼吸道类器官中的 SARS-CoV-2 感染。

NF-κB inhibitor alpha controls SARS-CoV-2 infection in ACE2-overexpressing human airway organoids.

机构信息

Gladstone Institute of Virology, San Francisco, CA, USA.

Biomedical Sciences Graduate Program, University of California San Francisco, San Francisco, CA, USA.

出版信息

Sci Rep. 2024 Jul 4;14(1):15351. doi: 10.1038/s41598-024-66003-2.

Abstract

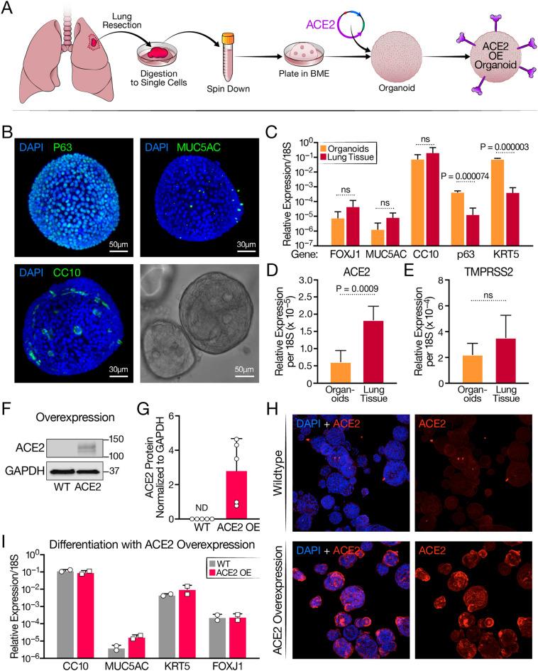
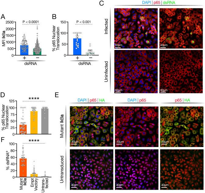
As SARS-CoV-2 continues to spread worldwide, tractable primary airway cell models that recapitulate the cell-intrinsic response to arising viral variants are needed. Here we describe an adult stem cell-derived human airway organoid model overexpressing the ACE2 receptor (ACE2-OE) that supports robust viral replication while maintaining 3D architecture and cellular diversity of the airway epithelium. ACE2-OE organoids were infected with SARS-CoV-2 variants and subjected to single-cell RNA-sequencing. Interferon-lambda was upregulated in cells with low-level infection while the NF-kB inhibitor alpha gene (encoding IkBa) was consistently upregulated in infected cells, and its expression positively correlated with infection levels. Confocal microscopy showed more IkBa expression in infected than bystander cells, but found concurrent nuclear translocation of NF-kB that IkBa usually prevents. Overexpressing a nondegradable IkBa mutant reduced NF-kB translocation and increased viral infection. These data demonstrate the functionality of ACE2-OE organoids in SARS-CoV-2 research and underscore that the strength of the NF-kB feedback loop in infected cells controls viral replication.

摘要

随着 SARS-CoV-2 在全球范围内继续传播,需要能够重现细胞固有对新兴病毒变异体反应的可处理的主要气道细胞模型。在这里,我们描述了一种过表达 ACE2 受体(ACE2-OE)的成人干细胞衍生的人类气道类器官模型,该模型支持强大的病毒复制,同时保持气道上皮的 3D 结构和细胞多样性。ACE2-OE 类器官感染了 SARS-CoV-2 变体,并进行了单细胞 RNA 测序。干扰素-λ在低水平感染的细胞中上调,而 NF-κB 抑制剂 alpha 基因(编码 IkBa)在感染细胞中始终上调,其表达与感染水平呈正相关。共聚焦显微镜显示,感染细胞中的 IkBa 表达高于旁观者细胞,但发现 IkBa 通常阻止的 NF-κB 易位同时发生。过表达不可降解的 IkBa 突变体减少了 NF-κB 易位并增加了病毒感染。这些数据证明了 ACE2-OE 类器官在 SARS-CoV-2 研究中的功能,并强调了感染细胞中 NF-κB 反馈回路的强度控制着病毒复制。

https://cdn.ncbi.nlm.nih.gov/pmc/blobs/6a93/11222426/b175ca8f5efb/41598_2024_66003_Fig1_HTML.jpg

文献AI研究员

20分钟写一篇综述,助力文献阅读效率提升50倍。

立即体验

用中文搜PubMed

大模型驱动的PubMed中文搜索引擎

马上搜索

文档翻译

学术文献翻译模型,支持多种主流文档格式。

立即体验