Suppr超能文献

RNA测序和基因调控网络分析揭示草莓对两种半活体营养菌早期防御中的候选基因。

RNA-Seq and Gene Regulatory Network Analyses Uncover Candidate Genes in the Early Defense to Two Hemibiotrophic spp. in Strawberry.

作者信息

Adhikari Tika B, Aryal Rishi, Redpath Lauren E, Van den Broeck Lisa, Ashrafi Hamid, Philbrick Ashley N, Jacobs Raymond L, Sozzani Rosangela, Louws Frank J

机构信息

Department of Entomology and Plant Pathology, North Carolina State University, Raleigh, NC, United States.

Department of Horticultural Science, North Carolina State University, Raleigh, NC, United States.

出版信息

Front Genet. 2022 Mar 10;12:805771. doi: 10.3389/fgene.2021.805771. eCollection 2021.

Abstract

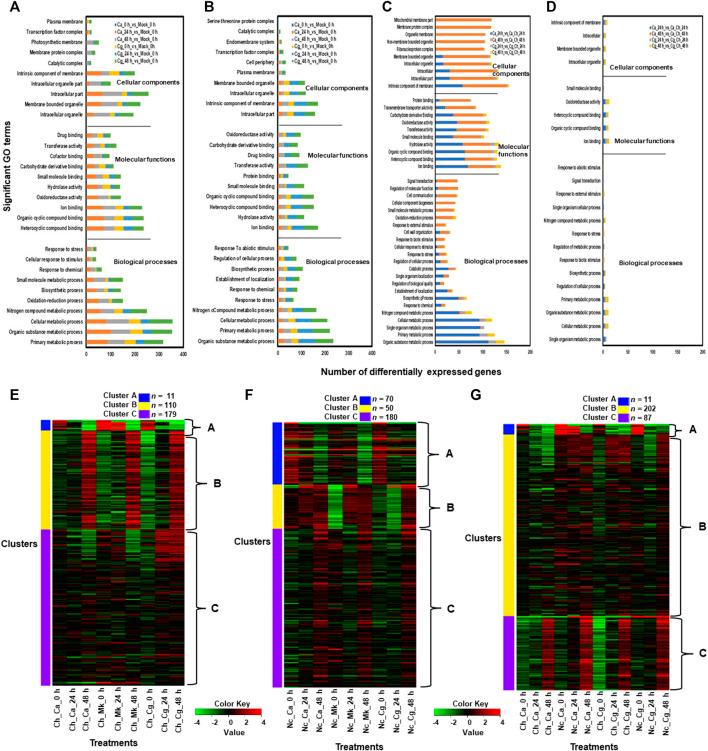
Two hemibiotrophic pathogens, (Ca) and . (Cg), cause anthracnose fruit rot and anthracnose crown rot in strawberry ( × Duchesne), respectively. Both Ca and Cg can initially infect through a brief biotrophic phase, which is associated with the production of intracellular primary hyphae that can infect host cells without causing cell death and establishing hemibiotrophic infection (HBI) or quiescent (latent infections) in leaf tissues. The Ca and Cg HBI in nurseries and subsequent distribution of asymptomatic infected transplants to fruit production fields is the major source of anthracnose epidemics in North Carolina. In the absence of complete resistance, strawberry varieties with good fruit quality showing rate-reducing resistance have frequently been used as a source of resistance to Ca and Cg. However, the molecular mechanisms underlying the rate-reducing resistance or susceptibility to Ca and Cg are still unknown. We performed comparative transcriptome analyses to examine how rate-reducing resistant genotype NCS 10-147 and susceptible genotype 'Chandler' respond to Ca and Cg and identify molecular events between 0 and 48 h after the pathogen-inoculated and mock-inoculated leaf tissues. Although plant response to both Ca and Cg at the same timepoint was not similar, more genes in the resistant interaction were upregulated at 24 hpi with Ca compared with those at 48 hpi. In contrast, a few genes were upregulated in the resistant interaction at 48 hpi with Cg. Resistance response to both Ca and Cg was associated with upregulation of MLP-like protein 44, LRR receptor-like serine/threonine-protein kinase, and auxin signaling pathway, whereas susceptibility was linked to modulation of the phenylpropanoid pathway. Gene regulatory network inference analysis revealed candidate transcription factors (TFs) such as GATA5 and MYB-10, and their downstream targets were upregulated in resistant interactions. Our results provide valuable insights into transcriptional changes during resistant and susceptible interactions, which can further facilitate assessing candidate genes necessary for resistance to two hemibiotrophic spp. in strawberry.

摘要

两种半活体营养型病原菌,炭疽菌(Ca)和胶孢炭疽菌(Cg),分别在草莓(凤梨草莓)上引起炭疽果腐病和炭疽冠腐病。Ca和Cg最初都能通过短暂的活体营养阶段进行侵染,这与细胞内初生菌丝的产生有关,这些初生菌丝能够侵染宿主细胞而不导致细胞死亡,并在叶片组织中建立半活体营养型侵染(HBI)或静止(潜伏侵染)。苗圃中的Ca和Cg HBI以及随后将无症状感染的移植苗分发到果实生产田是北卡罗来纳州炭疽病流行的主要来源。在缺乏完全抗性的情况下,具有良好果实品质且表现出降低发病率抗性的草莓品种经常被用作对Ca和Cg的抗性来源。然而,降低发病率抗性或对Ca和Cg敏感性的分子机制仍然未知。我们进行了比较转录组分析,以研究降低发病率抗性基因型NCS 10 - 147和敏感基因型“钱德勒”对Ca和Cg的反应,并确定病原菌接种和模拟接种叶片组织后0至48小时之间的分子事件。尽管在同一时间点植物对Ca和Cg的反应并不相似,但与接种Cg 48小时相比,接种Ca 24小时时抗性互作中有更多基因上调。相反,接种Cg 48小时时抗性互作中有少数基因上调。对Ca和Cg的抗性反应与MLP样蛋白44、富含亮氨酸重复序列的类受体丝氨酸/苏氨酸蛋白激酶和生长素信号通路的上调有关,而敏感性则与苯丙烷类途径的调节有关。基因调控网络推断分析揭示了候选转录因子(TFs),如GATA5和MYB - 10,其下游靶标在抗性互作中上调。我们的结果为抗性和敏感互作过程中的转录变化提供了有价值的见解,这可以进一步促进评估草莓对两种半活体营养型炭疽菌抗性所需的候选基因。

https://cdn.ncbi.nlm.nih.gov/pmc/blobs/8fac/8960243/d1d50c5a5755/fgene-12-805771-g001.jpg

文献AI研究员

20分钟写一篇综述,助力文献阅读效率提升50倍。

立即体验

用中文搜PubMed

大模型驱动的PubMed中文搜索引擎

马上搜索

文档翻译

学术文献翻译模型,支持多种主流文档格式。

立即体验