Suppr超能文献

一种具有临床意义的杂合 ATR 突变使结直肠癌细胞对复制应激敏感。

A clinically relevant heterozygous ATR mutation sensitizes colorectal cancer cells to replication stress.

机构信息

IRCM, Institut de Recherche en Cancérologie de Montpellier, INSERM U1194, Université de Montpellier, Institut Régional du Cancer de Montpellier, 34298, Montpellier, France.

Institut de Génétique Humaine, UMR9002, CNRS-Université de Montpellier, 34396, Montpellier, France.

出版信息

Sci Rep. 2022 Mar 31;12(1):5422. doi: 10.1038/s41598-022-09308-4.

Abstract

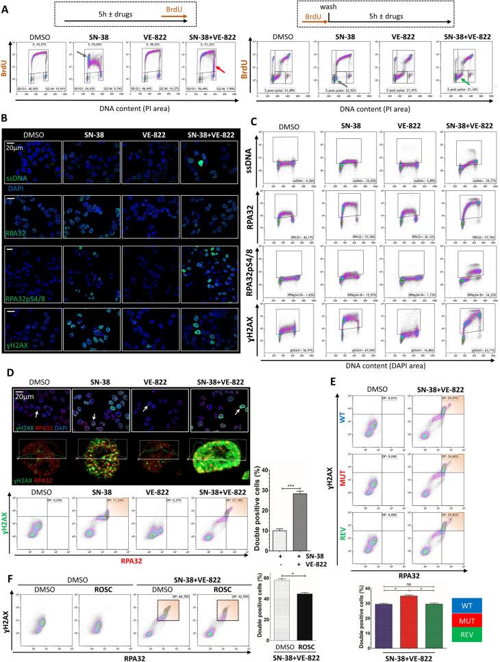
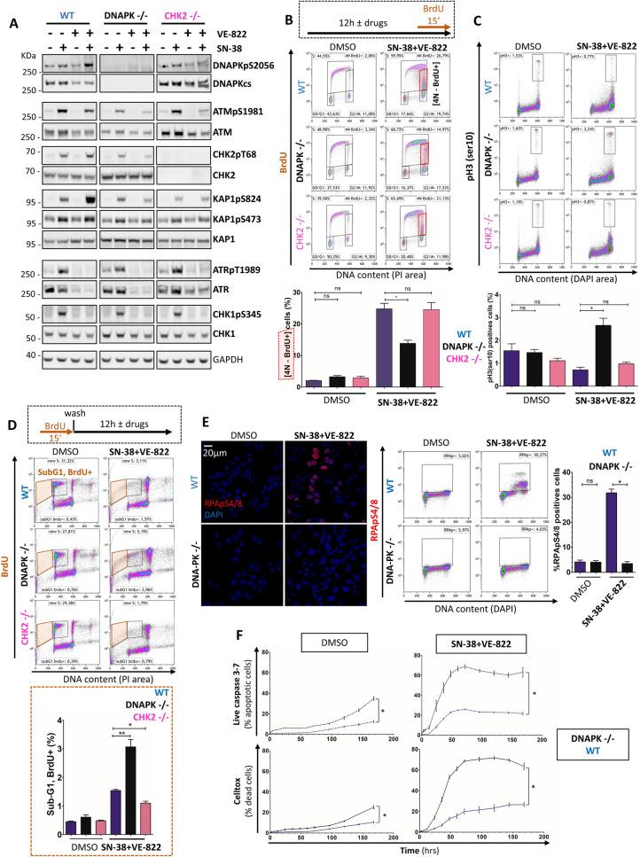
Colorectal cancer (CRC) ranks third among the most frequent malignancies and represents the second most common cause of cancer-related deaths worldwide. By interfering with the DNA replication process of cancer cells, several chemotherapeutic molecules used in CRC therapy induce replication stress (RS). At the cellular level, this stress is managed by the ATR-CHK1 pathway, which activates the replication checkpoint. In recent years, the therapeutic value of targeting this pathway has been demonstrated. Moreover, MSI + (microsatellite instability) tumors frequently harbor a nonsense, heterozygous mutation in the ATR gene. Using isogenic HCT116 clones, we showed that this mutation of ATR sensitizes the cells to several drugs, including SN-38 (topoisomerase I inhibitor) and VE-822 (ATR inhibitor) and exacerbates their synergistic effects. We showed that this mutation bottlenecks the replication checkpoint leading to extensive DNA damage. The combination of VE-822 and SN-38 induces an exhaustion of RPA and a subsequent replication catastrophe. Surviving cells complete replication and accumulate in G2 in a DNA-PK-dependent manner, protecting them from cell death. Together, our results suggest that RPA and DNA-PK represent promising therapeutic targets to optimize the inhibition of the ATR-CHK1 pathway in oncology. Ultimately, ATR frameshift mutations found in patients may also represent important prognostic factors.

摘要

结直肠癌(CRC)在最常见的恶性肿瘤中排名第三,是全球癌症相关死亡的第二大主要原因。几种用于 CRC 治疗的化疗分子通过干扰癌细胞的 DNA 复制过程,诱导复制应激(RS)。在细胞水平上,这种应激由 ATR-CHK1 途径管理,该途径激活复制检查点。近年来,靶向该途径的治疗价值已得到证实。此外,MSI(微卫星不稳定)肿瘤经常在 ATR 基因中携带杂合的无义突变。使用同源 HCT116 克隆,我们表明这种 ATR 突变使细胞对包括 SN-38(拓扑异构酶 I 抑制剂)和 VE-822(ATR 抑制剂)在内的几种药物敏感,并加剧了它们的协同作用。我们表明,这种突变使复制检查点陷入僵局,导致广泛的 DNA 损伤。VE-822 和 SN-38 的组合诱导 RPA 的耗竭,并随后发生复制灾难。存活的细胞以 DNA-PK 依赖的方式完成复制并在 G2 中积累,从而保护它们免受细胞死亡。总之,我们的研究结果表明,RPA 和 DNA-PK 是优化肿瘤中 ATR-CHK1 途径抑制的有前途的治疗靶点。最终,在患者中发现的 ATR 移码突变也可能代表重要的预后因素。

https://cdn.ncbi.nlm.nih.gov/pmc/blobs/e870/8971416/802e6e605cc3/41598_2022_9308_Fig1_HTML.jpg

文献AI研究员

20分钟写一篇综述,助力文献阅读效率提升50倍。

立即体验

用中文搜PubMed

大模型驱动的PubMed中文搜索引擎

马上搜索

文档翻译

学术文献翻译模型,支持多种主流文档格式。

立即体验