Suppr超能文献

DNA 甲基化时钟在裸鼹鼠中滴答作响,但与非繁殖者相比,女王衰老得更慢。

DNA methylation clocks tick in naked mole rats but queens age more slowly than nonbreeders.

机构信息

Department of Human Genetics, David Geffen School of Medicine, University of California, Los Angeles, Los Angeles, CA, USA.

Department of Biostatistics, Fielding School of Public Health, University of California, Los Angeles, Los Angeles, CA, USA.

出版信息

Nat Aging. 2022 Jan;2(1):46-59. doi: 10.1038/s43587-021-00152-1. Epub 2021 Dec 23.

Abstract

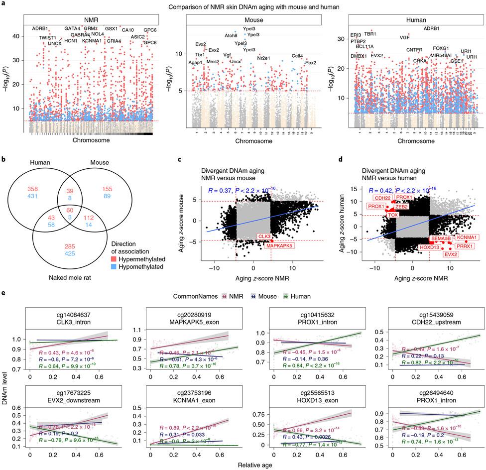
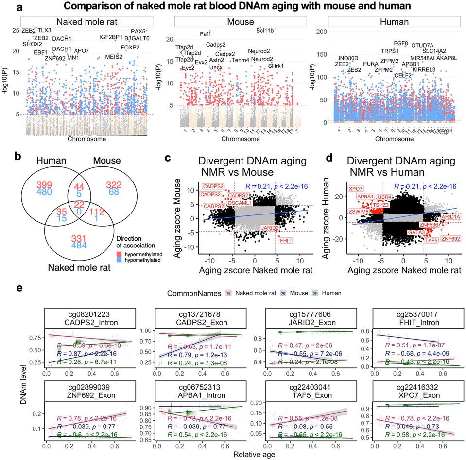
Naked mole rats (NMRs) live an exceptionally long life, appear not to exhibit age-related decline in physiological capacity and are resistant to age-related diseases. However, it has been unknown whether NMRs also evade aging according to a primary hallmark of aging: epigenetic changes. To address this question, we profiled = 385 samples from 11 tissue types at loci that are highly conserved between mammalian species using a custom array (HorvathMammalMethylChip40). We observed strong epigenetic aging effects and developed seven highly accurate epigenetic clocks for several tissues (pan-tissue, blood, kidney, liver, skin clocks) and two dual-species (human-NMR) clocks. The skin clock correctly estimated induced pluripotent stem cells derived from NMR fibroblasts to be of prenatal age. The NMR epigenetic clocks revealed that breeding NMR queens age more slowly than nonbreeders, a feature that is also observed in some eusocial insects. Our results show that despite a phenotype of negligible senescence, the NMR ages epigenetically.

摘要

裸鼹鼠(NMR)寿命极长,似乎不会出现与年龄相关的生理能力下降,也不易患与年龄相关的疾病。然而,目前尚不清楚裸鼹鼠是否也能逃避衰老的一个主要标志:表观遗传变化。为了解决这个问题,我们使用定制的芯片(HorvathMammalMethylChip40),在 11 种组织类型的高度保守的基因座上对 385 个样本进行了分析。我们观察到强烈的表观遗传衰老效应,并为几种组织(泛组织、血液、肾脏、肝脏、皮肤时钟)和两个双物种(人类-裸鼹鼠)时钟开发了七个高度准确的表观遗传时钟。皮肤时钟可以正确估计从裸鼹鼠成纤维细胞诱导的多能干细胞为产前年龄。裸鼹鼠的表观遗传时钟表明,繁殖的裸鼹鼠皇后比非繁殖者衰老得更慢,这一特征在一些真社会性昆虫中也有观察到。我们的研究结果表明,尽管裸鼹鼠的表型几乎没有衰老,但它们的表观遗传年龄却在增长。

https://cdn.ncbi.nlm.nih.gov/pmc/blobs/9b04/8975251/d65f46b513bd/nihms-1784575-f0009.jpg

文献AI研究员

20分钟写一篇综述,助力文献阅读效率提升50倍。

立即体验

用中文搜PubMed

大模型驱动的PubMed中文搜索引擎

马上搜索

文档翻译

学术文献翻译模型,支持多种主流文档格式。

立即体验