Suppr超能文献

组蛋白H3赖氨酸-27去甲基化酶活性的抑制减轻类风湿性关节炎症状 巨噬细胞中IL6转录的抑制

Inhibition of Histone H3 Lysine-27 Demethylase Activity Relieves Rheumatoid Arthritis Symptoms Repression of IL6 Transcription in Macrophages.

作者信息

Zhao Zhan, Zhang Yazhuo, Gao Danling, Zhang Yidan, Han Wenwei, Xu Ximing, Song Qiaoling, Zhao Chenyang, Yang Jinbo

机构信息

School of Medicine and Pharmacy, Ocean University of China, Qingdao, China.

Innovation Platform of Marine Drug Screening & Evaluation, Qingdao Pilot National Laboratory for Marine Science and Technology, Qingdao, China.

出版信息

Front Immunol. 2022 Mar 15;13:818070. doi: 10.3389/fimmu.2022.818070. eCollection 2022.

Abstract

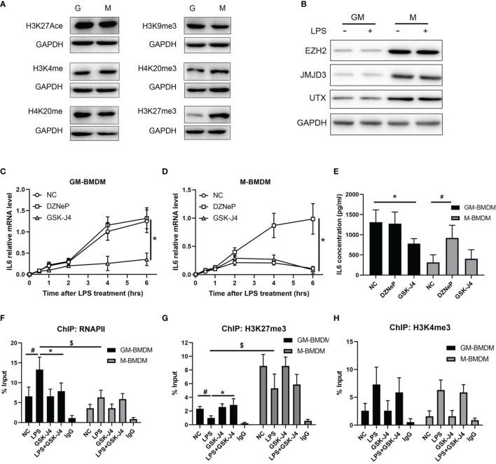
Rheumatoid arthritis (RA) occurs in about 5 per 1,000 people and can lead to severe joint damage and disability. However, the knowledge of pathogenesis and treatment for RA remains limited. Here, we found that histone demethylase inhibitor GSK-J4 relieved collagen induced arthritis (CIA) symptom in experimental mice model, and the underlying mechanism is related to epigenetic transcriptional regulation in macrophages. The role of epigenetic regulation has been introduced in the process of macrophage polarization and the pathogenesis of inflammatory diseases. As a repressive epigenetic marker, tri-methylation of lysine 27 on histone H3 (H3K27me3) was shown to be important for transcriptional gene expression regulation. Here, we comprehensively analyzed H3K27me3 binding promoter and corresponding genes function by RNA sequencing in two differentially polarized macrophage populations. The results revealed that H3K27me3 binds on the promoter regions of multiple critical cytokine genes and suppressed their transcription, such as IL6, specifically in M-CSF derived macrophages but not GM-CSF derived counterparts. Our results may provide a new approach for the treatment of inflammatory and autoimmune disorders.

摘要

类风湿性关节炎(RA)的发病率约为千分之五,可导致严重的关节损伤和残疾。然而,RA的发病机制和治疗方法仍较为有限。在此,我们发现组蛋白去甲基化酶抑制剂GSK-J4可缓解实验性小鼠模型中的胶原诱导性关节炎(CIA)症状,其潜在机制与巨噬细胞中的表观遗传转录调控有关。表观遗传调控的作用已在巨噬细胞极化过程和炎症性疾病的发病机制中得到阐述。作为一种抑制性表观遗传标记,组蛋白H3赖氨酸27位点的三甲基化(H3K27me3)对转录基因表达调控具有重要作用。在此,我们通过RNA测序全面分析了两个不同极化的巨噬细胞群体中H3K27me3结合启动子及相应基因的功能。结果显示,H3K27me3结合于多个关键细胞因子基因的启动子区域并抑制其转录,如IL6,尤其在M-CSF来源的巨噬细胞中而非GM-CSF来源的巨噬细胞中。我们的研究结果可能为炎症性和自身免疫性疾病的治疗提供一种新方法。

https://cdn.ncbi.nlm.nih.gov/pmc/blobs/5ae8/8965057/23d6f57eb824/fimmu-13-818070-g001.jpg

文献AI研究员

20分钟写一篇综述,助力文献阅读效率提升50倍。

立即体验

用中文搜PubMed

大模型驱动的PubMed中文搜索引擎

马上搜索

文档翻译

学术文献翻译模型,支持多种主流文档格式。

立即体验