Suppr超能文献

恶性疟原虫滋养体空泡蛋白 P113 与寄生虫蛋白输出机制相互作用并维持正常空泡结构。

The Plasmodium falciparum parasitophorous vacuole protein P113 interacts with the parasite protein export machinery and maintains normal vacuole architecture.

机构信息

Burnet Institute, Melbourne, Victoria, Australia.

Department of Microbiology and Immunology, University of Melbourne, Parkville, Victoria, Australia.

出版信息

Mol Microbiol. 2022 May;117(5):1245-1262. doi: 10.1111/mmi.14904. Epub 2022 Apr 25.

Abstract

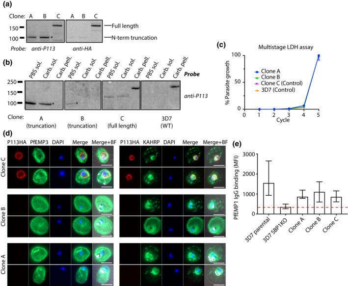
Infection with Plasmodium falciparum parasites results in approximately 627,000 deaths from malaria annually. Key to the parasite's success is their ability to invade and subsequently grow within human erythrocytes. Parasite proteins involved in parasite invasion and proliferation are therefore intrinsically of great interest, as targeting these proteins could provide novel means of therapeutic intervention. One such protein is P113 which has been reported to be both an invasion protein and an intracellular protein located within the parasitophorous vacuole (PV). The PV is delimited by a membrane (PVM) across which a plethora of parasite-specific proteins are exported via the Plasmodium Translocon of Exported proteins (PTEX) into the erythrocyte to enact various immune evasion functions. To better understand the role of P113 we isolated its binding partners from in vitro cultures of P. falciparum. We detected interactions with the protein export machinery (PTEX and exported protein-interacting complex) and a variety of proteins that either transit through the PV or reside on the parasite plasma membrane. Genetic knockdown or partial deletion of P113 did not significantly reduce parasite growth or protein export but did disrupt the morphology of the PVM, suggesting that P113 may play a role in maintaining normal PVM architecture.

摘要

疟原虫寄生虫感染每年导致约 627,000 人死于疟疾。寄生虫成功的关键在于它们能够入侵并随后在人类红细胞内生长。因此,参与寄生虫入侵和增殖的寄生虫蛋白具有内在的巨大兴趣,因为针对这些蛋白可能提供新的治疗干预手段。一种这样的蛋白是 P113,据报道它既是一种入侵蛋白,也是一种位于寄生泡(PV)内的细胞内蛋白。PV 由一层膜(PVM)限定,通过该膜,大量的寄生虫特异性蛋白通过疟原虫输出蛋白的易位通道(PTEX)输出到红细胞中,以执行各种免疫逃避功能。为了更好地理解 P113 的作用,我们从体外培养的疟原虫中分离出其结合伴侣。我们检测到与蛋白输出机制(PTEX 和输出蛋白相互作用复合物)以及各种穿过 PV 或位于寄生虫质膜上的蛋白的相互作用。P113 的基因敲低或部分缺失并没有显著减少寄生虫的生长或蛋白输出,但确实破坏了 PVM 的形态,表明 P113 可能在维持正常 PVM 结构中发挥作用。

https://cdn.ncbi.nlm.nih.gov/pmc/blobs/b8de/9544671/e0b7e65f9acb/MMI-117-1245-g004.jpg

文献AI研究员

20分钟写一篇综述,助力文献阅读效率提升50倍。

立即体验

用中文搜PubMed

大模型驱动的PubMed中文搜索引擎

马上搜索

文档翻译

学术文献翻译模型,支持多种主流文档格式。

立即体验