Suppr超能文献

一种 ACE2 阻断抗体可提供广泛的中和作用,并预防奥密克戎和其他关切的 SARS-CoV-2 变体。

An ACE2-blocking antibody confers broad neutralization and protection against Omicron and other SARS-CoV-2 variants of concern.

机构信息

Virology Section, Infectious Diseases and Immunology Division, Department of Biomolecular Health Sciences, Faculty of Veterinary Medicine, Utrecht University, Utrecht, Netherlands.

Department of Cell Biology, Erasmus Medical Center, Rotterdam, Netherlands.

出版信息

Sci Immunol. 2022 Jul 29;7(73):eabp9312. doi: 10.1126/sciimmunol.abp9312.

Abstract

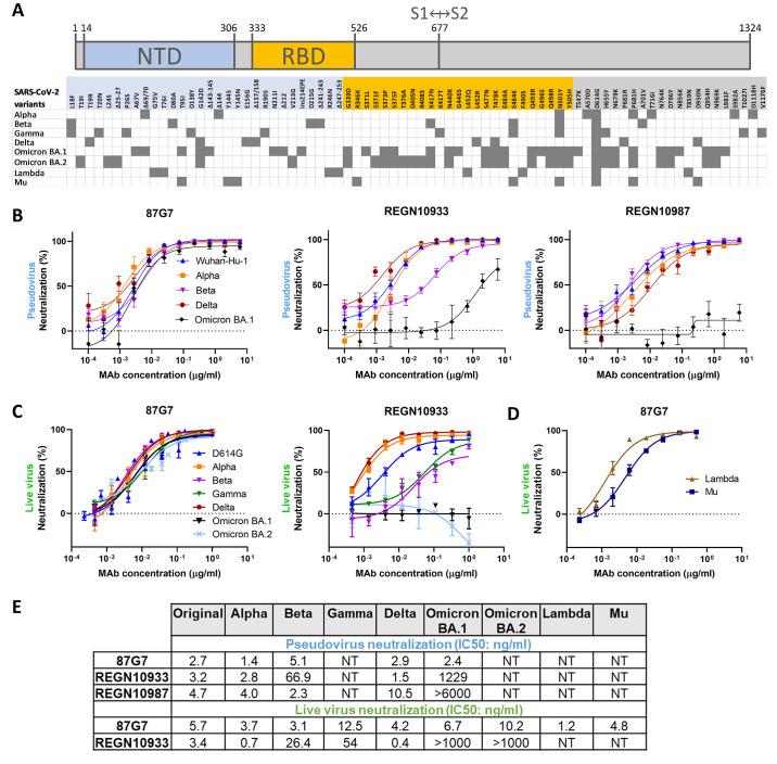
The ongoing evolution of SARS-CoV-2 has resulted in the emergence of Omicron, which displays notable immune escape potential through mutations at key antigenic sites on the spike protein. Many of these mutations localize to the spike protein ACE2 receptor binding domain, annulling the neutralizing activity of therapeutic antibodies that were effective against other variants of concern (VOCs) earlier in the pandemic. Here, we identified a receptor-blocking human monoclonal antibody, 87G7, that retained potent in vitro neutralizing activity against SARS-CoV-2 variants including the Alpha, Beta, Gamma, Delta, and Omicron (BA.1/BA.2) VOCs. Using cryo-electron microscopy and site-directed mutagenesis experiments, we showed that 87G7 targets a patch of hydrophobic residues in the ACE2-binding site that are highly conserved in SARS-CoV-2 variants, explaining its broad neutralization capacity. 87G7 protected mice and hamsters prophylactically against challenge with all current SARS-CoV-2 VOCs and showed therapeutic activity against SARS-CoV-2 challenge in both animal models. Our findings demonstrate that 87G7 holds promise as a prophylactic or therapeutic agent for COVID-19 that is more resilient to SARS-CoV-2 antigenic diversity.

摘要

SARS-CoV-2 的持续进化导致了奥密克戎的出现,它通过刺突蛋白上关键抗原位点的突变显示出显著的免疫逃逸潜力。这些突变中的许多定位于刺突蛋白 ACE2 受体结合域,使针对其他变体的有效治疗性抗体的中和活性失效(VOCs)在大流行早期。在这里,我们鉴定了一种受体阻断的人源单克隆抗体 87G7,它对包括 Alpha、Beta、Gamma、Delta 和 Omicron(BA.1/BA.2)VOC 在内的 SARS-CoV-2 变体具有强大的体外中和活性。通过冷冻电子显微镜和定点突变实验,我们表明 87G7 靶向 ACE2 结合位点中一个高度保守的疏水区的一组残基 SARS-CoV-2 变体,解释了其广泛的中和能力。87G7 可预防地保护小鼠和仓鼠免受所有当前 SARS-CoV-2 VOC 的挑战,并在两种动物模型中对 SARS-CoV-2 挑战显示出治疗活性。我们的研究结果表明,87G7 有望成为一种更能抵抗 SARS-CoV-2 抗原多样性的 COVID-19 预防性或治疗性药物。

https://cdn.ncbi.nlm.nih.gov/pmc/blobs/7648/9097884/00a0f966a060/sciimmunol.abp9312-f1.jpg

文献AI研究员

20分钟写一篇综述,助力文献阅读效率提升50倍。

立即体验

用中文搜PubMed

大模型驱动的PubMed中文搜索引擎

马上搜索

文档翻译

学术文献翻译模型,支持多种主流文档格式。

立即体验