Suppr超能文献

脓毒症时乳酸通过破坏内皮细胞中的 VE-钙黏蛋白诱导血管通透性增加。

Lactate induces vascular permeability via disruption of VE-cadherin in endothelial cells during sepsis.

机构信息

Department of Surgery, James H. Quillen College of Medicine, East Tennessee State University, Johnson City, TN 37614, USA.

Center of Excellence in Inflammation, Infectious Disease, and Immunity, East Tennessee State University, Johnson City, TN 37614, USA.

出版信息

Sci Adv. 2022 Apr 29;8(17):eabm8965. doi: 10.1126/sciadv.abm8965. Epub 2022 Apr 27.

Abstract

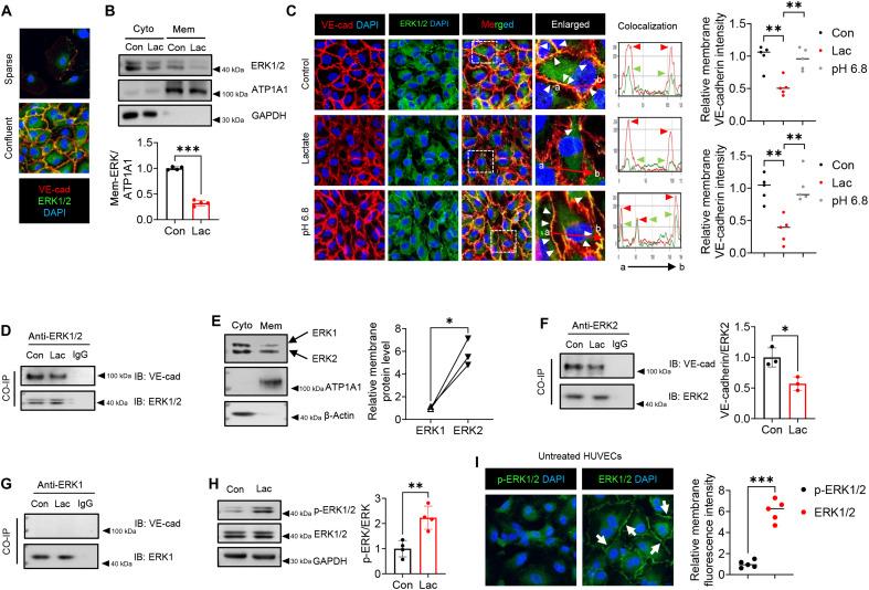
Circulating lactate levels are a critical biomarker for sepsis and are positively correlated with sepsis-associated mortality. We investigated whether lactate plays a biological role in causing endothelial barrier dysfunction in sepsis. We showed that lactate causes vascular permeability and worsens organ dysfunction in CLP sepsis. Mechanistically, lactate induces ERK-dependent activation of calpain1/2 for VE-cadherin proteolytic cleavage, leading to the enhanced endocytosis of VE-cadherin in endothelial cells. In addition, we found that ERK2 interacts with VE-cadherin and stabilizes VE-cadherin complex in resting endothelial cells. Lactate-induced ERK2 phosphorylation promotes ERK2 disassociation from VE-cadherin. In vivo suppression of lactate production or genetic depletion of lactate receptor GPR81 mitigates vascular permeability and multiple organ injury and improves survival outcome in polymicrobial sepsis. Our study reveals that metabolic cross-talk between glycolysis-derived lactate and the endothelium plays a critical role in the pathophysiology of sepsis.

摘要

循环乳酸水平是脓毒症的一个关键生物标志物,与脓毒症相关死亡率呈正相关。我们研究了乳酸是否在脓毒症引起的内皮屏障功能障碍中发挥生物学作用。我们表明,乳酸导致 CLP 脓毒症中的血管通透性增加和器官功能恶化。在机制上,乳酸诱导 ERK 依赖性钙蛋白酶 1/2 的激活,导致内皮细胞中 VE-钙黏蛋白的内吞作用增强。此外,我们发现 ERK2 与 VE-钙黏蛋白相互作用,并在静止的内皮细胞中稳定 VE-钙黏蛋白复合物。乳酸诱导的 ERK2 磷酸化促进 ERK2 从 VE-钙黏蛋白上解离。体内抑制乳酸的产生或遗传耗尽乳酸受体 GPR81 可减轻血管通透性和多器官损伤,并改善多微生物脓毒症的生存结果。我们的研究揭示了糖酵解衍生的乳酸和内皮之间的代谢串扰在脓毒症的病理生理学中起着关键作用。

https://cdn.ncbi.nlm.nih.gov/pmc/blobs/b003/9045716/a6ad5aeb5103/sciadv.abm8965-f1.jpg

文献AI研究员

20分钟写一篇综述,助力文献阅读效率提升50倍。

立即体验

用中文搜PubMed

大模型驱动的PubMed中文搜索引擎

马上搜索

文档翻译

学术文献翻译模型,支持多种主流文档格式。

立即体验