Suppr超能文献

MYCN 介导半胱氨酸成瘾,并使神经母细胞瘤对铁死亡敏感。

MYCN mediates cysteine addiction and sensitizes neuroblastoma to ferroptosis.

机构信息

Heidelberg Institute for Stem Cell Technology and Experimental Medicine, Heidelberg, Germany.

Institute of Pharmacy and Molecular Biotechnology, Heidelberg University, Heidelberg, Germany.

出版信息

Nat Cancer. 2022 Apr;3(4):471-485. doi: 10.1038/s43018-022-00355-4. Epub 2022 Apr 28.

Abstract

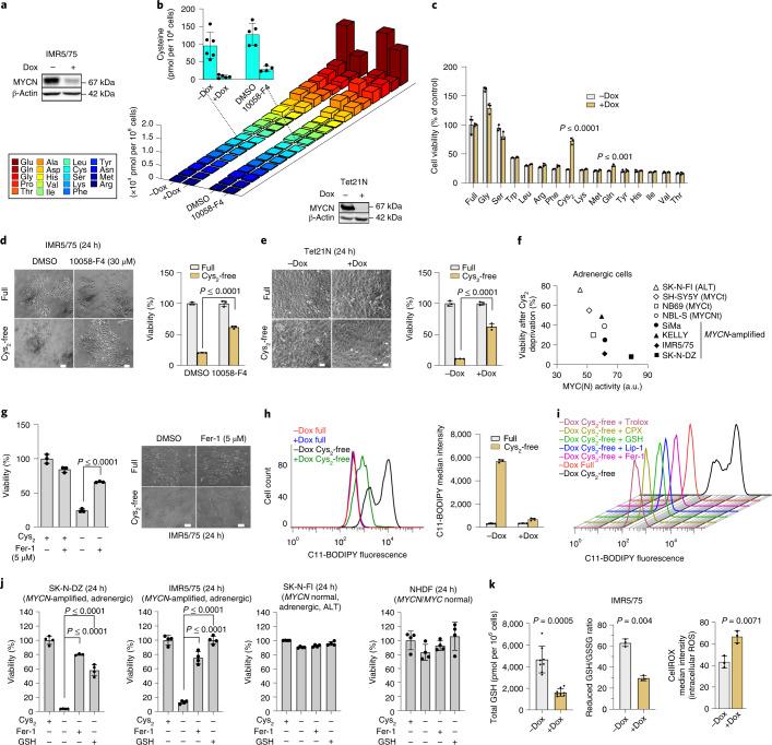
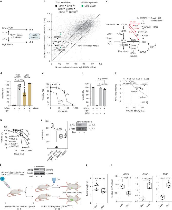
Aberrant expression of MYC transcription factor family members predicts poor clinical outcome in many human cancers. Oncogenic MYC profoundly alters metabolism and mediates an antioxidant response to maintain redox balance. Here we show that MYCN induces massive lipid peroxidation on depletion of cysteine, the rate-limiting amino acid for glutathione (GSH) biosynthesis, and sensitizes cells to ferroptosis, an oxidative, non-apoptotic and iron-dependent type of cell death. The high cysteine demand of MYCN-amplified childhood neuroblastoma is met by uptake and transsulfuration. When uptake is limited, cysteine usage for protein synthesis is maintained at the expense of GSH triggering ferroptosis and potentially contributing to spontaneous tumor regression in low-risk neuroblastomas. Pharmacological inhibition of both cystine uptake and transsulfuration combined with GPX4 inactivation resulted in tumor remission in an orthotopic MYCN-amplified neuroblastoma model. These findings provide a proof of concept of combining multiple ferroptosis targets as a promising therapeutic strategy for aggressive MYCN-amplified tumors.

摘要

MYC 转录因子家族成员的异常表达预示着许多人类癌症的临床预后不良。致癌性 MYC 会深刻改变代谢,并介导抗氧化反应以维持氧化还原平衡。在这里,我们表明 MYCN 在半胱氨酸耗竭时诱导大量脂质过氧化,半胱氨酸是谷胱甘肽 (GSH) 生物合成的限速氨基酸,并使细胞对铁依赖性、氧化型、非凋亡性的细胞死亡形式铁死亡敏感。MYCN 扩增的儿童神经母细胞瘤对半胱氨酸的高需求通过摄取和转硫作用来满足。当摄取受到限制时,用于蛋白质合成的半胱氨酸使用会以牺牲 GSH 为代价,从而引发铁死亡,并可能导致低风险神经母细胞瘤的自发肿瘤消退。抑制胱氨酸摄取和转硫作用的联合 GPX4 失活导致 MYCN 扩增神经母细胞瘤模型的肿瘤消退。这些发现为联合使用多种铁死亡靶点作为侵袭性 MYCN 扩增肿瘤的有前途的治疗策略提供了概念验证。

https://cdn.ncbi.nlm.nih.gov/pmc/blobs/e2f8/9050595/a6401f3ab2d1/43018_2022_355_Fig1_HTML.jpg

文献AI研究员

20分钟写一篇综述,助力文献阅读效率提升50倍。

立即体验

用中文搜PubMed

大模型驱动的PubMed中文搜索引擎

马上搜索

文档翻译

学术文献翻译模型,支持多种主流文档格式。

立即体验