Suppr超能文献

用于三维生物成像的 SERS 和荧光活性的多模式镶嵌支架。

SERS and Fluorescence-Active Multimodal Tessellated Scaffolds for Three-Dimensional Bioimaging.

机构信息

CIC biomaGUNE, Basque Research and Technology Alliance (BRTA), 20014 Donostia-San Sebastián, Spain.

Centro de Investigación Biomédica en Red de Bioingeniería Biomateriales, y Nanomedicina (CIBER-BBN), 20014 Donostia-San Sebastián, Spain.

出版信息

ACS Appl Mater Interfaces. 2022 May 11;14(18):20708-20719. doi: 10.1021/acsami.2c02615. Epub 2022 Apr 29.

Abstract

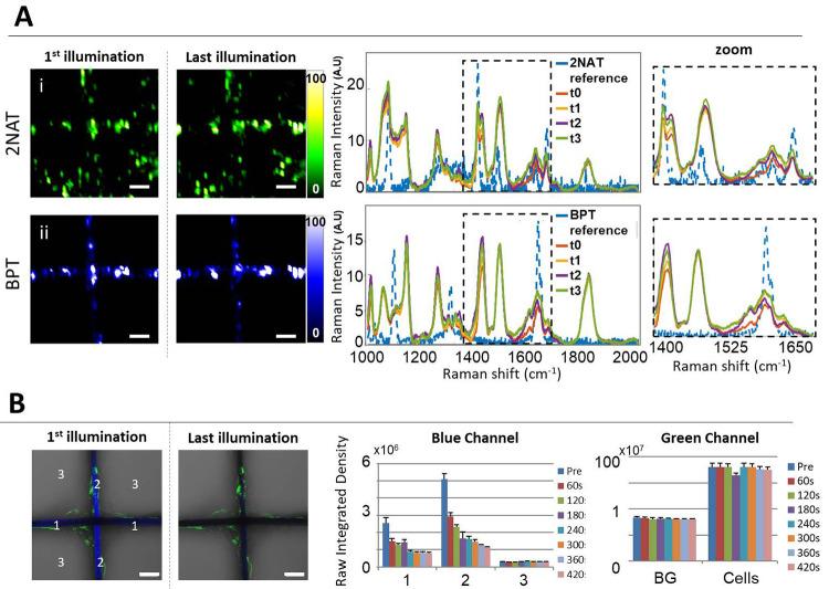
With the ever-increasing use of 3D cell models toward studying bio-nano interactions and offering alternatives to traditional 2D and experiments, methods to image biological tissue in real time and with high spatial resolution have become a must. A suitable technique therefore is surface-enhanced Raman scattering (SERS)-based microscopy, which additionally features reduced photocytotoxicity and improved light penetration. However, optimization of imaging and postprocessing parameters is still required. Herein we present a method to monitor cell proliferation over time in 3D, using multifunctional 3D-printed scaffolds composed of biologically inert poly(lactic--glycolic acid) (PLGA) as the base material, in which fluorescent labels and SERS-active gold nanoparticles (AuNPs) can be embedded. The combination of imaging techniques allows optimization of SERS imaging parameters for cell monitoring. The scaffolds provide anchoring points for cell adhesion, so that cell growth can be observed in a suspended 3D matrix, with multiple reference points for confocal fluorescence and SERS imaging. By prelabeling cells with SERS-encoded AuNPs and fluorophores, cell proliferation and migration can be simultaneously monitored through confocal Raman and fluorescence microscopy. These scaffolds provide a simple method to follow cell dynamics in 4D, with minimal disturbance to the tissue model.

摘要

随着 3D 细胞模型在研究生物-纳米相互作用和提供替代传统 2D 和实验方面的应用越来越多,实时以高空间分辨率对生物组织进行成像的方法已成为必需。因此,合适的技术是基于表面增强拉曼散射(SERS)的显微镜,其另外还具有降低的光细胞毒性和改善的光穿透性。然而,仍然需要优化成像和后处理参数。在此,我们提出了一种方法,使用由生物惰性聚(乳酸-乙醇酸)(PLGA)作为基础材料的多功能 3D 打印支架,在 3D 中随时间监测细胞增殖,其中可以嵌入荧光标记物和 SERS 活性金纳米粒子(AuNP)。成像技术的组合允许优化细胞监测的 SERS 成像参数。支架为细胞附着提供了锚固点,因此可以在悬浮的 3D 基质中观察细胞生长,并具有多个用于共聚焦荧光和 SERS 成像的参考点。通过用 SERS 编码的 AuNP 和荧光团预先标记细胞,可以通过共聚焦拉曼和荧光显微镜同时监测细胞增殖和迁移。这些支架提供了一种简单的方法来在 4D 中跟踪细胞动力学,对组织模型的干扰最小。

https://cdn.ncbi.nlm.nih.gov/pmc/blobs/6701/9100500/dc2407cb3917/am2c02615_0001.jpg

文献AI研究员

20分钟写一篇综述,助力文献阅读效率提升50倍。

立即体验

用中文搜PubMed

大模型驱动的PubMed中文搜索引擎

马上搜索

文档翻译

学术文献翻译模型,支持多种主流文档格式。

立即体验