Suppr超能文献

抑制 3βHSD1 以消除孕激素在前列腺癌中的致癌作用。

Inhibiting 3βHSD1 to eliminate the oncogenic effects of progesterone in prostate cancer.

机构信息

State Key Laboratory of Cell Biology, CAS Center for Excellence in Molecular Cell Science, Shanghai Institute of Biochemistry and Cell Biology, Chinese Academy of Sciences, University of Chinese Academy of Sciences, 320 Yueyang Road, Shanghai 200031, China.

Department of Urology, Tongji Hospital, School of Medicine, Tongji University, Shanghai 200065, China.

出版信息

Cell Rep Med. 2022 Mar 15;3(3):100561. doi: 10.1016/j.xcrm.2022.100561.

Abstract

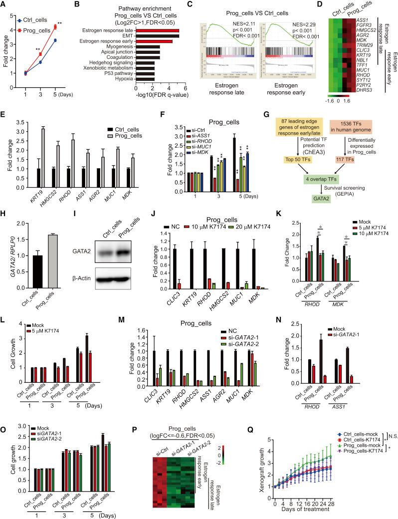
Prostate cancer continuously progresses following deprivation of circulating androgens originating from the testis and adrenal glands, indicating the existence of oncometabolites beyond androgens. In this study, mass-spectrometry-based screening of clinical specimens and a retrospective analysis on the clinical data of prostate cancer patients indicate the potential oncogenic effects of progesterone in patients. High doses of progesterone activate canonical and non-canonical androgen receptor (AR) target genes. Physiological levels of progesterone facilitate cell proliferation via GATA2. Inhibitors of 3β-hydroxysteroid dehydrogenase 1 (3βHSD1) has been discovered and shown to suppress the generation of progesterone, eliminating its transient and accumulating oncogenic effects. An increase in progesterone is associated with poor clinical outcomes in patients and may be used as a predictive biomarker. Overall, we demonstrate that progesterone acts as an oncogenic hormone in prostate cancer, and strategies to eliminate its oncogenic effects may benefit prostate cancer patients.

摘要

前列腺癌在睾丸和肾上腺源性循环雄激素剥夺后持续进展,表明除雄激素外还存在致癌代谢物。在这项研究中,基于质谱的临床标本筛选和对前列腺癌患者临床数据的回顾性分析表明孕激素在患者中具有潜在的致癌作用。高剂量的孕激素激活经典和非经典雄激素受体 (AR) 靶基因。生理水平的孕激素通过 GATA2 促进细胞增殖。发现并证实 3β-羟类固醇脱氢酶 1 (3βHSD1) 的抑制剂可抑制孕激素的生成,消除其短暂和积累的致癌作用。孕激素的增加与患者的不良临床结局相关,可能被用作预测生物标志物。总的来说,我们证明孕激素在前列腺癌中起致癌激素的作用,消除其致癌作用的策略可能使前列腺癌患者受益。

https://cdn.ncbi.nlm.nih.gov/pmc/blobs/a863/9040187/51e09aff2885/fx1.jpg

文献AI研究员

20分钟写一篇综述,助力文献阅读效率提升50倍。

立即体验

用中文搜PubMed

大模型驱动的PubMed中文搜索引擎

马上搜索

文档翻译

学术文献翻译模型,支持多种主流文档格式。

立即体验