Suppr超能文献

BET抑制剂JQ1可增强抗肿瘤免疫力,并与CRC中的PD-1阻断协同作用。

BET inhibitor JQ1 enhances anti-tumor immunity and synergizes with PD-1 blockade in CRC.

作者信息

Wang Huijin, Liu Guangyao, Jin Xinghan, Song Shenglei, Chen Songyao, Zhou Peiqing, Li Huan, Liang Jianming, Li Bo, Zhang Changhua, He Yulong

机构信息

Digestive Diseases Center, The Seventh Affiliated Hospital of Sun Yat-Sen University, No.628, Zhenyuan Road, Guangming District, Shenzhen, 518107, China.

Department of Gastrointestinal Surgery, The First Affiliated Hospital, Sun Yat-Sen University, 58 Zhongshan 2nd Road, Guangzhou, Guangdong, 510080, China.

出版信息

J Cancer. 2022 Mar 28;13(7):2126-2137. doi: 10.7150/jca.69375. eCollection 2022.

Abstract

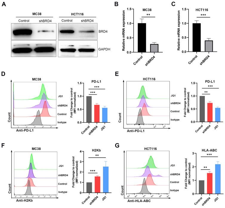
Most colorectal cancer (CRC) patients are insensitive to immune checkpoint inhibitors (ICIs) due to the immunosuppressive tumor microenvironment (TME). Epigenetic factors such as the bromo-and extraterminal domain (BET) family proteins may be responsible for the immunosuppressive microenvironment. Previous studies have shown that inhibitors of BET family proteins have the potential to remodel the immunosuppressive TME. However, data on the role of BET inhibitors in immune microenvironment in CRC remains unclear. Here, we evaluated the immunoregulatory role of JQ1, a BET inhibitor, in CRC. Transcriptome sequencing data showed that JQ1 decreased expression and increased expression in MC38 cells. Flow cytometry assays demonstrated that JQ1 decreased cell-surface PD-L1 expression in MC38 and HCT116 cells. Moreover, JQ1 significantly increased cell-surface expression of major histocompatibility complex class I (MHC-I) in MC38 cells and HCT116 cells. Antigen-specific cytotoxic T lymphocytes (CTLs) assay demonstrated that JQ1 enhanced the MHC-I-mediated cytotoxicity of CTLs. Mouse colon cancer cell line MC38 was used to establish the syngeneic mouse tumor model. Compared with the control, JQ1 significantly inhibited tumor growth and prolonged the overall survival of the mice. Besides, JQ1 did not only inhibit tumor growth by enhancing anti-tumor immunity, but also promoted the anti-tumor effect of PD-1 antibody. In addition, our data showed that JQ1 reduced infiltration of intratumoral regulatory T cells (Treg), thus remodeling the immunosuppressive TME. Taken together, these results highlight a new approach that enhances anti-PD-1 sensitivity in CRC.

摘要

由于免疫抑制性肿瘤微环境(TME),大多数结直肠癌(CRC)患者对免疫检查点抑制剂(ICI)不敏感。表观遗传因素,如溴结构域和额外末端结构域(BET)家族蛋白,可能是免疫抑制性微环境的原因。先前的研究表明,BET家族蛋白抑制剂有可能重塑免疫抑制性TME。然而,关于BET抑制剂在CRC免疫微环境中的作用的数据仍不清楚。在此,我们评估了BET抑制剂JQ1在CRC中的免疫调节作用。转录组测序数据显示,JQ1降低了MC38细胞中的 表达并增加了 表达。流式细胞术分析表明,JQ1降低了MC38和HCT116细胞表面PD-L1的表达。此外,JQ1显著增加了MC38细胞和HCT116细胞中主要组织相容性复合体I类(MHC-I)的细胞表面表达。抗原特异性细胞毒性T淋巴细胞(CTL)分析表明,JQ1增强了MHC-I介导的CTL细胞毒性。小鼠结肠癌细胞系MC38用于建立同基因小鼠肿瘤模型。与对照组相比,JQ1显著抑制肿瘤生长并延长了小鼠的总生存期。此外,JQ1不仅通过增强抗肿瘤免疫力抑制肿瘤生长,还促进了PD-1抗体的抗肿瘤作用。此外,我们的数据表明,JQ1减少了肿瘤内调节性T细胞(Treg)的浸润,从而重塑了免疫抑制性TME。综上所述,这些结果突出了一种增强CRC中抗PD-1敏感性的新方法。

https://cdn.ncbi.nlm.nih.gov/pmc/blobs/0323/9066214/cbc739b07b86/jcav13p2126g004.jpg

文献AI研究员

20分钟写一篇综述,助力文献阅读效率提升50倍。

立即体验

用中文搜PubMed

大模型驱动的PubMed中文搜索引擎

马上搜索

文档翻译

学术文献翻译模型,支持多种主流文档格式。

立即体验