Suppr超能文献

四跨膜蛋白7通过诱导上皮-间质转化(EMT)和激活黏着斑激酶(FAK)-Src- Ras-细胞外信号调节激酶1/2(ERK1/2)信号通路来促进骨肉瘤细胞的侵袭和转移。

Tetraspanin 7 promotes osteosarcoma cell invasion and metastasis by inducing EMT and activating the FAK-Src-Ras-ERK1/2 signaling pathway.

作者信息

Shao Shijie, Piao Lianhua, Guo Liwei, Wang Jiangsong, Wang Luhui, Wang Jiawen, Tong Lei, Yuan Xiaofeng, Zhu Junke, Fang Sheng, Wang Yimin

机构信息

Department of Orthopedics, The Third Affiliated Hospital of Soochow University, Changzhou, 213000, People's Republic of China.

Institute of Bioinformatics and Medical Engineering, Jiangsu University of Technology, Changzhou, 213000, People's Republic of China.

出版信息

Cancer Cell Int. 2022 May 6;22(1):183. doi: 10.1186/s12935-022-02591-1.

Abstract

BACKGROUND

Tetraspanins are members of the 4-transmembrane protein superfamily (TM4SF) that function by recruiting many cell surface receptors and signaling proteins into tetraspanin-enriched microdomains (TEMs) that play vital roles in the regulation of key cellular processes including adhesion, motility, and proliferation. Tetraspanin7 (Tspan7) is a member of this superfamily that plays documented roles in hippocampal neurogenesis, synaptic transmission, and malignant transformation in certain tumor types. How Tspan7 influences the onset or progression of osteosarcoma (OS), however, remains to be defined. Herein, this study aimed to explore the relationship between Tspan7 and the malignant progression of OS, and its underlying mechanism of action.

METHODS

In this study, the levels of Tspan7 expression in human OS cell lines were evaluated via qRT-PCR and western blotting. The effect of Tspan7 on proliferation was examined using CCK-8 and colony formation assays, while metastatic role of Tspan7 was assessed by functional assays both in vitro and in vivo. In addition, mass spectrometry and co-immunoprecipitation were performed to verify the interaction between Tspan7 and β1 integrin, and western blotting was used to explore the mechanisms of Tspan7 in OS progresses.

RESULTS

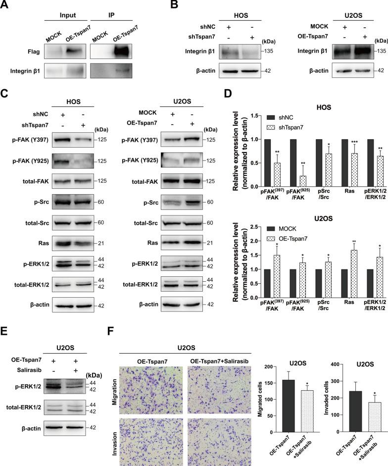
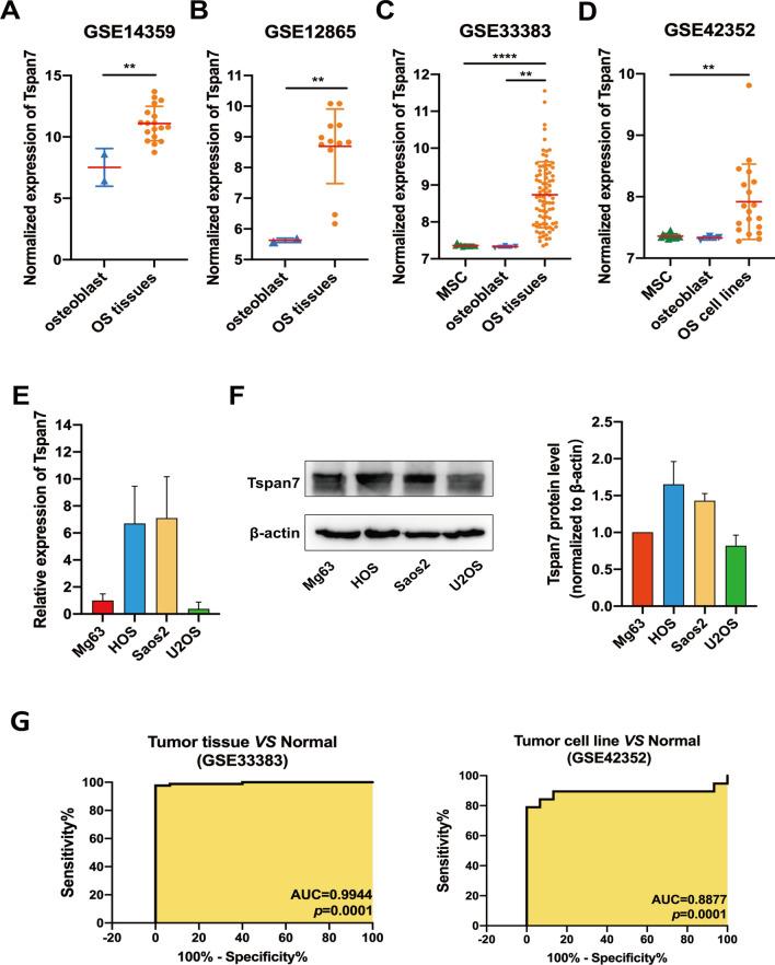
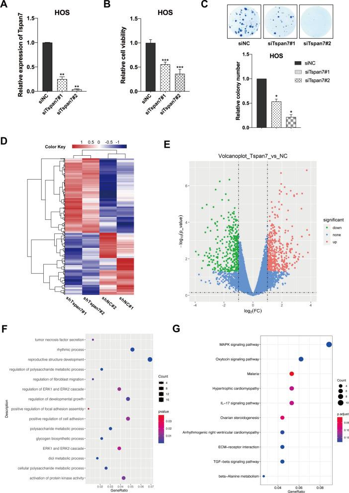
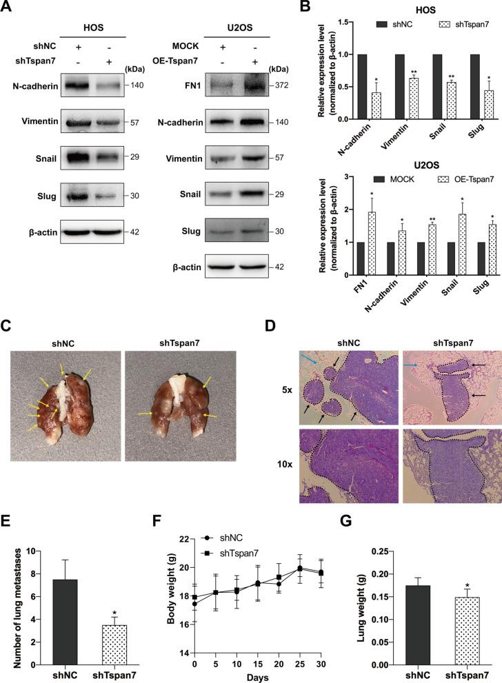
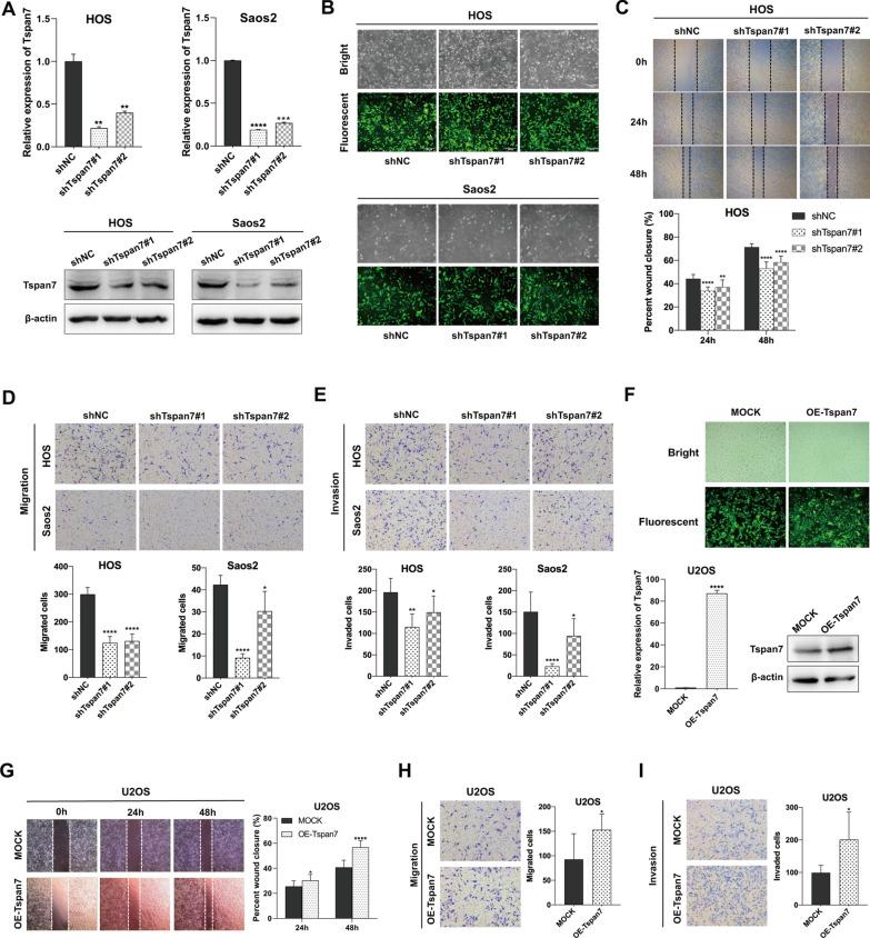
We found that Tspan7 is highly expressed in primary OS tumors and OS cell lines. Downregulation of Tspan7 significantly suppressed OS growth, metastasis, and attenuated epithelial-mesenchymal transition (EMT), while its overexpression had the opposite effects in vitro. Furthermore, it exhibited reduced OS pulmonary metastases in Tspan7-deleted mice comparing control mice in vivo. Additionally, we proved that Tspan7 interacted with β1 integrin to facilitate OS metastasis through the activation of integrin-mediated downstream FAK-Src-Ras-ERK1/2 signaling pathway.

CONCLUSION

In summary, this study demonstrates for the first time that Tspan7 promotes OS metastasis via interacting with β1 integrin and activating the FAK-Src-Ras-ERK1/2 pathway, which could provide rationale for a new therapeutic strategy for OS.

摘要

背景

四跨膜蛋白是4次跨膜蛋白超家族(TM4SF)的成员,其功能是将许多细胞表面受体和信号蛋白募集到富含四跨膜蛋白的微结构域(TEMs)中,这些微结构域在调节包括黏附、迁移和增殖在内的关键细胞过程中起着至关重要的作用。四跨膜蛋白7(Tspan7)是该超家族的成员之一,在海马神经发生、突触传递以及某些肿瘤类型的恶性转化中发挥着已被证实的作用。然而,Tspan7如何影响骨肉瘤(OS)的发生或进展仍有待确定。在本研究中,旨在探讨Tspan7与OS恶性进展之间的关系及其潜在作用机制。

方法

在本研究中,通过qRT-PCR和蛋白质免疫印迹法评估人OS细胞系中Tspan7的表达水平。使用CCK-8和集落形成试验检测Tspan7对增殖的影响,同时通过体内外功能试验评估Tspan7的转移作用。此外,进行质谱分析和免疫共沉淀以验证Tspan7与β1整合素之间的相互作用,并使用蛋白质免疫印迹法探讨Tspan7在OS进展中的作用机制。

结果

我们发现Tspan7在原发性OS肿瘤和OS细胞系中高表达。Tspan7的下调显著抑制OS生长、转移,并减弱上皮-间质转化(EMT),而其过表达在体外则产生相反的效果。此外,与对照小鼠相比,在体内Tspan7缺失的小鼠中OS肺转移减少。此外,我们证明Tspan7与β1整合素相互作用,通过激活整合素介导的下游FAK-Src-Ras-ERK1/2信号通路促进OS转移。

结论

总之,本研究首次证明Tspan7通过与β1整合素相互作用并激活FAK-Src-Ras-ERK1/2通路促进OS转移,这可为OS的新治疗策略提供理论依据。

https://cdn.ncbi.nlm.nih.gov/pmc/blobs/8d3c/9074275/4445dc37399c/12935_2022_2591_Fig1_HTML.jpg

文献AI研究员

20分钟写一篇综述,助力文献阅读效率提升50倍。

立即体验

用中文搜PubMed

大模型驱动的PubMed中文搜索引擎

马上搜索

文档翻译

学术文献翻译模型,支持多种主流文档格式。

立即体验