Suppr超能文献

单细胞寄生虫中小型和中型结构 RNA 的 sRNA-seq 和比较基因组学研究

Small and intermediate size structural RNAs in the unicellular parasite as revealed by sRNA-seq and comparative genomics.

机构信息

Institute of Bioinformatics, University of Georgia, Athens, GA, USA.

Center for Tropical and Emerging Global Diseases, University of Georgia, Athens, GA, USA.

出版信息

Microb Genom. 2022 May;8(5). doi: 10.1099/mgen.0.000821.

Abstract

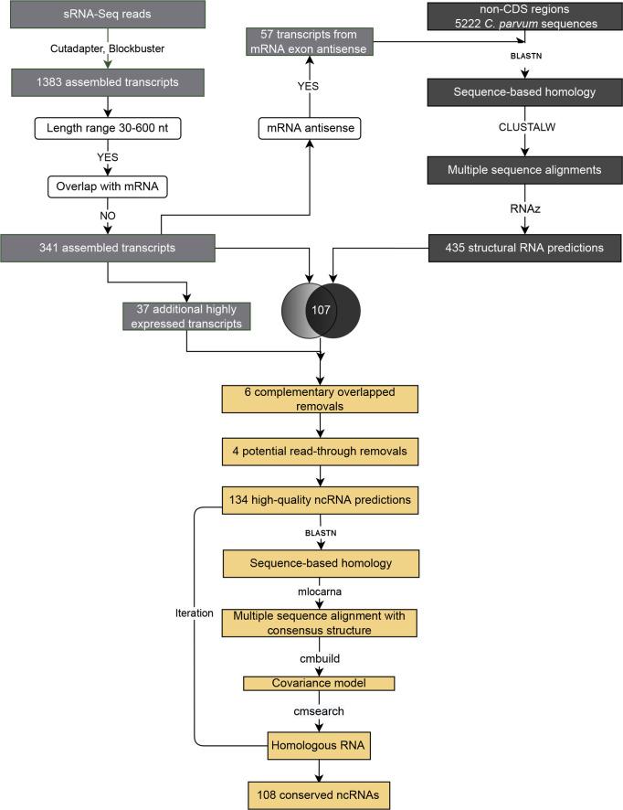
Small and intermediate-size noncoding RNAs (sRNAs and is-ncRNAs) have been shown to play important regulatory roles in the development of several eukaryotic organisms. However, they have not been thoroughly explored in , an obligate zoonotic protist parasite responsible for the diarrhoeal disease cryptosporidiosis. Using Illumina sequencing of a small RNA library, a systematic identification of novel small and is-ncRNAs was performed in excysted sporozoites. A total of 79 novel is-ncRNA candidates, including antisense, intergenic and intronic is-ncRNAs, were identified, including 7 new small nucleolar RNAs (snoRNAs). Expression of select novel is-ncRNAs was confirmed by RT-PCR. Phylogenetic conservation was analysed using covariance models (CMs) in related and apicomplexan parasite genome sequences. A potential new type of small ncRNA derived from tRNA fragments was observed. Overall, a deep profiling analysis of novel is-ncRNAs in and related species revealed structural features and conservation of these novel is-ncRNAs. Covariance models can be used to detect is-ncRNA genes in other closely related parasites. These findings provide important new sequences for additional functional characterization of novel is-ncRNAs in the protist pathogen .

摘要

小和中等大小的非编码 RNA(sRNAs 和 is-ncRNAs)已被证明在几种真核生物的发育中发挥重要的调节作用。然而,它们在 中尚未得到充分的探索, 是一种专性动物源原生动物寄生虫,负责腹泻病隐孢子虫病。本研究通过对小 RNA 文库进行 Illumina 测序,在 出芽的孢子中进行了新型小 RNA 和 is-ncRNA 的系统鉴定。总共鉴定出 79 个新型 is-ncRNA 候选物,包括反义、基因间和内含子 is-ncRNA,包括 7 个新的小核仁 RNA(snoRNAs)。通过 RT-PCR 证实了选定的新型 is-ncRNA 的表达。利用相关 和顶复门寄生虫基因组序列中的协方差模型(CMs)分析了这些新型 is-ncRNA 的系统发育保守性。观察到一种源自 tRNA 片段的潜在新型小 ncRNA。总的来说,对 和相关物种中新型 is-ncRNA 的深度分析揭示了这些新型 is-ncRNA 的结构特征和保守性。协方差模型可用于检测其他密切相关寄生虫中的 is-ncRNA 基因。这些发现为进一步研究原生动物病原体 中的新型 is-ncRNA 的功能特征提供了重要的新序列。

https://cdn.ncbi.nlm.nih.gov/pmc/blobs/a577/9465071/25cf61ca8dfb/mgen-8-821-g001.jpg

文献AI研究员

20分钟写一篇综述,助力文献阅读效率提升50倍。

立即体验

用中文搜PubMed

大模型驱动的PubMed中文搜索引擎

马上搜索

文档翻译

学术文献翻译模型,支持多种主流文档格式。

立即体验