Suppr超能文献

hsa-miR-3178/RhoB/PI3K/Akt,一个新的信号通路调节 ABC 转运体逆转胰腺癌中吉西他滨耐药性。

Hsa-miR-3178/RhoB/PI3K/Akt, a novel signaling pathway regulates ABC transporters to reverse gemcitabine resistance in pancreatic cancer.

机构信息

Department of Hepatobiliary Surgery I, Zhujiang Hospital, Southern Medical University, Guangzhou, Guangdong, People's Republic of China.

Institute of Hepatopancreatobiliary Surgery, Chongqing General Hospital, Chongqing, People's Republic of China.

出版信息

Mol Cancer. 2022 May 10;21(1):112. doi: 10.1186/s12943-022-01587-9.

Abstract

BACKGROUND

Although gemcitabine has been considered as the first-line drug for advanced pancreatic cancer (PC), development of resistance to gemcitabine severely limits the effectiveness of this chemotherapy, and the underlying mechanism of gemcitabine resistance remains unclear. Various factors, such as ATP binding cassette (ABC) transporters, microRNAs and their downstream signaling pathways are included in chemoresistance to gemcitabine. This study investigated the potential mechanisms of microRNAs and ABC transporters related signaling pathways for PC resistance to gemcitabine both in vivo and in vitro.

METHODS

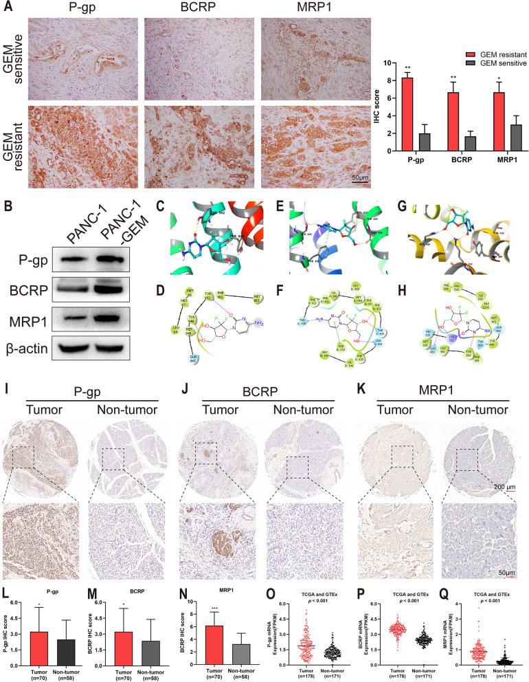
Immunohistochemistry and Western blotting were applied to detect the expression of ABC transporters. Molecular docking analysis was performed to explore whether gemcitabine interacted with ABC transporters. Gain-of-function and loss-of-function analyses were performed to investigate the functions of hsa-miR-3178 in vitro and in vivo. Bioinformatics analysis, Western blotting and dual-luciferase reporter assay were used to confirm the downstream regulatory mechanisms of hsa-miR-3178.

RESULTS

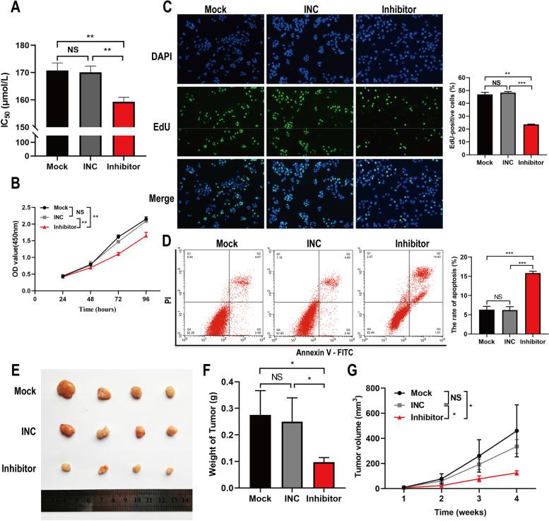
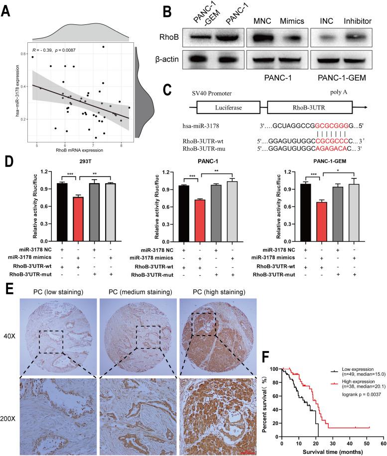
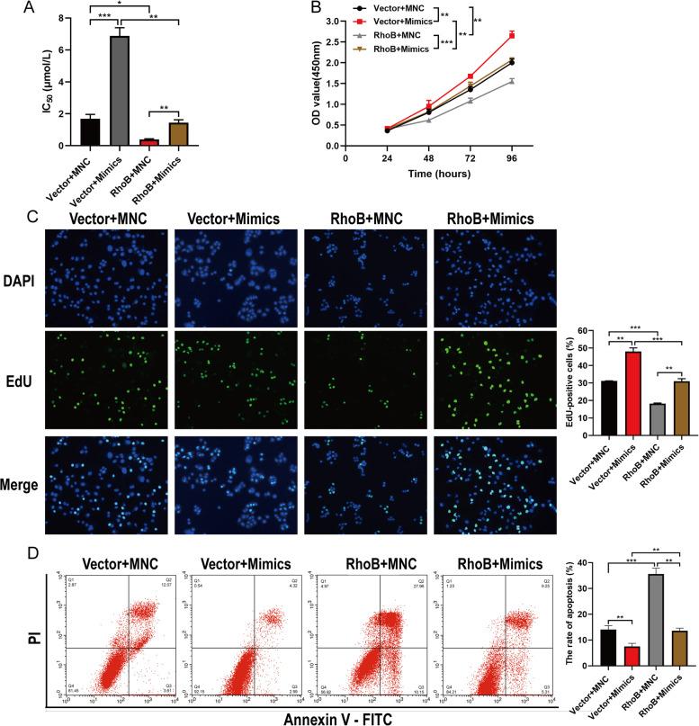
We found that P-gp, BCRP and MRP1 were highly expressed in gemcitabine-resistant PC tissues and cells. Molecular docking analysis revealed that gemcitabine can bind to the ABC transporters. Hsa-miR-3178 was upregulated in gemcitabine resistance PANC-1 cells as compared to its parental PANC-1 cells. Moreover, we found that hsa-miR-3178 promoted gemcitabine resistance in PC cells. These results were also verified by animal experiments. RhoB was down-regulated in gemcitabine-resistant PC cells and it was a downstream target of hsa-miR-3178. Kaplan-Meier survival curve showed that lower RhoB expression was significantly associated with poor overall survival in PC patients. Rescue assays demonstrated that RhoB could reverse hsa-miR-3178-mediated gemcitabine resistance. Interestingly, hsa-miR-3178 promoted gemcitabine resistance in PC by activating the PI3K/Akt pathway-mediated upregulation of ABC transporters.

CONCLUSIONS

Our results indicate that hsa-miR-3178 promotes gemcitabine resistance via RhoB/PI3K/Akt signaling pathway-mediated upregulation of ABC transporters. These findings suggest that hsa-miR-3178 could be a novel therapeutic target for overcoming gemcitabine resistance in PC.

摘要

背景

吉西他滨已被认为是治疗晚期胰腺癌(PC)的一线药物,但对吉西他滨的耐药性严重限制了这种化疗的效果,其耐药的潜在机制仍不清楚。多种因素,如 ATP 结合盒(ABC)转运体、microRNAs 及其下游信号通路等,都与吉西他滨耐药有关。本研究通过体内和体外实验,探讨了 microRNAs 和 ABC 转运体相关信号通路在 PC 对吉西他滨耐药中的潜在机制。

方法

应用免疫组化和 Western blot 检测 ABC 转运体的表达。分子对接分析探讨吉西他滨是否与 ABC 转运体相互作用。体外和体内进行 gain-of-function 和 loss-of-function 分析,以研究 hsa-miR-3178 的功能。生物信息学分析、Western blot 和双荧光素酶报告基因检测用于证实 hsa-miR-3178 的下游调控机制。

结果

我们发现 P-gp、BCRP 和 MRP1 在吉西他滨耐药的 PC 组织和细胞中高表达。分子对接分析显示吉西他滨可与 ABC 转运体结合。与亲本 PANC-1 细胞相比,hsa-miR-3178 在吉西他滨耐药的 PANC-1 细胞中上调。此外,我们发现 hsa-miR-3178 促进了 PC 细胞的吉西他滨耐药。这些结果也通过动物实验得到了验证。RhoB 在吉西他滨耐药的 PC 细胞中下调,它是 hsa-miR-3178 的下游靶标。Kaplan-Meier 生存曲线显示,RhoB 表达较低的 PC 患者总体生存率明显较差。挽救实验表明,RhoB 可逆转 hsa-miR-3178 介导的吉西他滨耐药。有趣的是,hsa-miR-3178 通过激活 PI3K/Akt 通路介导 ABC 转运体的上调,促进了 PC 中的吉西他滨耐药。

结论

我们的结果表明,hsa-miR-3178 通过 RhoB/PI3K/Akt 信号通路介导的 ABC 转运体上调促进了吉西他滨耐药。这些发现表明,hsa-miR-3178 可能成为克服 PC 中吉西他滨耐药的新治疗靶点。

https://cdn.ncbi.nlm.nih.gov/pmc/blobs/8590/9088115/f1cd0d79e39d/12943_2022_1587_Fig1_HTML.jpg

文献AI研究员

20分钟写一篇综述,助力文献阅读效率提升50倍。

立即体验

用中文搜PubMed

大模型驱动的PubMed中文搜索引擎

马上搜索

文档翻译

学术文献翻译模型,支持多种主流文档格式。

立即体验