Suppr超能文献

单细胞和批量RNA测序数据的综合分析揭示了一种用于预测泛癌免疫治疗反应和预后的EGFR特征。

Comprehensive analysis of single-cell and bulk RNA sequencing data reveals an EGFR signature for predicting immunotherapy response and prognosis in pan-cancer.

作者信息

Ye Changchun, Chen Xiaoya, Chen Zilu, Liu Shiyuan, Kong Ranran, Lin Wenhao, Zhu Minxia, Sun Xuejun, Xu Zhengshui

机构信息

Department of Thoracic Surgery, The Second Affiliated Hospital of Xi'an Jiaotong University, Xi'an, Shaanxi, China.

Department of General Surgery, The First Affiliated Hospital of Xi'an Jiaotong University, Xi'an, Shaanxi, China.

出版信息

Front Immunol. 2025 Jun 12;16:1604394. doi: 10.3389/fimmu.2025.1604394. eCollection 2025.

Abstract

INTRODUCTION

Immune checkpoint inhibitors (ICIs) have changed the paradigm of cancer treatment, but their effectiveness in some patients with epidermal growth factor receptor (EGFR) mutations is unsatisfactory. Therefore, it is necessary to develop a new biomarker for combined immunotherapy strategies to maximize the clinical benefits.

METHODS

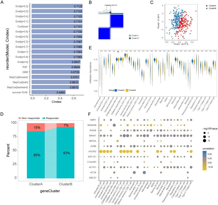
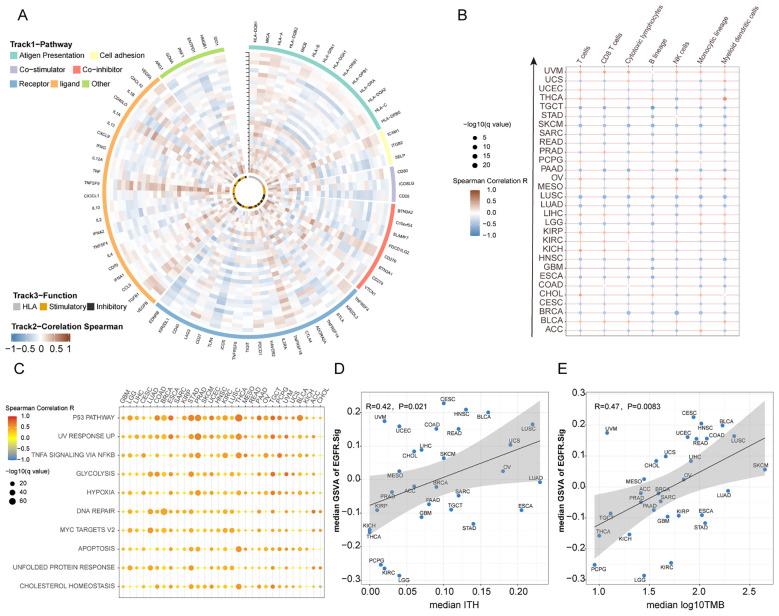
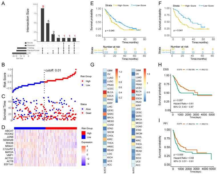
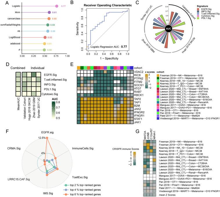
We collected and investigated 34 pan-cancer scRNA-Seq cohorts from The Cancer Genome Atlas (TCGA) and 10 bulk RNA-Seq cohorts utilizing multiple machine learning (ML) algorithms to identify and verify a representative EGFR-related gene signature (EGFR.Sig) as a predictive biomarker for immunotherapy response. Core genes were identified as Hub-EGFR.Sig to predict the prognosis of cancers and to understand the crosstalk between EGFR and the tumor immune microenvironment (TIME).

RESULTS

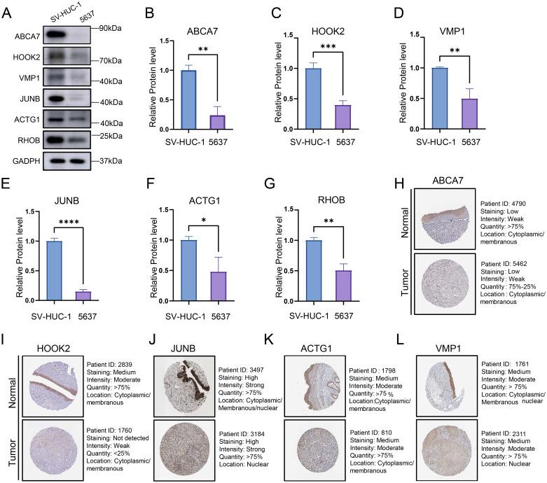
EGFR.Sig can accurately predict the ICI response with an AUC of 0.77, demonstrating superior predictive performance compared to previously established signatures. Twelve core genes in EGFR.Sig were identified as Hub-EGFR.Sig, of which 4 immune resistance genes were previously verified in different CRISPR cohorts. Notably, the prognosis most related to Hub-EGFR.Sig was bladder cancer, which can be divided into two clusters with different responses to immunotherapy based on Hub-EGFR.Sig.

DISCUSSION

We developed a promising pan-cancer signature based on EGFR-related genes to serve as a biomarker for immunotherapy response and survival outcome prediction. Furthermore, core genes were identified for future targeting, which will pave the way for improving the effect of immunotherapy in the context of combination immunotherapies.

摘要

引言

免疫检查点抑制剂(ICIs)改变了癌症治疗模式,但它们在一些表皮生长因子受体(EGFR)突变患者中的疗效并不理想。因此,有必要开发一种新的生物标志物用于联合免疫治疗策略,以最大化临床益处。

方法

我们收集并研究了来自癌症基因组图谱(TCGA)的34个泛癌单细胞核RNA测序(scRNA-Seq)队列和10个批量RNA测序(bulk RNA-Seq)队列,利用多种机器学习(ML)算法来识别和验证一个具有代表性的EGFR相关基因特征(EGFR.Sig)作为免疫治疗反应的预测生物标志物。核心基因被鉴定为Hub-EGFR.Sig,以预测癌症的预后并了解EGFR与肿瘤免疫微环境(TIME)之间的相互作用。

结果

EGFR.Sig能够准确预测ICI反应,曲线下面积(AUC)为0.77,与先前建立的特征相比,显示出卓越的预测性能。EGFR.Sig中的12个核心基因被鉴定为Hub-EGFR.Sig,其中4个免疫抗性基因先前已在不同的CRISPR队列中得到验证。值得注意的是,与Hub-EGFR.Sig最相关的预后是膀胱癌,基于Hub-EGFR.Sig可将其分为对免疫治疗有不同反应的两个簇。

讨论

我们基于EGFR相关基因开发了一个有前景的泛癌特征,作为免疫治疗反应和生存结果预测的生物标志物。此外,还鉴定了核心基因以供未来靶向,这将为在联合免疫治疗背景下提高免疫治疗效果铺平道路。

https://cdn.ncbi.nlm.nih.gov/pmc/blobs/b4cd/12198250/fc27089bd064/fimmu-16-1604394-g001.jpg

文献AI研究员

20分钟写一篇综述,助力文献阅读效率提升50倍。

立即体验

用中文搜PubMed

大模型驱动的PubMed中文搜索引擎

马上搜索

文档翻译

学术文献翻译模型,支持多种主流文档格式。

立即体验